电脑桌面
添加小米粒文库到电脑桌面
安装后可以在桌面快捷访问

2025年河北省会计从业资格考试会计分录VIP专享

2025年河北省会计从业资格考试会计分录_第1页
1/9
2025年河北省会计从业资格考试会计分录_第2页
2/9
2025年河北省会计从业资格考试会计分录_第3页
3/9
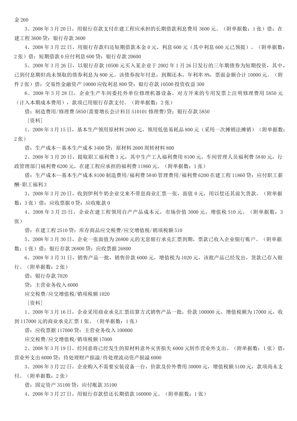
[资料]1、2008 年 3 月 16 日,企业一张面值为 0 元的无息银行承兑汇票到期,票款已收入企业银行账户。(附单据数:1 张)借:银行存款 0 贷:应收票据 02、2008 年 3 月 20 日,职工卢玲出差借款报销,其差旅费为 280 元,余款 20 元现金收讫。(附单据数:3 张)借:管理费用 280库存现金 20贷:其他应收款 3003、2008 年 3 月 25 日,销售产品一批,销售价款 60000 元,增值税为 10200 元,该批产品已经发出,货款已存入银行。(附单据数:2 张)借:银行存款 70200贷:主营业务收入 60000应交税费/应交增值税(销)102004、2008 年 3 月 31 日,用银行存款支付前欠无忧企业货款 0 元。(附单据数:1 张)借:应付帐款 0贷:银行存款 05、2008 年 3 月 31 日,现金清查中,发现库存现金较账面余额多出 60 元,原因尚未查出。(附件 1 张)借:库存现金 60贷:待处理财产损溢/待处理流动资产损溢 606、2008 年 3 月 31 日,根据供电部门告知,企业本月应付电费 4800 元。其中基本生产车间电费元,生产车间电费 1800 元,行政管理部门电费 1000 元,款项以银行存款支付。(单据数:4 张)借:生产成本/基本生产成本制造费用/水电费 1800管理费用/水电费 1000贷:银行存款 4800 [资料]1、2008 年 3 月 22 日,根据供电部门告知,企业本月应付电费 3660 元。其中生产车间电费 2660 元,企业行政管理部门电费 1000 元,款项以银行存款支付。(附单据数:2 张)借:制造费用/水电费 2660 管理费用/水电费 1000 贷:银行存款 36602、2008 年 3 月 25 日,用银行存款支付购入原材料货款 8000 元,以及购入材料支付的增值税 1360 元,材料已验收入库。(附单据数:2 张)借:原材料 8000 应交税费/应交增值税/进项税额 1360 贷:银行存款 93603、2008 年 3 月 28 日,用银行存款偿还长期借款 350000 元。(附单据数:1 张)借:长期借款 350000 贷:银行存款 3500004、2008 年 3 月 31 日,将短期股票投资 8500 元发售,所售价款 9500 元已存入银行。(附单据数:2 张)借:银行存款 9500 贷:交易性金融资产/成本 8500 投资收益 10005、2008 年 3 月 31 日,本期主营业务应交纳的教育费附加为 650 元,用银行存款支付。(附单据数:1 张)借:应交税费/教育费附加 650 贷:银行存款 6506、2008 年 3 ...

1、当您付费下载文档后,您只拥有了使用权限,并不意味着购买了版权,文档只能用于自身使用,不得用于其他商业用途(如 [转卖]进行直接盈利或[编辑后售卖]进行间接盈利)。
2、本站所有内容均由合作方或网友上传,本站不对文档的完整性、权威性及其观点立场正确性做任何保证或承诺!文档内容仅供研究参考,付费前请自行鉴别。
3、如文档内容存在违规,或者侵犯商业秘密、侵犯著作权等,请点击“违规举报”。

碎片内容

2025年河北省会计从业资格考试会计分录

您可能关注的文档

确认删除?
VIP
微信客服
  • 扫码咨询
会员Q群
  • 会员专属群点击这里加入QQ群
客服邮箱
回到顶部