电脑桌面
添加小米粒文库到电脑桌面
安装后可以在桌面快捷访问

2025年ISO 程序文件全套

2025年ISO 程序文件全套_第1页
1/31
2025年ISO 程序文件全套_第2页
2/31
2025年ISO 程序文件全套_第3页
3/31
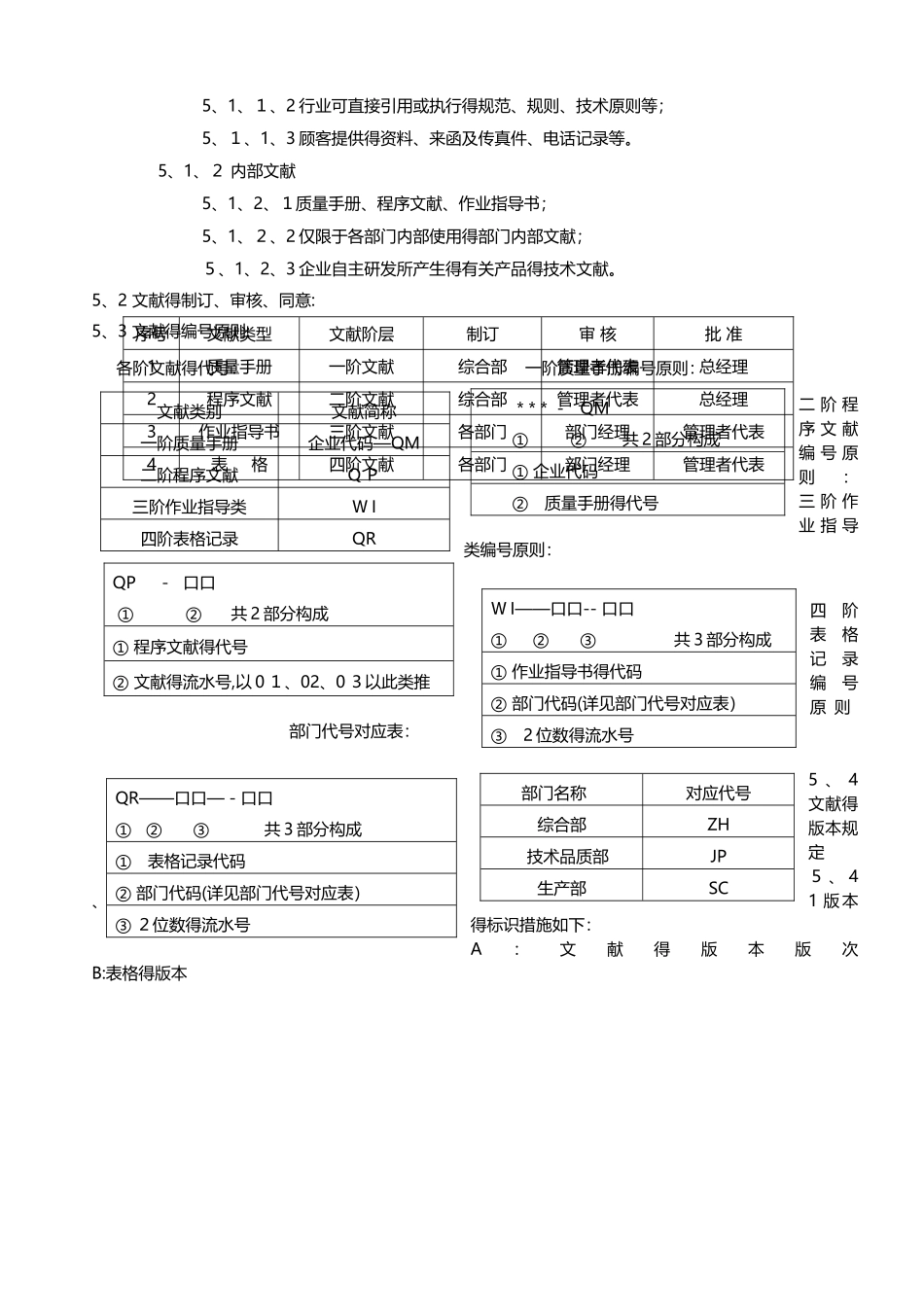
XX 有限企业程序文献 编号:Q P—0 版本/版次: A/0 拟制: 审核: 同意: 生效日期:0 3月 01 日 目 录序号文献编号程序文献名称版本号关联部门页码1.QP-0 1文献控制程序A/0综合部32.QP-0 2质量记录控制程序A/0综合部83.QP-0 3培训程序A/0综合部1 04.QP-04采购与供方控制程序A/0综合部125.QP-05设计与开发程序A/0技术品质部166.QP-06生产过程控制程序A/0生产部207.QP—07产品存储、包装、防护与交付控制程序A/0生产部2 38.Q P-08检查与试验设备控制程序A/0技术品质部2 59.QP—0 9内部质量审核程序A/0综合部2810.QP-10产品检查控制程序A/0技术品质部3 111.QP-1 1不合格控制程序A/0技术品质部3 312.QP-12产品一致性控制程序一、产品一致性A/0技术品质部3 6二、关键元器件与材料检查或验证及定期确认三、例行检查与确认检查四、产品变更13.QP-13认证证书与认证标志控制程序A/0综合部44QP-01 文献控制程序1、0 目得本程序规定了质量体系文献、技术文献得编制、审批、收发、修订、作废、使用、回收等控制措施,保证企业质量体系文献、技术文献与技术资料得发放、使用、回收得全过程得到有效得管理与控制 ,符合企业质量体系规定。2、 0 合用范围本程序合用于支撑整个质量系统得文献及资料,文献包括质量手册、程序文献、作业指导、质量记录、技术文献;资料包括为我司运作程序所规定之保留汇报及记录资料。3、0 定义3、1受控文献:须随时保持最新资料,并需分发、签收、回收、销毁记录得文献,该文献由文控在文献上加盖“受控文献”印章,以便于识别;3、2 非受控文献:分发时为最新资料,但更改及修订时不需要回收得文献。如提供应顾客得质量手册;3、3 内部文献:企业正常运行内部编制产生得多种文献;3、4 外来文献:非我司内部所编制得文献,包括顾客提供得与产品有关得图纸、规格等技术资料,国际、国家、地方原则,与产品有关得安全规格、标识及有关得法律、法规;3、5 一阶文献:质量手册,指根据最新版消防产品(与我司有关得)《强制性产品认证实行细则》、《ISO900 1:20 08质量管理体系-规定》原则,为描述我司质量管理体系而制定得大纲性文献;3、6二阶文献:程序文献,指为了实现质量管理手册(或承诺),各部门制订一系列有效筹划、运行与控制所需得文献;3、7 三阶文献:对某一作业或活动得作业措施所作得规定进行详细描述得指导性文献.3、8 四阶文献:表格记录;4、0 ...

1、当您付费下载文档后,您只拥有了使用权限,并不意味着购买了版权,文档只能用于自身使用,不得用于其他商业用途(如 [转卖]进行直接盈利或[编辑后售卖]进行间接盈利)。
2、本站所有内容均由合作方或网友上传,本站不对文档的完整性、权威性及其观点立场正确性做任何保证或承诺!文档内容仅供研究参考,付费前请自行鉴别。
3、如文档内容存在违规,或者侵犯商业秘密、侵犯著作权等,请点击“违规举报”。

碎片内容

2025年ISO 程序文件全套

您可能关注的文档

确认删除?
VIP
微信客服
  • 扫码咨询
会员Q群
  • 会员专属群点击这里加入QQ群
客服邮箱
回到顶部