电脑桌面
添加小米粒文库到电脑桌面
安装后可以在桌面快捷访问

2025年音乐教师招聘考试知识VIP专享

2025年音乐教师招聘考试知识_第1页
1/13
2025年音乐教师招聘考试知识_第2页
2/13
2025年音乐教师招聘考试知识_第3页
3/13
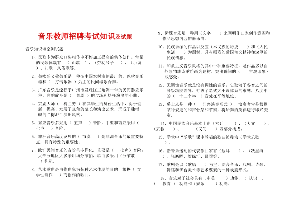
音乐教师招聘考试知识及试题音乐知识填空测试题 1、民歌多为群众口头相传中不停加工提高的集体创作。常见的民歌体裁有:( 山歌 )、(劳动号子 )、(小调 )、儿歌、风俗歌等。2、鼓吹乐又称鼓乐是一种在中国农村流创最广的,以吹奏乐器和( 打击乐器 )为主的民间器乐合奏。3、广东音乐是流行于广州市及珠江三角洲一带的民间器乐乐种。它的前身是( 粤剧 )的过场和烘托演出的小曲。4、京剧大师( 梅兰芳 )在其毕生的舞台生活中,勇于创新,提高、发展了旦角的延长和演出艺术,形成了独树一帜的“梅派”演出风格。5、东亚音乐多采用( 五声 )音阶,中亚和西亚采用( 七声 )音阶。6、非洲音乐高度发展的( 节奏 )是非洲音乐的最重要特点,具有特殊的重要性。7、欧洲民间音乐的音阶呈多样化,重要是( 七声)音阶;大部分地区大多采用均分节拍,歌曲多采用(分节歌 )构造。8、艺术歌曲是由作曲家为某种艺术体现的目的,根据( 文学性诗作 )而创作的歌曲。9、标题音乐是一种用(文字 )来阐明作曲家创作意图和作品思想内容的器乐曲。10、民族乐派的作品以反应(本民族的历史 )和(人民生活 )为题材,具有强烈的爱国主义精神和深厚的民族情感。11、印象主义音乐风格的其中一种重要特征,是作品多以自然景物或诗歌绘画为题材,突出瞬间的( 主观印象)或感受。12、无调性音乐就是没有调性的音乐,它取消了各音之间的音级功能差异,打破了老式大小调体系的束缚,八度中的( 十二个半 )音处在平等地位。13、爵士乐是一种( 即兴演奏形式 ),演奏者常是根据某种规定的和声骨架和节奏,将所奏的旋律进行即兴变奏。 14、中国民族音乐基本上由(宫廷 )、(人文 )、(宗教 )、 (民间 )四部分构成。15、学堂中“乐歌”课中教唱的歌曲被称为(学堂乐歌 )。16、新音乐运动的代表作曲家有(聂耳 )、(冼星海 )、张寒晖、贺绿汀、吕骥等。17、歌剧是以(歌唱 )为主,综合音乐、戏剧、诗歌、舞蹈和舞台美术等艺术要素的一种戏剧形式。 18、音乐对于社会具有(审美 )功能,( 认识 )、( 教育 ) 功能和(娱乐 )功能。1、劳动号子、山歌、小调 2、打击乐器 3、粤剧 4、梅兰芳 5、五声、七声 6、节奏7、七声、分节歌 8、文学家诗作 9、文字 10、本民族的历、人民生活11、主观印象12、十二个半 13、即兴演奏形态 14 宫廷音乐、人文音乐、宗教音乐、民间音乐15、“学堂乐歌”16 聂...

1、当您付费下载文档后,您只拥有了使用权限,并不意味着购买了版权,文档只能用于自身使用,不得用于其他商业用途(如 [转卖]进行直接盈利或[编辑后售卖]进行间接盈利)。
2、本站所有内容均由合作方或网友上传,本站不对文档的完整性、权威性及其观点立场正确性做任何保证或承诺!文档内容仅供研究参考,付费前请自行鉴别。
3、如文档内容存在违规,或者侵犯商业秘密、侵犯著作权等,请点击“违规举报”。

碎片内容

2025年音乐教师招聘考试知识

您可能关注的文档

山水人家+ 关注
实名认证
内容提供者

读万卷书,行万里路。

确认删除?
VIP
微信客服
  • 扫码咨询
会员Q群
  • 会员专属群点击这里加入QQ群
客服邮箱
回到顶部