电脑桌面
添加小米粒文库到电脑桌面
安装后可以在桌面快捷访问

服装厂工艺流程及作业指导书

服装厂工艺流程及作业指导书_第1页
1/3
服装厂工艺流程及作业指导书_第2页
2/3
服装厂工艺流程及作业指导书_第3页
3/3
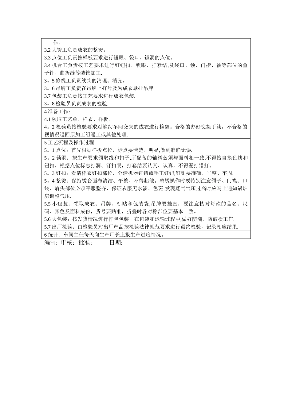
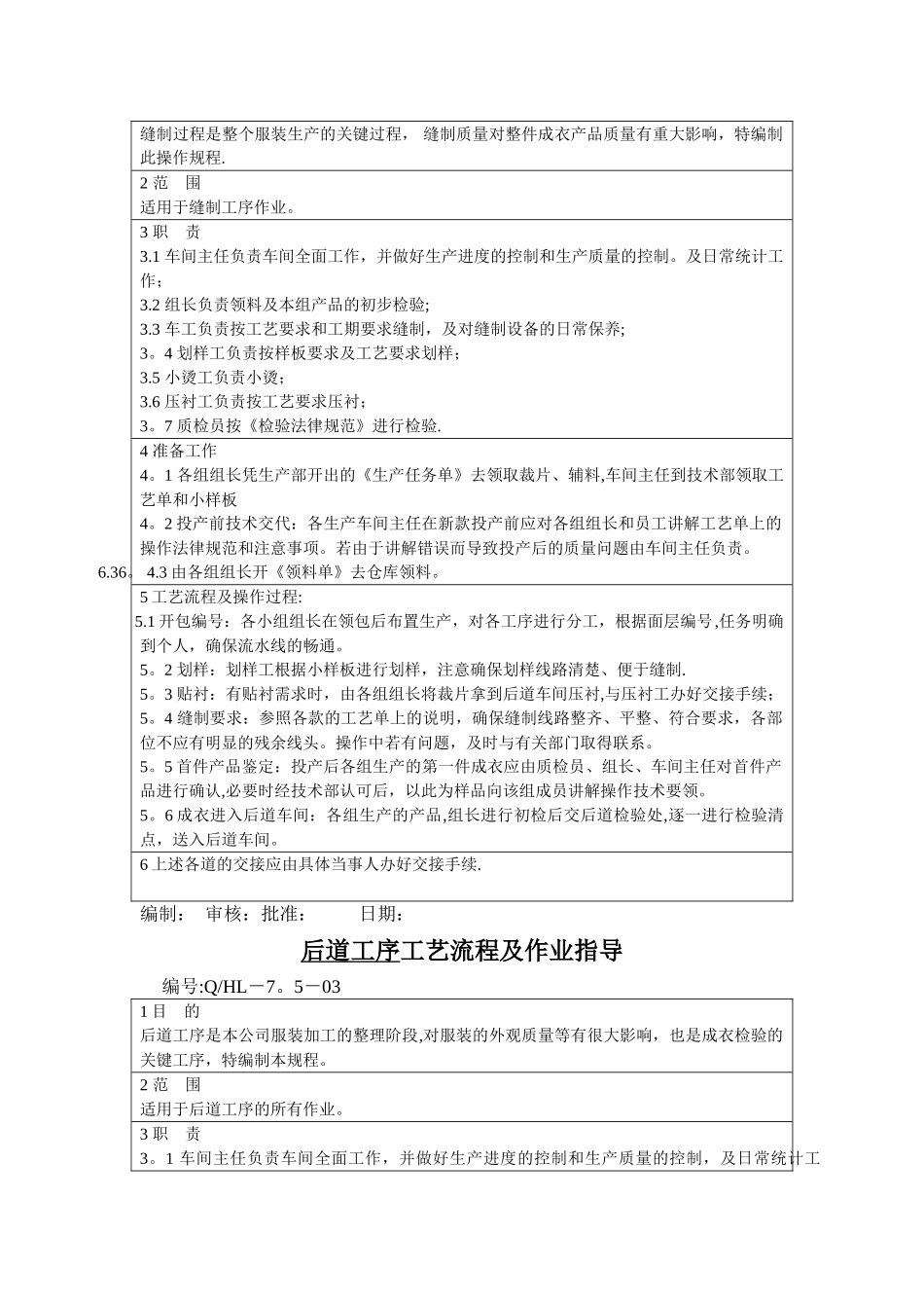
裁剪工序工艺流程及作业指导书编号:Q/HL-7。5-0111 目 的2 裁剪过程是整个服装生产的关键过程,裁剪质量对后道工序产品质量有重大影响,出现差错,有时可能会造成无法挽回的损失.特编制此操作规程.2 范 围适用于裁剪工序作业。3 职 责3。1 车间主任负责车间全面工作,并做好生产进度的控制和生产质量的控制,及日常统计工作,同时负责排料划样及与其他部门的协调。3.2 裁剪工负责开剪,复核排料划样.3。3 辅助工负责摊料、验片和分包。4 准备工作:裁剪车间主任接到《裁剪下料通知单》后去仓库领取面料和辅料,到技术部领取样板。5 工艺流程及操作过程:5.1 拖料:根据本公司生产所用的面料不同进行拖料,并做好拖料记录.拖料时要平服,不能太松或太紧.不同面料按规格不同摊布,并适当控制层数。在摊布时发现面料、里料有不符合质量要求的,应作好记录,并立即停止使用不符合要求的面料,将信息以书面的形式向质检部和厂部汇报。5。2 不同的面料摊布,最多层数控制如下:面料全棉平布尼龙布高密度尼丝纺纱卡毛料及化纤料110-250g/m2针 织 布250-340 g/m2针 织 布层数5005005004003005002005。3 排料划样:手工排料时车间主任必须校对核准摊料,根据样板排料进行划样,做到合理、清楚、准确,尽量节约面料,降低成本.5。4 开剪:裁剪负责人必须校对核准摊料划样,确认合格后,裁剪工方可利用裁剪机开剪。5。5 验片:由裁剪车间负责人对裁片进行验证,发现不合格的裁片要及时做好换片工作。5。6 分包:根据衣片的款号和规格的不同对裁片进行分包,分包时要认真、认真、准确。5.7 分发:对所分的包编号入库,依据领料单分发,并记录分发情况.5。8 换片:对缝纫小组或其他工序发现不合格的裁片要及时做好换片工作,并做好记录。6 在以上各环节的负责人,若不认真负责,不遵守制度而造成损失的,一律由责任人承担责任,负责赔偿.编制: 审核:批准: 日期: 缝制工序工艺流程及作业指导书编号:Q/HL-7。5-021 目 的缝制过程是整个服装生产的关键过程, 缝制质量对整件成衣产品质量有重大影响,特编制此操作规程.2 范 围适用于缝制工序作业。3 职 责3.1 车间主任负责车间全面工作,并做好生产进度的控制和生产质量的控制。及日常统计工作;3.2 组长负责领料及本组产品的初步检验;3.3 车工负责按工艺要求和工期要求缝制,及对缝制设备的日常保养;3。4 划样工负责按样板要求及工艺要求划样;3.5 小烫工负责小烫;3.6 ...

1、当您付费下载文档后,您只拥有了使用权限,并不意味着购买了版权,文档只能用于自身使用,不得用于其他商业用途(如 [转卖]进行直接盈利或[编辑后售卖]进行间接盈利)。
2、本站所有内容均由合作方或网友上传,本站不对文档的完整性、权威性及其观点立场正确性做任何保证或承诺!文档内容仅供研究参考,付费前请自行鉴别。
3、如文档内容存在违规,或者侵犯商业秘密、侵犯著作权等,请点击“违规举报”。

碎片内容

服装厂工艺流程及作业指导书

津创媒+ 关注
实名认证
内容提供者

欢迎交流文创,小店资料希望满足您的需要。

确认删除?
VIP
微信客服
  • 扫码咨询
会员Q群
  • 会员专属群点击这里加入QQ群
客服邮箱
回到顶部