电脑桌面
添加小米粒文库到电脑桌面
安装后可以在桌面快捷访问

机井工程技术交底记录

机井工程技术交底记录_第1页
1/5
机井工程技术交底记录_第2页
2/5
机井工程技术交底记录_第3页
3/5
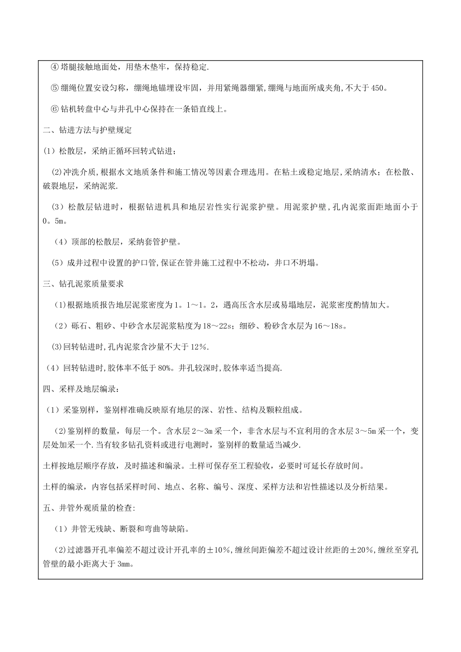
混凝土道路工程技术交底记录工程名称:永城市龙岗镇等(2)个乡镇土地整治项目四标段 B 段 编号:建设单位监理单位河南荣泰工程管理有限公司施工单位河南基安建设集团有限公司交底日期年月日工程名称工序名称机井交底内容:1.施工准备(1)确保机井施工安全与成井质量,严格执行技术操作规程,预防事故发生.(2)做到路通、水通、电通(备好机械动力设备),施工场地平整。(3)试钻前按质量要求,检查钻井设备各零部件,不合格的不使用.(4)泥浆循环系统的泥浆池和沉淀池的容积,满足施工储浆和沉砂的要求。泥浆槽的长度在 15m 以上。(5)管井施工所需管材、滤料、粘土、粘土球及其他物料,按设计要求在开钻前准备好 ,并及时运到现场.2。钻机施工一、钻机安装(1)本工程采纳回转式正循环钻机.(2)根据设计井孔位置,安装钻机时,井孔中心距电话线至少 10m;距旱地电力线路及松散层旧井孔边线的距离至少 5m;距地下通信电缆、构筑物、管道及其他地下设施边线的水平距离至少 2m;距高压电线的距离,为塔高的两倍;与地面高层楼房及重要建筑物保持足够的安全距离,并遵守有关行业施工现场的规定。(3)钻塔的安装 ① 安装钻塔前,对升降系统、钻塔各部件及有关辅助工具进行仔细检查,符合要求后进行安装。 ② 安装钻塔前,任何人不得在钻塔起落范围内通过或停留。安装多层钻塔时,上下两层不同时作业,自下而上逐层进行. ③ 起钻塔时,卷扬或绞车低速运转,保持平稳。当起塔接近垂直时,操作缓慢、准确,防止钻塔倾倒、碰坏. ④ 塔腿接触地面处,用垫木垫牢,保持稳定. ⑤ 绷绳位置安设匀称,绷绳地锚埋设牢固,并用紧绳器绷紧,绷绳与地面所成夹角,不大于 450。 ⑥ 钻机转盘中心与井孔中心保持在一条铅直线上。二、钻进方法与护壁规定(1)松散层,采纳正循环回转式钻进; (2)冲洗介质,根据水文地质条件和施工情况等因素合理选用。在粘土或稳定地层,采纳清水;在松散、破裂地层,采纳泥浆. (3)松散层钻进时,根据钻进机具和地层岩性实行泥浆护壁。用泥浆护壁 ,孔内泥浆面距地面小于0。5m。 (4)顶部的松散层,采纳套管护壁。 (5)成井过程中设置的护口管,保证在管井施工过程中不松动,井口不坍塌。三、钻孔泥浆质量要求 (1)根据地质报告地层泥浆密度为 1。1~1。2,遇高压含水层或易塌地层,泥浆密度酌情加大。 (2)砾石、粗砂、中砂含水层泥浆粘度为 18~22s;细砂、粉砂含水层为 16~18s。 (3)回转钻进时,孔内泥浆含...

1、当您付费下载文档后,您只拥有了使用权限,并不意味着购买了版权,文档只能用于自身使用,不得用于其他商业用途(如 [转卖]进行直接盈利或[编辑后售卖]进行间接盈利)。
2、本站所有内容均由合作方或网友上传,本站不对文档的完整性、权威性及其观点立场正确性做任何保证或承诺!文档内容仅供研究参考,付费前请自行鉴别。
3、如文档内容存在违规,或者侵犯商业秘密、侵犯著作权等,请点击“违规举报”。

碎片内容

机井工程技术交底记录

确认删除?
VIP
微信客服
  • 扫码咨询
会员Q群
  • 会员专属群点击这里加入QQ群
客服邮箱
回到顶部