电脑桌面
添加小米粒文库到电脑桌面
安装后可以在桌面快捷访问

机器人实训设备安全操作规程定稿1

机器人实训设备安全操作规程定稿1_第1页
1/4
机器人实训设备安全操作规程定稿1_第2页
2/4
机器人实训设备安全操作规程定稿1_第3页
3/4
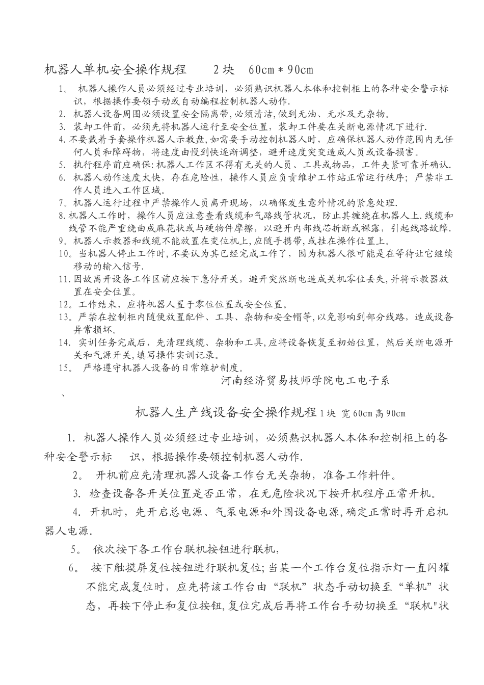
机器人单机安全操作规程 2 块 60cm*90cm1。 机器人操作人员必须经过专业培训,必须熟识机器人本体和控制柜上的各种安全警示标识,根据操作要领手动或自动编程控制机器人动作.2. 机器人设备周围必须设置安全隔离带,必须清洁,做到无油、无水及无杂物。3. 装卸工件前,必须先将机器人运行至安全位置,装卸工件要在关断电源情况下进行.4.不要戴着手套操作机器人示教盘,如需要手动控制机器人时,应确保机器人动作范围内无任何人员和障碍物,将速度由慢到快逐渐调整,避开速度突变造成人员或设备损害。5. 执行程序前应确保:机器人工作区不得有无关的人员、工具或物品,工件夹紧可靠并确认.6. 机器人动作速度太快,存在危险性,操作人员应负责维护工作站正常运行秩序;严禁非工作人员进入工作区域。7。机器人运行过程中严禁操作人员离开现场,以确保发生意外情况的紧急处理.8.机器人工作时,操作人员应注意查看线缆和气路线管状况,防止其缠绕在机器人上.线缆和线管不能严重绕曲成麻花状或与硬物件摩擦,以避开内部线芯折断或裸露,引起线路故障.9。机器人示教器和线缆不能放置在变位机上,应随手携带,或挂在操作位置上。10。当机器人停止工作时,不要认为其已经完成工作了,因为机器人很可能是在等待让它继续移动的输入信号.11.因故离开设备工作区前应按下急停开关,避开突然断电造成关机零位丢失,并将示教器放置在安全位置。12。工作结束,应将机器人置于零位位置或安全位置。13。严禁在控制柜内随便放置配件、工具、杂物和安全帽等,以免影响到部分线路,造成设备异常损坏。14. 实训任务完成后,先清理线缆、杂物和工具,应将设备恢复至初始位置,然后关断电源开关和气源开关,填写操作实训记录。15。 严格遵守机器人设备的日常维护制度。河南经济贸易技师学院电工电子系、机器人生产线设备安全操作规程 1 块 宽 60cm 高 90cm1. 机器人操作人员必须经过专业培训,必须熟识机器人本体和控制柜上的各种安全警示标 识,根据操作要领控制机器人动作.2。 开机前应先清理机器人设备工作台无关杂物,准备工作料件。3. 检查设备各开关位置是否正常,在无危险状况下按开机程序正常开机。4. 开机时,先开启总电源、气泵电源和外围设备电源,确定正常时再开启机器人电源.5。 依次按下各工作台联机按钮进行联机,6。 按下触摸屏复位按钮进行联机复位;当某一个工作台复位指示灯一直闪耀不能完成复位时,应先将该工作台由“联机”状态手动切换至“...

1、当您付费下载文档后,您只拥有了使用权限,并不意味着购买了版权,文档只能用于自身使用,不得用于其他商业用途(如 [转卖]进行直接盈利或[编辑后售卖]进行间接盈利)。
2、本站所有内容均由合作方或网友上传,本站不对文档的完整性、权威性及其观点立场正确性做任何保证或承诺!文档内容仅供研究参考,付费前请自行鉴别。
3、如文档内容存在违规,或者侵犯商业秘密、侵犯著作权等,请点击“违规举报”。

碎片内容

机器人实训设备安全操作规程定稿1

确认删除?
VIP
微信客服
  • 扫码咨询
会员Q群
  • 会员专属群点击这里加入QQ群
客服邮箱
回到顶部