电脑桌面
添加小米粒文库到电脑桌面
安装后可以在桌面快捷访问

机电安装施工合同

机电安装施工合同_第1页
1/2
机电安装施工合同_第2页
2/2
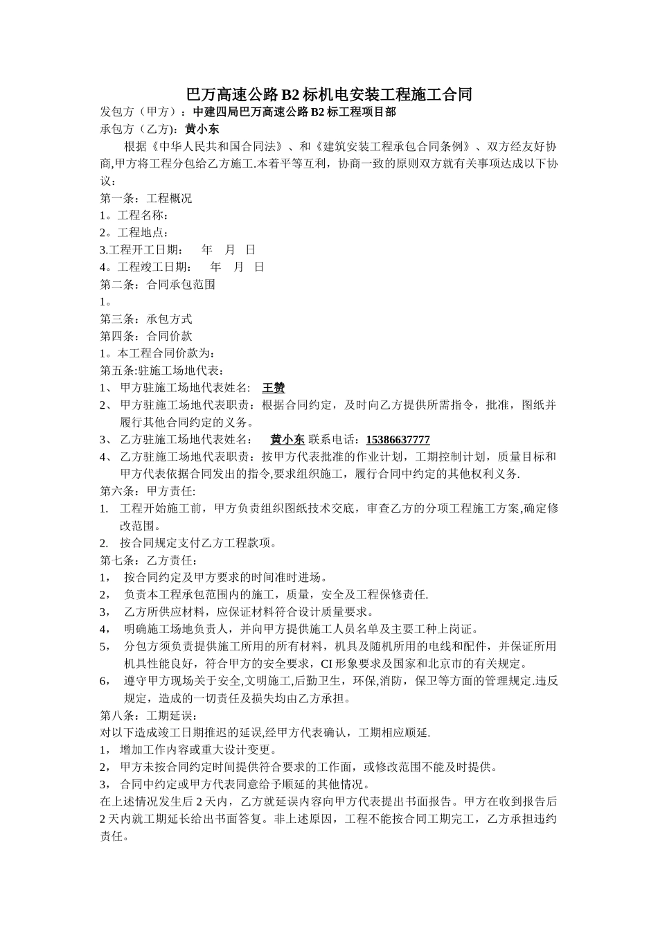
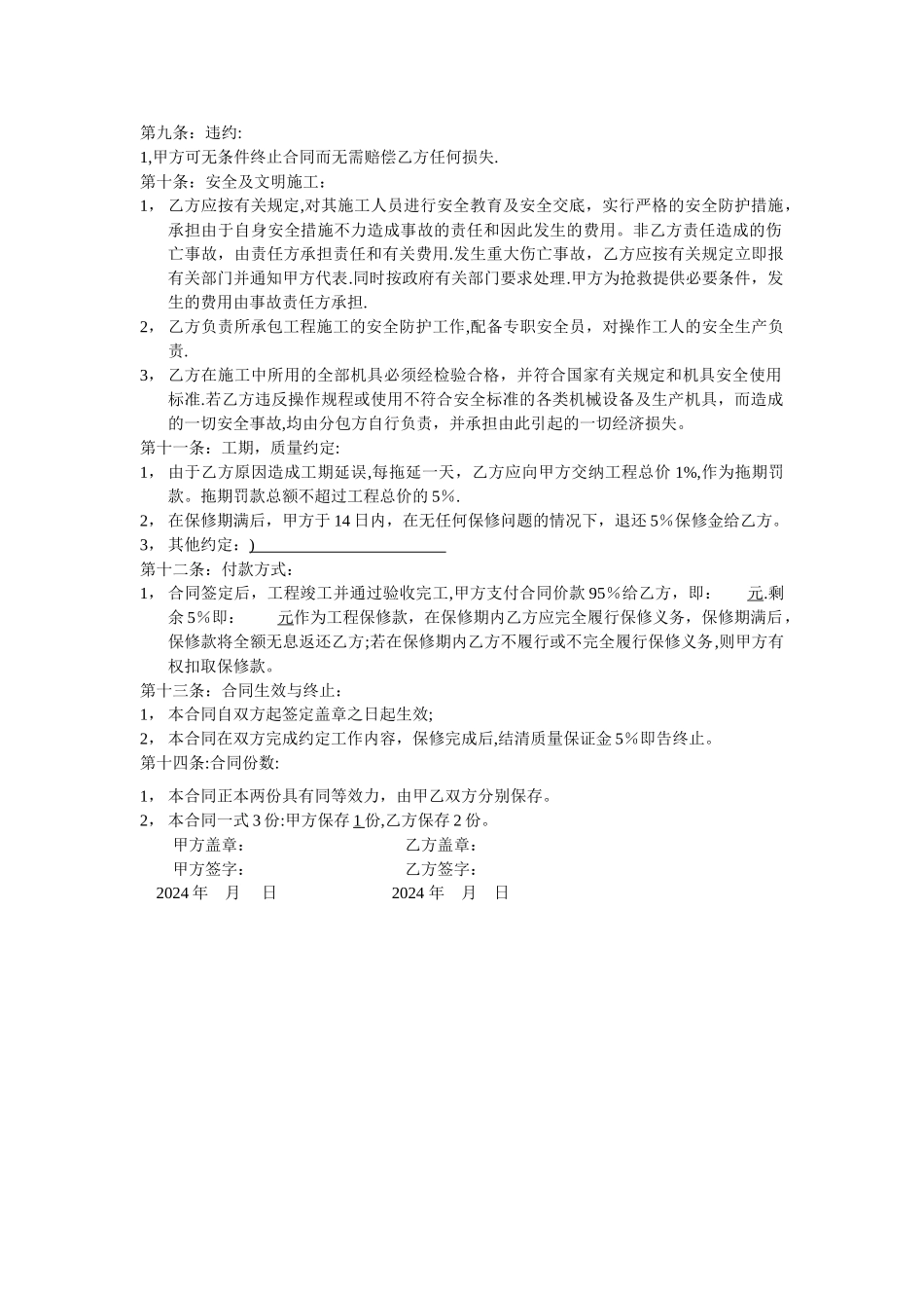
巴万高速公路 B2 标机电安装工程施工合同发包方(甲方):中建四局巴万高速公路 B2 标工程项目部承包方(乙方):黄小东根据《中华人民共和国合同法》、和《建筑安装工程承包合同条例》、双方经友好协商,甲方将工程分包给乙方施工.本着平等互利,协商一致的原则双方就有关事项达成以下协议:第一条:工程概况1。工程名称:2。工程地点:3.工程开工日期: 年 月 日4。工程竣工日期: 年 月 日第二条:合同承包范围1。 第三条:承包方式第四条:合同价款1。本工程合同价款为:第五条:驻施工场地代表:1、 甲方驻施工场地代表姓名: 王赞2、 甲方驻施工场地代表职责:根据合同约定,及时向乙方提供所需指令,批准,图纸并履行其他合同约定的义务。3、 乙方驻施工场地代表姓名: 黄小东 联系电话:153866377774、 乙方驻施工场地代表职责:按甲方代表批准的作业计划,工期控制计划,质量目标和甲方代表依据合同发出的指令,要求组织施工,履行合同中约定的其他权利义务.第六条:甲方责任:1.工程开始施工前,甲方负责组织图纸技术交底,审查乙方的分项工程施工方案,确定修改范围。2.按合同规定支付乙方工程款项。第七条:乙方责任:1, 按合同约定及甲方要求的时间准时进场。2, 负责本工程承包范围内的施工,质量,安全及工程保修责任.3, 乙方所供应材料,应保证材料符合设计质量要求。4, 明确施工场地负责人,并向甲方提供施工人员名单及主要工种上岗证。5, 分包方须负责提供施工所用的所有材料,机具及随机所用的电线和配件,并保证所用机具性能良好,符合甲方的安全要求,CI 形象要求及国家和北京市的有关规定。6, 遵守甲方现场关于安全,文明施工,后勤卫生,环保,消防,保卫等方面的管理规定.违反规定,造成的一切责任及损失均由乙方承担。第八条:工期延误:对以下造成竣工日期推迟的延误,经甲方代表确认,工期相应顺延.1, 增加工作内容或重大设计变更。2, 甲方未按合同约定时间提供符合要求的工作面,或修改范围不能及时提供。3, 合同中约定或甲方代表同意给予顺延的其他情况。在上述情况发生后 2 天内,乙方就延误内容向甲方代表提出书面报告。甲方在收到报告后2 天内就工期延长给出书面答复。非上述原因,工程不能按合同工期完工,乙方承担违约责任。第九条:违约:1,甲方可无条件终止合同而无需赔偿乙方任何损失.第十条:安全及文明施工:1, 乙方应按有关规定,对其施工人员进行安全教育及安全交底,实行严...

1、当您付费下载文档后,您只拥有了使用权限,并不意味着购买了版权,文档只能用于自身使用,不得用于其他商业用途(如 [转卖]进行直接盈利或[编辑后售卖]进行间接盈利)。
2、本站所有内容均由合作方或网友上传,本站不对文档的完整性、权威性及其观点立场正确性做任何保证或承诺!文档内容仅供研究参考,付费前请自行鉴别。
3、如文档内容存在违规,或者侵犯商业秘密、侵犯著作权等,请点击“违规举报”。

碎片内容

机电安装施工合同

您可能关注的文档

确认删除?
VIP
微信客服
  • 扫码咨询
会员Q群
  • 会员专属群点击这里加入QQ群
客服邮箱
回到顶部