电脑桌面
添加小米粒文库到电脑桌面
安装后可以在桌面快捷访问

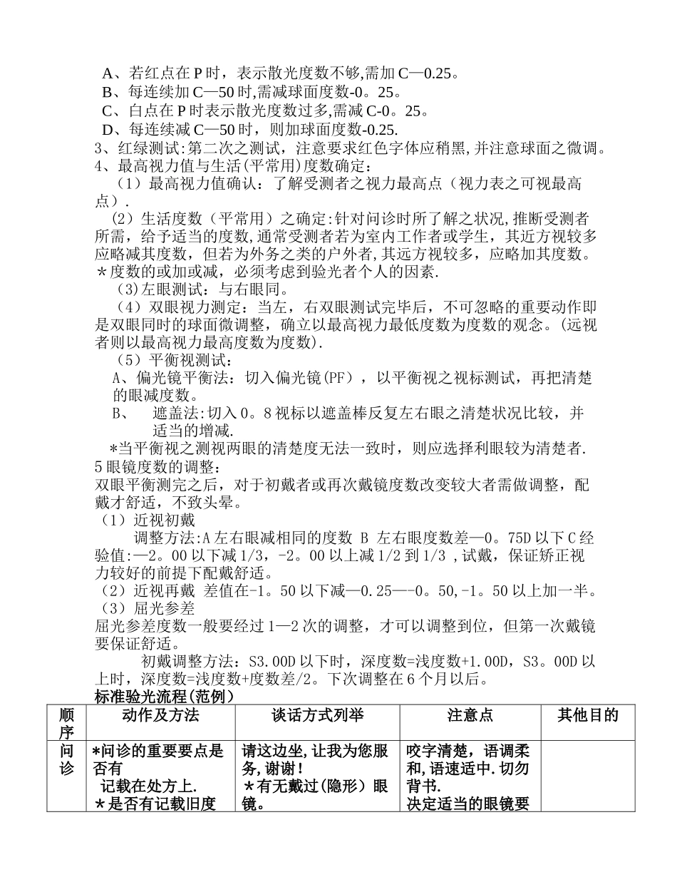
标准验光流程(含高散光)

标准验光流程(含高散光)_第1页
1/7
标准验光流程(含高散光)_第2页
2/7
标准验光流程(含高散光)_第3页
3/7
验光流程步骤与个人操作要领一、电脑操作要领:(他觉式)1、客坐椅移至正确位置.2、让受测者挺胸并将下颌、额头与仪器自然贴紧,两眼自然平视,尽量控制眨眼.3、高度调整:根据顾客高度调整升降台及颌台高度。二、自觉式:(猪肝)(一)验前检查:1、验配之前需先归零。2、设定 PD 值(PD 值先由瞳距仪测量)3、调整水平(水平泡调至红圈中央)4、调整顶点距离(正确的顶点距离为 12MM)5、仪器要微斜 15 度状。(疑问)(二)问诊: (问诊动作要穿插于验光整个过程中)1、以关怀和关爱的态度进行,面对受测者要适时的加入用眼知识;(如营养要平衡、全面,不挑食,应多吃蔬菜和动物肝脏;应多注意活动眼球,做眼保健操,在用眼 1 小时后应休息 10 分钟;平常应避开直接凝视强光,在看电视时应注意保持一定距离;外出时应戴一副太阳镜,减少紫外线损坏等)2、询问顾客的戴镜史:(1) 如没有戴过眼镜则询问视力变化的情况(是最近还是已很久)及对视力的要求。(2) 旧有眼镜的使用状况(3) 与教室的距离是多少(4) 体检用或平常用(5) 有否使用眼药水或眼药膏3、利眼测试:(如有戴过眼镜则戴旧镜检查裸眼)出示点状视标,并告之顾客:前方是点状视标,是用来测试利眼(即主导眼,为主要凝视视标的一眼,而另一只眼主要凝视背景,就好比是左右手)请您跟我做:双手虎口交叉成一三角形,放置于眼前方,保持眼睛可通过此孔看到前方视标,并水平向前伸出,此时用遮挡板分别遮挡左眼和右眼注意保持头和手不要动询问哪支眼可以看到视标,可看到视标眼为主导眼.4、裸眼测试:(测试裸眼之最高视力,左右眼分开测,如戴过眼镜应戴旧镜测裸眼视力)(三)验光的主要流程:1、云雾法的使用与粗球面的测试(0.1~0.5) (1)完全近视者 方法 1:先切以 0。1 视标,推断受测者之清楚度,若受测者能轻易的看清楚 0.1 时,则加入+3D 之镜片,让其尽量消除眼睛的调节作用,而后再缓慢的加(—)镜片直到看清楚 0。1 为止。并再逐次增加,让受测者看至 0.5。 方法 2:若受测者无法看清楚 0.1,则不需加入(+)度数,直接加入(-)镜片,缓慢的测量至 0。5. 方法 3:若事先已得知受测者属较深度数者,则需先加入大概的(-)度数,而后再测试。例:受测者若为-5。D,则需加-2。D. (2)有散光者: 方法 1:若受测者为轻度散光者,其测试方法与近视者同。方法 2:深度散光者(或弱视者),则需注意其无法明确的测至 0。5。因此必须提前于 0。3 或 0.4,甚至 0。2 让受...

1、当您付费下载文档后,您只拥有了使用权限,并不意味着购买了版权,文档只能用于自身使用,不得用于其他商业用途(如 [转卖]进行直接盈利或[编辑后售卖]进行间接盈利)。
2、本站所有内容均由合作方或网友上传,本站不对文档的完整性、权威性及其观点立场正确性做任何保证或承诺!文档内容仅供研究参考,付费前请自行鉴别。
3、如文档内容存在违规,或者侵犯商业秘密、侵犯著作权等,请点击“违规举报”。

碎片内容

标准验光流程(含高散光)

确认删除?
VIP
微信客服
  • 扫码咨询
会员Q群
  • 会员专属群点击这里加入QQ群
客服邮箱
回到顶部