电脑桌面
添加小米粒文库到电脑桌面
安装后可以在桌面快捷访问

2025年行政法知识点总结归纳

2025年行政法知识点总结归纳_第1页
1/13
2025年行政法知识点总结归纳_第2页
2/13
2025年行政法知识点总结归纳_第3页
3/13
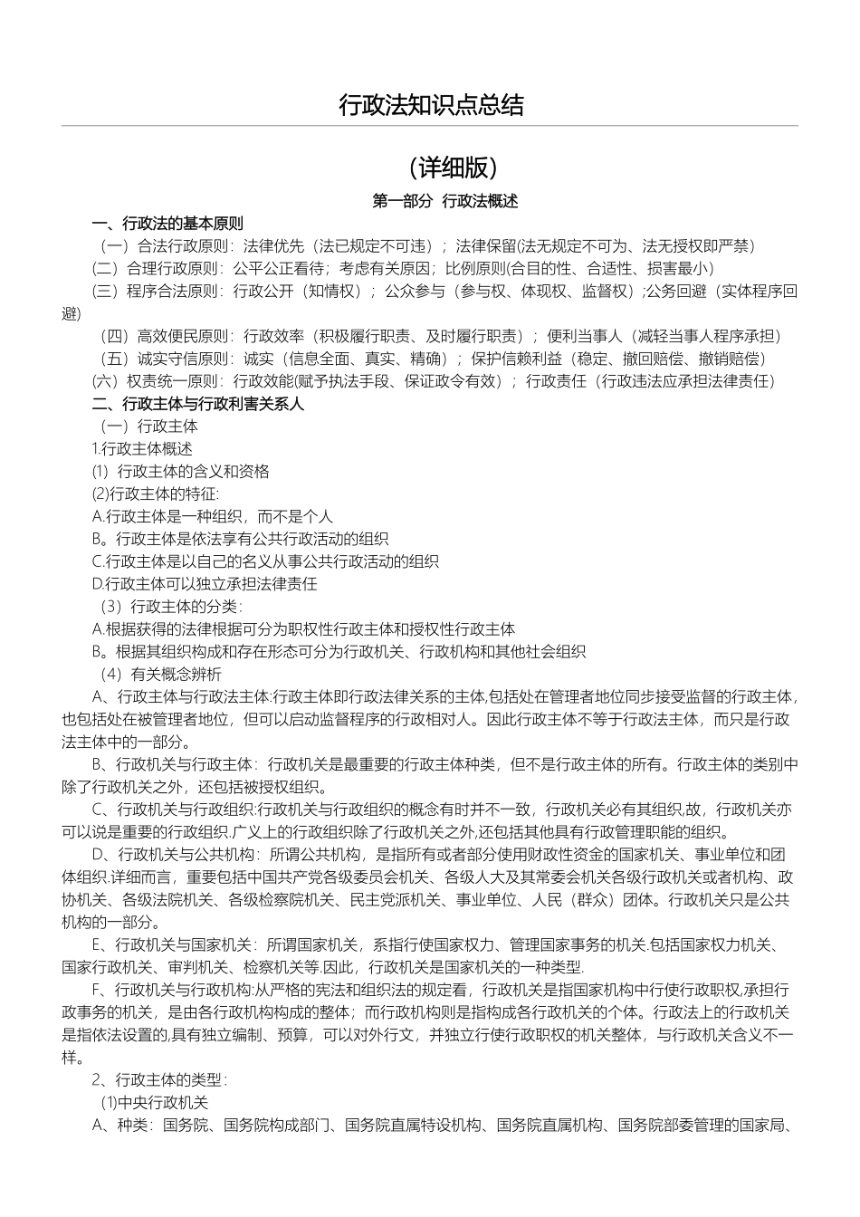
行政法知识点总结(详细版)第一部分 行政法概述一、行政法的基本原则(一)合法行政原则:法律优先(法已规定不可违);法律保留(法无规定不可为、法无授权即严禁)(二)合理行政原则:公平公正看待;考虑有关原因;比例原则(合目的性、合适性、损害最小)(三)程序合法原则:行政公开(知情权);公众参与(参与权、体现权、监督权);公务回避(实体程序回避)(四)高效便民原则:行政效率(积极履行职责、及时履行职责);便利当事人(减轻当事人程序承担)(五)诚实守信原则:诚实(信息全面、真实、精确);保护信赖利益(稳定、撤回赔偿、撤销赔偿)(六)权责统一原则:行政效能(赋予执法手段、保证政令有效);行政责任(行政违法应承担法律责任)二、行政主体与行政利害关系人(一)行政主体1.行政主体概述(1)行政主体的含义和资格(2)行政主体的特征:A.行政主体是一种组织,而不是个人B。行政主体是依法享有公共行政活动的组织C.行政主体是以自己的名义从事公共行政活动的组织D.行政主体可以独立承担法律责任(3)行政主体的分类:A.根据获得的法律根据可分为职权性行政主体和授权性行政主体B。根据其组织构成和存在形态可分为行政机关、行政机构和其他社会组织(4)有关概念辨析A、行政主体与行政法主体:行政主体即行政法律关系的主体,包括处在管理者地位同步接受监督的行政主体,也包括处在被管理者地位,但可以启动监督程序的行政相对人。因此行政主体不等于行政法主体,而只是行政法主体中的一部分。B、行政机关与行政主体:行政机关是最重要的行政主体种类,但不是行政主体的所有。行政主体的类别中除了行政机关之外,还包括被授权组织。C、行政机关与行政组织:行政机关与行政组织的概念有时并不一致,行政机关必有其组织,故,行政机关亦可以说是重要的行政组织.广义上的行政组织除了行政机关之外,还包括其他具有行政管理职能的组织。D、行政机关与公共机构:所谓公共机构,是指所有或者部分使用财政性资金的国家机关、事业单位和团体组织.详细而言,重要包括中国共产党各级委员会机关、各级人大及其常委会机关各级行政机关或者机构、政协机关、各级法院机关、各级检察院机关、民主党派机关、事业单位、人民(群众)团体。行政机关只是公共机构的一部分。E、行政机关与国家机关:所谓国家机关,系指行使国家权力、管理国家事务的机关.包括国家权力机关、国家行政机关、审判机关、检察机关等.因此,行政机关是国家机关的一种类型.F...

1、当您付费下载文档后,您只拥有了使用权限,并不意味着购买了版权,文档只能用于自身使用,不得用于其他商业用途(如 [转卖]进行直接盈利或[编辑后售卖]进行间接盈利)。
2、本站所有内容均由合作方或网友上传,本站不对文档的完整性、权威性及其观点立场正确性做任何保证或承诺!文档内容仅供研究参考,付费前请自行鉴别。
3、如文档内容存在违规,或者侵犯商业秘密、侵犯著作权等,请点击“违规举报”。

碎片内容

2025年行政法知识点总结归纳

您可能关注的文档

确认删除?
VIP
微信客服
  • 扫码咨询
会员Q群
  • 会员专属群点击这里加入QQ群
客服邮箱
回到顶部