电脑桌面
添加小米粒文库到电脑桌面
安装后可以在桌面快捷访问

污水处理常见异常问题诊断分析及处理办法

污水处理常见异常问题诊断分析及处理办法_第1页
1/11
污水处理常见异常问题诊断分析及处理办法_第2页
2/11
污水处理常见异常问题诊断分析及处理办法_第3页
3/11
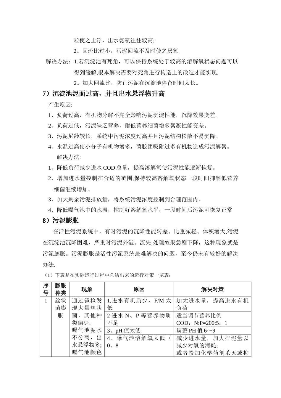
运行中异常问题的处理1 物理性质异常的分析控制方法1)在运行过程中假如发现污泥发白 产生原因:1。缺少营养,丝状菌或固着型纤毛虫大量繁殖,菌胶团生长不良; 2。PH 值高或过低,引起丝状菌大量生长,污泥松散,体积偏大;解决办法:1。按营养配比调整进水负荷,氨氮滴加量,保持数日污泥颜色可以恢复。 2。调整进水 pH 值,保持曝气池 pH 值在 6~8 之间,长期保持 PH 值范围才能有效防止污泥膨胀。2)在运行过程中假如发现污泥发黑产生原因:曝气池溶解氧过低,有机物厌氧分解释放出 H2S,其与 Fe 作用生成 FeS解决办法:增加供氧量或加大回流污泥,只要提高曝气池溶解氧,10 多小时左右污泥将逐渐恢复正常。3)化验过程中污泥过滤困难或出水色度升高产生原因:缺乏营养或水温过低,污泥生长不良,大量污泥解絮解决办法:增加负荷均衡营养,提高水温,改善污泥生长环境.4)曝气池内产生大量气泡产生原因:进水负荷过高,冲击负荷较大,造成部分污泥分解并附着于气泡上使气泡发粘不易碎,因此水面积存大量气泡.解决办法:减少进水,略微加大回流污泥量,稳定一段时间后气泡减少系统逐渐正常。5)曝气池产生茶色或灰色泡沫产生原因:污泥老化,泥龄过高,解絮后的污泥附于泡沫上解决办法:增加排泥,逐渐更新系统中的新生污泥,污泥的更新过程需要持续几天时间,期间要控制好运行环境,保证新生污泥有较强的活性(保证溶解氧在 1。0~3。0 内的稳定水平,营养物质比例要均衡,适当投加营养盐)。6)沉淀池有大块黑色污泥上浮产生原因:1。沉淀池有死角,局部积泥厌氧,产生 CH4、CO2,气泡附于污泥粒使之上浮,出水氨氮往往较高;2。回流比过小,污泥回流不及时使之厌氧解决办法:1.若沉淀池有死角,可以保持系统处于较高的溶解氧状态问题可以得到缓解,根本解决需要对死角进行构造上的改造才能实现.2。加大回流比,防止污泥在沉淀池停留时间太长。7)沉淀池泥面过高,并且出水悬浮物升高产生原因:1、负荷过高,有机物分解不完全影响污泥沉淀性能,沉降效果变差.2、负荷过低,污泥缺乏营养,耐低营养细菌增多絮凝性能变差。3、污泥尼龄较长,系统中污泥浓度过高并且污泥结构松散不易沉降。 4、水温过高使小分子有机物增多,菌胶团吸附过多有机物造成污泥解絮。解决办法:1、降低负荷减少进水 COD 总量,提高溶解氧使污泥性能逐渐恢复。2、增加进水量控制在合适的范围,保持较高溶解氧状态一段时间抑制低营养细菌继续增加。3、加大剩余污泥排...

1、当您付费下载文档后,您只拥有了使用权限,并不意味着购买了版权,文档只能用于自身使用,不得用于其他商业用途(如 [转卖]进行直接盈利或[编辑后售卖]进行间接盈利)。
2、本站所有内容均由合作方或网友上传,本站不对文档的完整性、权威性及其观点立场正确性做任何保证或承诺!文档内容仅供研究参考,付费前请自行鉴别。
3、如文档内容存在违规,或者侵犯商业秘密、侵犯著作权等,请点击“违规举报”。

碎片内容

污水处理常见异常问题诊断分析及处理办法

您可能关注的文档

确认删除?
VIP
微信客服
  • 扫码咨询
会员Q群
  • 会员专属群点击这里加入QQ群
客服邮箱
回到顶部