电脑桌面
添加小米粒文库到电脑桌面
安装后可以在桌面快捷访问

污水系统及相关设备异常处理应对表

污水系统及相关设备异常处理应对表_第1页
1/6
污水系统及相关设备异常处理应对表_第2页
2/6
污水系统及相关设备异常处理应对表_第3页
3/6
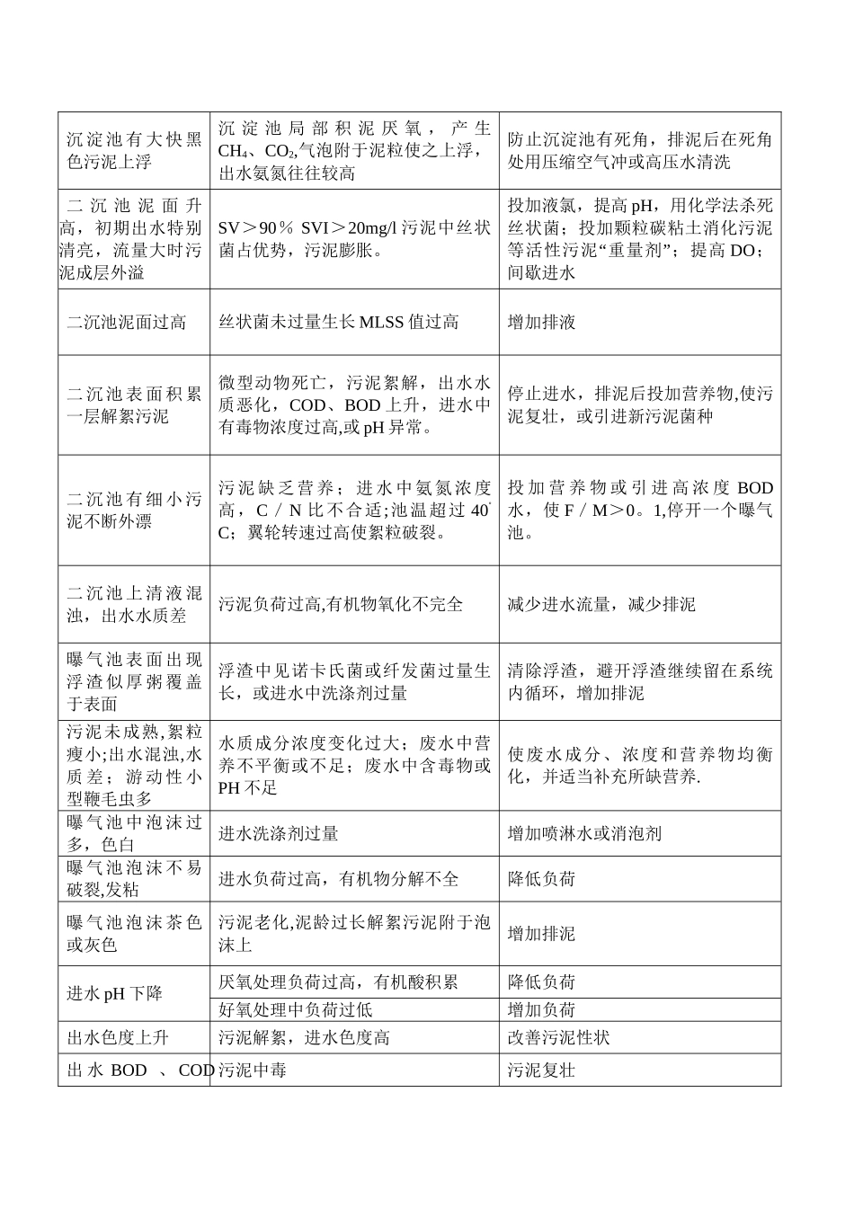
污水系统及相关设备异常处理应对表一、厌氧生物处理中存在的问题及解决方法存在问题原 因解决方法1、污泥生长过慢1 营养物不足,微量元素不足;2 进液酸化度过高;3 种泥不足。1 增加营养物和微量元素;2 减少酸化度;3 增加种泥.2、反应器过负荷1 反应器污泥量不够;2 污泥产甲烷活性不足;3 每次进水量过大间断时间短.1 增加种污或提高污泥产量;2 减少污泥负荷;3 减少每次进水量加大进水间隔.3、污泥活性不够1 温度不够;2 产酸菌生长过快;3 营养或微量元素不足;4 无机物 Ca2+引起沉淀;5 污泥泥龄过长.1 提高温度;2 控制产酸菌生长条件;3 增加营养物和微量元素;4 减少进泥中 Ca2+含量;5 提高排泥的频率和排泥量。4、污泥流失1 气体集于污泥中,污泥上浮;2 产酸菌使污泥分层;3 污泥脂肪和蛋白过大;4 污泥池内积泥过多。1 增加污泥负荷,增加内部水循环;2 稳定工艺条件增加废水酸化程度;3 实行预处理去除脂肪蛋白;4 加大污泥回流或者排泥。5、污泥扩散颗粒污泥破裂1 负荷过大;2 过度机械搅拌;3 有毒物质存在。4 预酸化突然增加1 稳定负荷;2 改水力搅拌;3 废水清除毒素。4 应用更稳定酸化条件二、好氧生物处理中存在的问题及解决方法存在问题原 因解决方法曝气池有臭味曝气池供 O2不足,DO 值低,出水氨氮有时偏高增加供氧,使曝气池出水 DO 高于2mg/l污泥发黑曝气池 DO 过低,有机物厌氧分解析出 H2S,其与 Fe 生成 FeS增加供氧或加大污泥回流污泥变白丝状菌或固着型纤毛虫大量繁殖如有污泥膨胀,参照污泥膨胀对策进水 pH 过低,曝气池 pH≤6 丝状型菌大量生成提高进水 pH沉 淀 池 有 大 快 黑色污泥上浮沉 淀 池 局 部 积 泥 厌 氧 , 产 生CH4、CO2,气泡附于泥粒使之上浮,出水氨氮往往较高防止沉淀池有死角,排泥后在死角处用压缩空气冲或高压水清洗二 沉 池 泥 面 升高,初期出水特别清亮,流量大时污泥成层外溢SV>90% SVI>20mg/l 污泥中丝状菌占优势,污泥膨胀。投加液氯,提高 pH,用化学法杀死丝状菌;投加颗粒碳粘土消化污泥等活性污泥“重量剂”;提高 DO;间歇进水二沉池泥面过高丝状菌未过量生长 MLSS 值过高增加排液二 沉 池 表 面 积 累一层解絮污泥微型动物死亡,污泥絮解,出水水质恶化,COD、BOD 上升,进水中有毒物浓度过高,或 pH 异常。停止进水,排泥后投加营养物,使污泥复壮,或引进新污泥菌种二 沉 池 有...

1、当您付费下载文档后,您只拥有了使用权限,并不意味着购买了版权,文档只能用于自身使用,不得用于其他商业用途(如 [转卖]进行直接盈利或[编辑后售卖]进行间接盈利)。
2、本站所有内容均由合作方或网友上传,本站不对文档的完整性、权威性及其观点立场正确性做任何保证或承诺!文档内容仅供研究参考,付费前请自行鉴别。
3、如文档内容存在违规,或者侵犯商业秘密、侵犯著作权等,请点击“违规举报”。

碎片内容

污水系统及相关设备异常处理应对表

确认删除?
VIP
微信客服
  • 扫码咨询
会员Q群
  • 会员专属群点击这里加入QQ群
客服邮箱
回到顶部