电脑桌面
添加小米粒文库到电脑桌面
安装后可以在桌面快捷访问

注射剂生产工艺流程与厂方设计布局

注射剂生产工艺流程与厂方设计布局_第1页
1/3
注射剂生产工艺流程与厂方设计布局_第2页
2/3
注射剂生产工艺流程与厂方设计布局_第3页
3/3
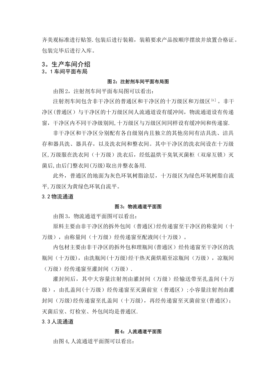
2。2 注射剂生产工艺流程简介图 1:注射剂生产流程图由图 1,注射剂生产流程图可以看出:注射剂生产流程[4]主要包含以下工序:原料领料工序,要求领料人员进行原料品种、批号的复核。原料经过拆外包工序,由一般区经传递窗消毒和灭菌后,传递至十万级暂存称量间存放。称量工序,要求操作人员准确对衡器进行校验,进行称量时要求双人二次复核品种、批号和质量并做好标识.配液工序要求操作人员应完全遵守并根据生产指令和生产工艺卡片执行配液的各项操作,依此保证生产出合格的中间品(半成品)。半成品经取样交质保部检测,检测标准依据《兽药典》[5]半成品检验检测合格后,药液被送入灌装工序。内包材领料工序,要求领料人员复核瓶子外观和规格。经过拆外包后,由一般区经传递窗传至十万级洗瓶间,由洗瓶机进行洗瓶。西林瓶经超声清洗后进行烘干灭菌工序,根据生产工艺要求和实际生产需要进行洗瓶,根据生产要求,合理控制洗瓶数量,待灭菌冷凉瓶后,由十万级经传递窗转移至万级灌装间进入灌封工序.灌封工序为灌装和加塞操作,其主要要求是最大限度保证装量均匀度.灌装加塞后由传送带送至十万级扎盖间,进行扎盖工序后,进行最终灭菌工序,根据每种产品的灭菌工艺要求灭菌。灯检工序要求按生产操作规程进行灯检,应明确标识待灯检品的品种、批号,灯检后的合格与不合格品,杜绝混批事故出现。灯检合格后,进行贴签.外包装材料领料工序,其主要要求准确复核标签规格和批准文号.依据生产指令进行打印标签和合格证,经复核无误后进行贴签。贴签工序要求按统一整贴 签湿热灭菌灯 检包 装装 箱入 库拆外包原 料配 液称 量灌封药液西林瓶拆外包洗 瓶烘干灭菌扎 盖库房领料批生产指令齐美观标准进行贴签.包装后进行装箱,装箱要求产品按顺序摆放并放置合格证。包装完毕后进行入库。3。生产车间介绍3。1 车间平面布局图 2:注射剂车间平面布局图由图 2,注射剂车间平面布局图可以看出:注射剂车间包含非干净区的普通区和干净区的十万级区和万级区[6]。非干净区(普通区)与干净区的十万级区间人流通道设有缓冲间,物流通道设有传递窗,干净区内不同干净级别间,十万级区与万级区间同样设有缓冲间和传递窗.非干净区和干净区分别配有各自级别内且独立的其他房间有洁具洗、洁具存和器具洗、器具存,以及洗衣间和整衣间。其中干净区的洗衣间设在十万级区,万级服在洗衣间(十万级)洗衣后,经低温烘干臭氧灭菌柜(双扉互锁)灭菌后,由后门整衣间(万级)取...

1、当您付费下载文档后,您只拥有了使用权限,并不意味着购买了版权,文档只能用于自身使用,不得用于其他商业用途(如 [转卖]进行直接盈利或[编辑后售卖]进行间接盈利)。
2、本站所有内容均由合作方或网友上传,本站不对文档的完整性、权威性及其观点立场正确性做任何保证或承诺!文档内容仅供研究参考,付费前请自行鉴别。
3、如文档内容存在违规,或者侵犯商业秘密、侵犯著作权等,请点击“违规举报”。

碎片内容

注射剂生产工艺流程与厂方设计布局

您可能关注的文档

一二三四传媒+ 关注
实名认证
内容提供者

大量资料供您选择,没有合适的可以联系小二。

确认删除?
VIP
微信客服
  • 扫码咨询
会员Q群
  • 会员专属群点击这里加入QQ群
客服邮箱
回到顶部