电脑桌面
添加小米粒文库到电脑桌面
安装后可以在桌面快捷访问

(完整版)博弈论知识点总结

(完整版)博弈论知识点总结_第1页
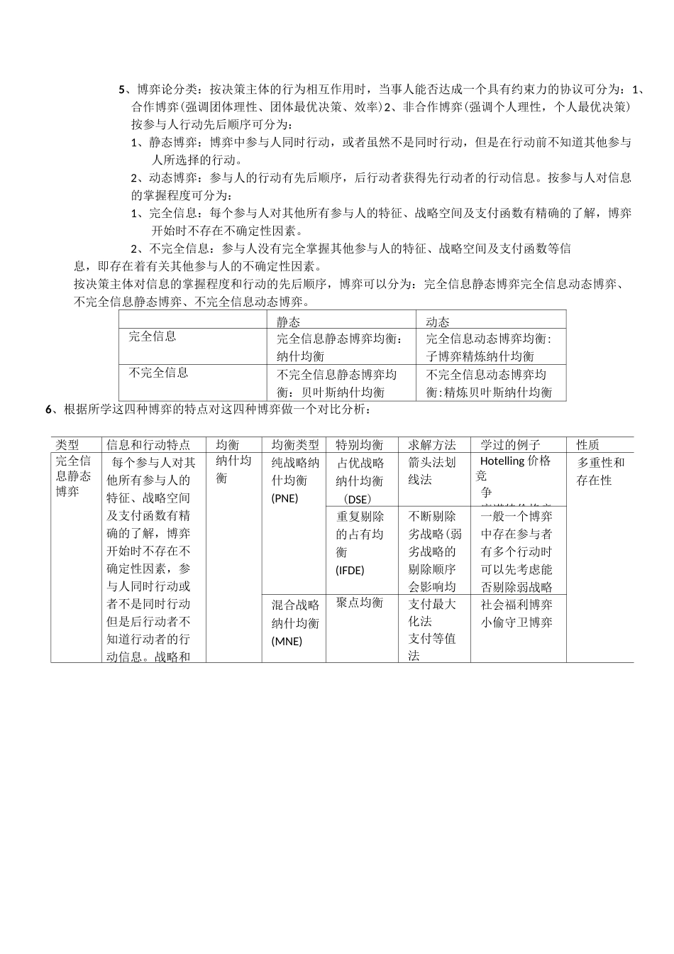
1/10
(完整版)博弈论知识点总结_第2页
2/10
(完整版)博弈论知识点总结_第3页
3/10
博弈论知识总结博弈论概述:1、博弈论概念:博弈论:就是研究决策主体的行为发生直接相互作用时的决策以及这种决策的均衡问题博弈论研究的假设:1、决策主体是理性的,最大化自己的收益。2、完全理性是共同知识3、每个参与人被假定为可以对所处环境以及其他参与者的行为形成正确的信念与预期2、和博弈有关的变量:博弈参与人:博弈中选择行动以最大化自己受益的决策主体。行动:参与人的决策选择战略:参与人的行动规则,即事件与决策主体行动之间的映射,也是参与人行动的规则。信息:参与人在博弈中的知识,尤其是其他决策主体的战略、收益、类型(不完全信息)等的信息。完全信息:每个参与人对其他参与人的支付函数有准确的了解;完美信息:在博弈过程的任何时点每个参与人都能观察并记忆之前各局中人所选择的行动,否则为不完美信息。不完全信息:参与人没有完全掌握其他参与人的特征、战略空间及支付函数等信息,即存在着有关其他参与人的不确定性因素。支付:决策主体在博弈中的收益。在博弈中支付是所有决策主题所选择的行动的函数。从经济学的角度讲,博弈是决策主体之间的相互作用,因此和传统个人决策存在着区别:3、博弈论与传统决策的区别:1、传统微观经济学的个人决策就是在给定市场价格、消费者收入条件下,最大化自己效用,研究工具是无差异曲线。可表示为:maxU(RI),其中 P 为市场价格,丨为消费者可支配收入。2、其他消费者对个人的综合影响表示为一个参数——市场价格,所以在市场价格既定下,消费者效用只依赖于自己的收入和偏好,不用考虑其他消费者的影响。但是在博弈论理个人效用函数还依赖于其他决策者的选择和效用函数。4、博弈的表示形式:战略式博弈和扩展式博弈战略式博弈:是博弈问题的一种规范性描述,有时亦称标准式博弈。战略式博弈是一种假设每个参与人仅选择一次行动或战略,并且参与人同时进行选择的决策模型,因此,从本质上来讲战略式博弈是一种静态模型,一般适用于描述不需要考虑博弈进程的完全信息静态博弈问题。1、参与人集合 r={1,2,...,n}2、每位参与人非空的战略集 Si3、每位参与人定义在战略组合 ns=(sss)上的效用函数 Ui(s1,s2,...,sn).i1in扩展式博弈:是博弈问题的一种规范性描述。与战略式博弈侧重博弈结果的描述相比,扩展式博弈更注重对参与人在博弈过程中遇到决策问题时序列结构的分析。包含要素:1、参与人集合 r={1,2,...,n}2、参与人的行动顺序,即每个参与人在何时行动;3、序列结...

1、当您付费下载文档后,您只拥有了使用权限,并不意味着购买了版权,文档只能用于自身使用,不得用于其他商业用途(如 [转卖]进行直接盈利或[编辑后售卖]进行间接盈利)。
2、本站所有内容均由合作方或网友上传,本站不对文档的完整性、权威性及其观点立场正确性做任何保证或承诺!文档内容仅供研究参考,付费前请自行鉴别。
3、如文档内容存在违规,或者侵犯商业秘密、侵犯著作权等,请点击“违规举报”。

碎片内容

(完整版)博弈论知识点总结

wxg+ 关注
实名认证
内容提供者

该用户很懒,什么也没介绍

确认删除?
VIP
微信客服
  • 扫码咨询
会员Q群
  • 会员专属群点击这里加入QQ群
客服邮箱
回到顶部