电脑桌面
添加小米粒文库到电脑桌面
安装后可以在桌面快捷访问

消毒液配制与使用制度

消毒液配制与使用制度_第1页
1/2
消毒液配制与使用制度_第2页
2/2
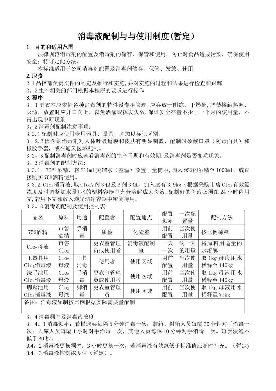
消毒液配制与与使用制度(暂定)1。目的和适用范围法律规范消毒剂的配置及消毒剂的储存、保管和使用,防止对食品造成污染,确保使用安全;特订定此方法。本标准适用于公司消毒剂配置及消毒剂储存、保管、发放、使用.2.职责2.1 品控部负责文件的制定及推行和实施,并对实施的过程和结果进行检查和跟踪2。2 生产相关的部门根据本程序的要求进行操作3.程序3。1 更衣室应依据各种消毒剂的特性设专柜管理,应存放于阴凉、干燥处,严禁接触热源、火源,放置时应开口向上,以免洒漏或挥发失效.保证安全存量不少于一个月的使用量,不得出现中断现象.3。2 消毒剂配制注意事项:3.2.1 配制时应使用专用器具、量具,并加以标识区别。3。2.2 因含氯消毒剂对人体呼吸道膜和皮肤有明显刺激,配制时须戴口罩(防毒面具)和橡胶手套,或在通风区域配制。3.2。3 配制消毒剂时应查看消毒剂的生产日期和有效期,及消毒剂是否变质现象。3。3 消毒剂的配制方法:3.3.1 75%酒精,将 211ml 蒸馏水(室温)放置于量筒中,加入 95%的酒精至 1000ml,或直接购买 75%酒精使用。3.3.2 Clo2消毒液,取 Clo2A 剂 3 包及 B 剂 3 包,加入盛有 3.9kg(根据采购市售 Clo2有效氯浓度及时调整加水量)水的塑料容器中充分溶解成为母液.配制好的母液必须在 24 小时内用完,若用不完须放入避光洁净容器中密闭待用。3.3。3 消毒剂配制及使用控制表品名原料用途配置者配置地点配置频率一次配置量配制方法75%酒精市售酒精手消毒质检化验室用前配置当次使用量按比例稀释Clo2母液市售Clo2更衣室管理员或使用者消毒液配制室一天一次约一天的用量将原料用适量的水溶解工器具用Clo2消毒液Clo2母液工具消毒使用者使用区域用前配置当次使用量取 1kg 母液用水稀释至 140kg洗手池用Clo2消毒液Clo2母液手消毒更衣室管理员或使用者使用区域用前配置当次使用量取 1kg 母液用水稀释至 140kg脚踏池用Clo2消毒液Clo2母液脚消毒更衣室管理员使用区域用前配置当次使用量取 1kg 母液用水稀释至 71kg备注:消毒液配制按比例根据实际需要量配制。3。4 消毒频率及消毒液浓度3。4。1 消毒频率:看横送架每隔 5 分钟消毒一次;装箱、封箱人员每隔 30 分钟对手消毒一次;入库人员每隔 1 小时对手消毒一次,其他人员每隔 10 分钟对手消毒一次。每次浸泡不低于 30 秒。3.4。2 消毒液更换频率:3 小时更换一次,若消毒液有效氯低于标准值应随时补充。(暂定)3.4。3 消毒液控...

1、当您付费下载文档后,您只拥有了使用权限,并不意味着购买了版权,文档只能用于自身使用,不得用于其他商业用途(如 [转卖]进行直接盈利或[编辑后售卖]进行间接盈利)。
2、本站所有内容均由合作方或网友上传,本站不对文档的完整性、权威性及其观点立场正确性做任何保证或承诺!文档内容仅供研究参考,付费前请自行鉴别。
3、如文档内容存在违规,或者侵犯商业秘密、侵犯著作权等,请点击“违规举报”。

碎片内容

消毒液配制与使用制度

确认删除?
VIP
微信客服
  • 扫码咨询
会员Q群
  • 会员专属群点击这里加入QQ群
客服邮箱
回到顶部