电脑桌面
添加小米粒文库到电脑桌面
安装后可以在桌面快捷访问

消防水电安装专业承包施工组织设计方案

消防水电安装专业承包施工组织设计方案_第1页
1/25
消防水电安装专业承包施工组织设计方案_第2页
2/25
消防水电安装专业承包施工组织设计方案_第3页
3/25
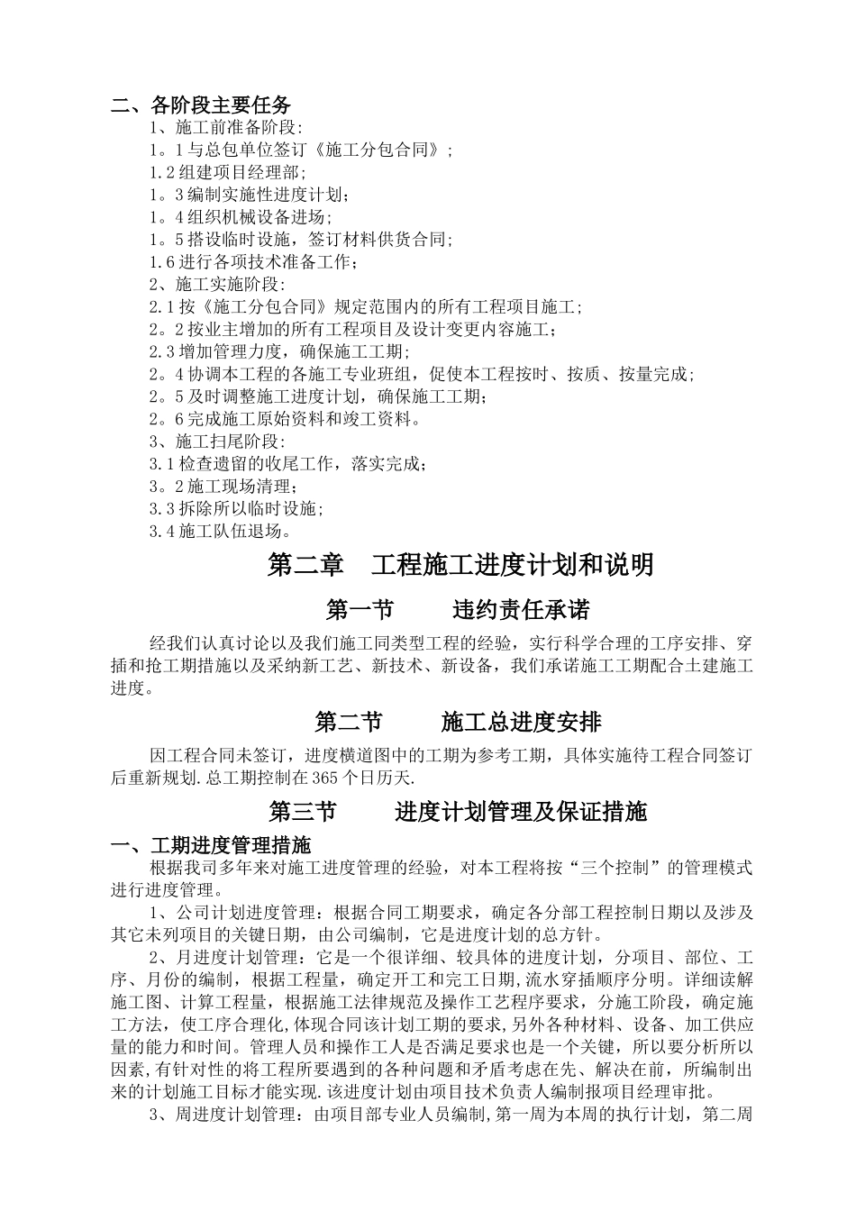
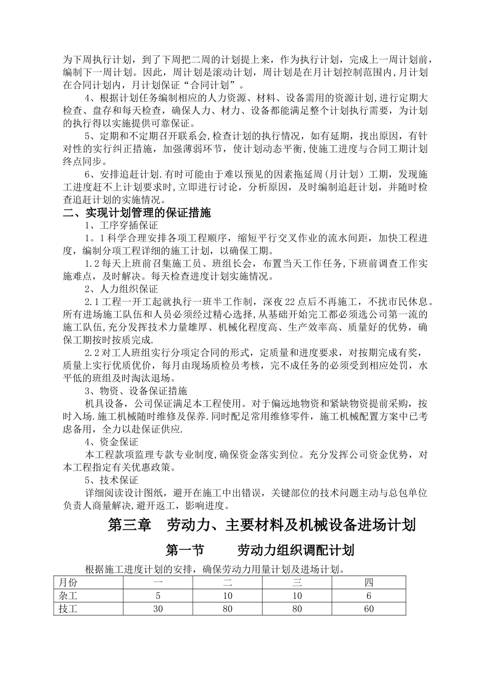
第一章 总本概述第一节 编制说明一、编制依据1、招标单位提供的招标文件、施工图纸及工程量清单。2、标前施工场地的地理位置、施工现场、周边环境勘察情况.3、我公司现有可投入工程的施工技术人员和机械设备。4、与工程建设有关的法律、法规。5、《建筑给水排水及采暖工程施工质量验收法律规范(GB50242-2024)》 、 《自动喷水灭火系统施工及验收法律规范(GB50261-2024)》 、 《火灾自动报警系统施工及验收法律规范(GB50166—07)》 、 《通风与空调工程施工质量验收法律规范(GB50243—2024)》 、 《建筑电气工程施工质量验收法律规范( GB50303—2024)》 、 《建筑设计防火法律规范(GB50016-2024)》 、 《建筑给排水设计法律规范( GB50015—2024)》 、 《自动喷水灭火系统设计法律规范( GB50084-2001)》 、 《火灾自动报警系统设计法律规范(GB50116-2024)》 、 《建筑电气安装工程手册》 、 《现代民用建筑电气工程设计与施工》 、 《智能建筑弱电工程设计施工图集(97X700(上、下))》等国家的有关标准及法律规范。二、施工管理目标我公司将全面响应招标文件的要求,根据“科学管理、安全高效、创优重誉、适应市场"的指导方针,实现以下总目标:1、工程质量目标:严格按国家颁布的现行施工规定及安全操作规程施工,确保工程竣工验收等级为合格。2、工程工期目标:确保在签订施工合同后 365 个日历天以内竣工。3、安全生产目标:强化施工现场科学管理,坚持“安全第一、预防为主"的方针,确保施工期间杜绝重大工伤事故。4、文明施工目标:达到中山市文明施工场地标准。第二节 工程概况一、工程概况工程名称:置盈商业中心工程工程地点:建设单位:监理单位:设计单位:二、工程范围广东中山建筑设计院股份有限公司设计的置盈商业中心生活给排水、消火栓系统、建筑电气安装工程、防雷系统、防排烟系统、自动喷水灭火系统和火灾自动报警系统工程施工图内容。第三节 施工阶段安排及顺序划分一、总体施工阶段划分本工程划分为三个阶段实施:1、施工前的准备阶段.2、施工实施阶段.3、施工收尾阶段。二、各阶段主要任务1、施工前准备阶段:1。1 与总包单位签订《施工分包合同》;1.2 组建项目经理部;1。3 编制实施性进度计划;1。4 组织机械设备进场;1。5 搭设临时设施,签订材料供货合同;1.6 进行各项技术准备工作;2、施工实施阶段:2.1 按《施工分包合同》规定范围内的所有工程项目施工;2。2 按业主增...

1、当您付费下载文档后,您只拥有了使用权限,并不意味着购买了版权,文档只能用于自身使用,不得用于其他商业用途(如 [转卖]进行直接盈利或[编辑后售卖]进行间接盈利)。
2、本站所有内容均由合作方或网友上传,本站不对文档的完整性、权威性及其观点立场正确性做任何保证或承诺!文档内容仅供研究参考,付费前请自行鉴别。
3、如文档内容存在违规,或者侵犯商业秘密、侵犯著作权等,请点击“违规举报”。

碎片内容

消防水电安装专业承包施工组织设计方案

确认删除?
VIP
微信客服
  • 扫码咨询
会员Q群
  • 会员专属群点击这里加入QQ群
客服邮箱
回到顶部