电脑桌面
添加小米粒文库到电脑桌面
安装后可以在桌面快捷访问

消防门禁方案

消防门禁方案_第1页
1/10
消防门禁方案_第2页
2/10
消防门禁方案_第3页
3/10
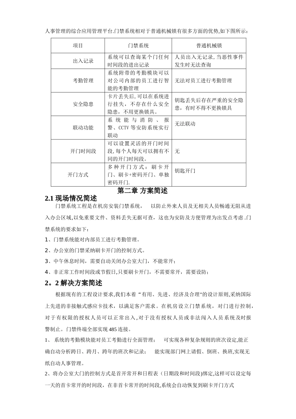
门门 禁禁 系系 统统解解决决方方案案山西仁广科技有限公司2024 年 9 月目 录第一章第一章 系统概述系统概述2第二章第二章 方案简述方案简述222。。1 1 现场情况简述现场情况简述22.2 2.2 解决方案简述解决方案简述2第三章第三章 系统设计系统设计333。。11 设计原则设计原则3第四章第四章 系统结构系统结构44.1 4.1 单机模式单机模式444。。22 多机模式多机模式4第五章第五章 设备介绍设备介绍45.1 5.1 门禁控制器门禁控制器455。。22 电插锁(电插锁电插锁(电插锁//磁力锁磁力锁//电控锁)电控锁)55.35.3 开门按钮开门按钮55.4 5.4 有源有源 485485 转换器转换器6第六章第六章 系统基本功能系统基本功能//特别功能特别功能//工作流程介绍工作流程介绍66.1 6.1 系统基本功能系统基本功能66.26.2 系统特别功能系统特别功能76.36.3 门禁软件与系统工作流程图门禁软件与系统工作流程图9第七章第七章 设备清单与部分工程案例设备清单与部分工程案例107.1 设备清单10第一章第一章 系统概述系统概述在办公室/厂区建立考勤/门禁管理系统,实现对办公室/厂区的法律规范化、智能化管理。系统门禁点设置在生产(集控楼、化水车间、灰控车间等)及办公区内公共区域主要出入通道、重要设备机房、财务室、各部门办公室出入口.另外,系统能与消防、报警、CCTV 等安防系统实行联动,并考虑厂区未来各子系统整合的需求,能实现门禁、考勤、巡更、和人事管理的综合应用管理平台.门禁系统相对于普通机械锁有很多方面的优势,如下图所示:项目门禁系统普通机械锁出入记录系统可以查询某个门任何时间段的进出记录人员出入无记录,当恶性事件发生时无法查询考勤管理系统附带的考勤模块可以对公司内部的员工进行智能的考勤管理无法对员工进行考勤管理安全隐患卡片丢失后,可以在系统进行挂失,不存在什么安全隐患,不用更换锁具。钥匙丢失后存在严重的安全隐患,有时不得不更换锁具联动功能系 统 能 与 消 防 、 报警、CCTV 等安防系统实行联动无法联动开门时间段可以设置灵活的开门时间段,每个人每天可以拥有不同的开门时间段。无开门方式多 种 开 门 方 式 : 刷 卡 开门、刷卡+密码开门、单独密码开门.钥匙开门第二章第二章 方案简述方案简述2.1 2.1 现场情况简述现场情况简述门禁系统工程是在机房安装门禁系统, 以防止外来人员及无相关人员畅通无阻从进入办公区域,以免重要文件、资料丢失无据可查,这也为...

1、当您付费下载文档后,您只拥有了使用权限,并不意味着购买了版权,文档只能用于自身使用,不得用于其他商业用途(如 [转卖]进行直接盈利或[编辑后售卖]进行间接盈利)。
2、本站所有内容均由合作方或网友上传,本站不对文档的完整性、权威性及其观点立场正确性做任何保证或承诺!文档内容仅供研究参考,付费前请自行鉴别。
3、如文档内容存在违规,或者侵犯商业秘密、侵犯著作权等,请点击“违规举报”。

碎片内容

消防门禁方案

您可能关注的文档

确认删除?
VIP
微信客服
  • 扫码咨询
会员Q群
  • 会员专属群点击这里加入QQ群
客服邮箱
回到顶部