电脑桌面
添加小米粒文库到电脑桌面
安装后可以在桌面快捷访问

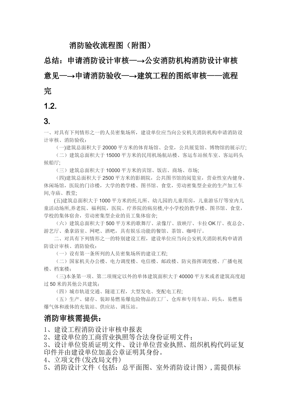
消防验收流程图

消防验收流程图_第1页
1/2
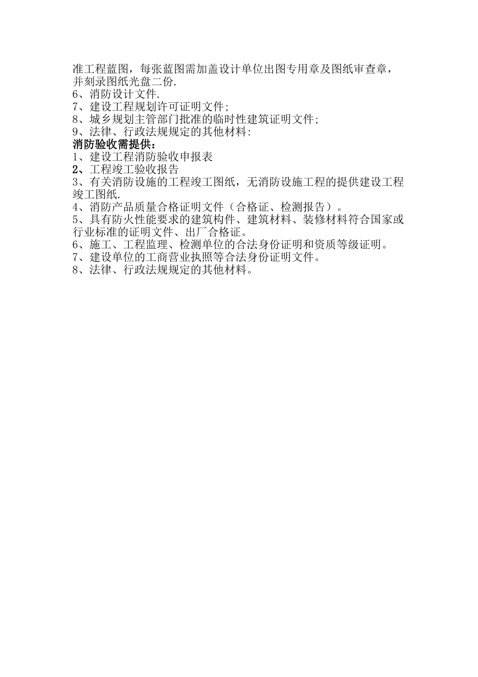
消防验收流程图_第2页
2/2
消防验收流程图(附图)总结:申请消防设计审核—→公安消防机构消防设计审核意见—→申请消防验收—→建筑工程的图纸审核——流程完1.2.3.一、对具有下列情形之一的人员密集场所,建设单位应当向公安机关消防机构申请消防设计审核、消防验收: (一)建筑总面积大于 20000 平方米的体育场馆、会堂,公共展览馆、博物馆的展示厅; (二)建筑总面积大于 15000 平方米的民用机场航站楼、客运车站候车室、客运码头候船厅; (三)建筑总面积大于 10000 平方米的宾馆、饭店、商场、市场; (四)建筑总面积大于 2500 平方米的影剧院,公共图书馆的阅览室,营业性室内健身、休闲场馆,医院的门诊楼,大学的教学楼、图书馆、食堂,劳动密集型企业的生产加工车间,寺庙、教堂; (五)建筑总面积大于 1000 平方米的托儿所、幼儿园的儿童用房,儿童游乐厅等室内儿童活动场所,养老院、福利院,医院、疗养院的病房楼,中小学校的教学楼、图书馆、食堂,学校的集体宿舍,劳动密集型企业的员工集体宿舍; (六)建筑总面积大于 500 平方米的歌舞厅、录像厅、放映厅、卡拉 OK 厅、夜总会、游艺厅、桑拿浴室、网吧、酒吧,具有娱乐功能的餐馆、茶馆、咖啡厅。 二、对具有下列情形之一的特别建设工程,建设单位应当向公安机关消防机构申请消防设计审核、消防验收: (一)设有第一条所列的人员密集场所的建设工程; (二)国家机关办公楼、电力调度楼、电信楼、邮政楼、防灾指挥调度楼、广播电视楼、档案楼; (三)本条第一项、第二项规定以外的单体建筑面积大于 40000 平方米或者建筑高度超过 50 米的其他公共建筑; (四)城市轨道交通、隧道工程,大型发电、变配电工程; (五)生产、储存、装卸易燃易爆危险物品的工厂、仓库和专用车站、码头,易燃易爆气体和液体的充装站、供应站、调压站。消防审核需提供:1、建设工程消防设计审核申报表2、建设单位的工商营业执照等合法身份证明文件;3、设计单位资质证明文件、设计单位营业执照、组织机构代码证复印件并由建设单位加盖公章证明其身份。4、立项文件(发改局文件)5、消防设计文件(包括:总平面图、室外消防设计图),需提供标准工程蓝图,每张蓝图需加盖设计单位出图专用章及图纸审查章,并刻录图纸光盘二份.6、消防设计文件.7、建设工程规划许可证明文件;8、城乡规划主管部门批准的临时性建筑证明文件;9、法律、行政法规规定的其他材料:消防验收需提供:1、建设工程消防验收申报表2、工程...

1、当您付费下载文档后,您只拥有了使用权限,并不意味着购买了版权,文档只能用于自身使用,不得用于其他商业用途(如 [转卖]进行直接盈利或[编辑后售卖]进行间接盈利)。
2、本站所有内容均由合作方或网友上传,本站不对文档的完整性、权威性及其观点立场正确性做任何保证或承诺!文档内容仅供研究参考,付费前请自行鉴别。
3、如文档内容存在违规,或者侵犯商业秘密、侵犯著作权等,请点击“违规举报”。

碎片内容

消防验收流程图

您可能关注的文档

确认删除?
VIP
微信客服
  • 扫码咨询
会员Q群
  • 会员专属群点击这里加入QQ群
客服邮箱
回到顶部