电脑桌面
添加小米粒文库到电脑桌面
安装后可以在桌面快捷访问

润滑油安全技术说明书

润滑油安全技术说明书_第1页
1/4
润滑油安全技术说明书_第2页
2/4
润滑油安全技术说明书_第3页
3/4
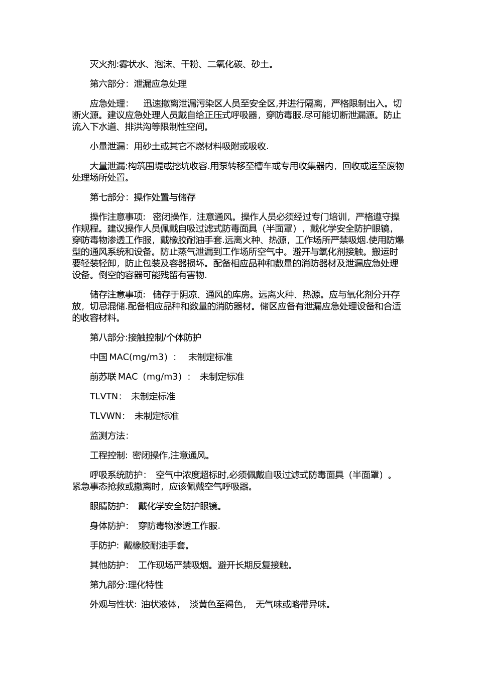
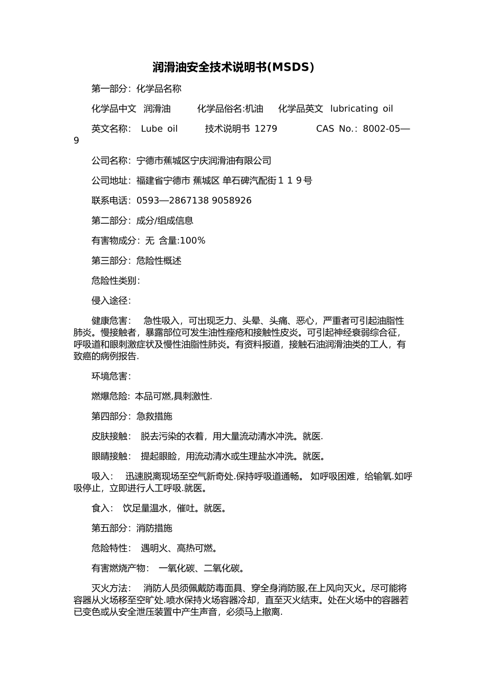
润滑油安全技术说明书(MSDS) 第一部分:化学品名称化学品中文 润滑油 化学品俗名:机油 化学品英文 lubricating oil 英文名称: Lube oil 技术说明书 1279 CAS No.:8002-05—9 公司名称:宁德市蕉城区宁庆润滑油有限公司公司地址:福建省宁德市 蕉城区 单石碑汽配街119号联系电话:0593—2867138 9058926第二部分:成分/组成信息 有害物成分:无 含量:100% 第三部分:危险性概述 危险性类别: 侵入途径: 健康危害: 急性吸入,可出现乏力、头晕、头痛、恶心,严重者可引起油脂性肺炎。慢接触者,暴露部位可发生油性痤疮和接触性皮炎。可引起神经衰弱综合征,呼吸道和眼刺激症状及慢性油脂性肺炎。有资料报道,接触石油润滑油类的工人,有致癌的病例报告. 环境危害: 燃爆危险: 本品可燃,具刺激性. 第四部分:急救措施 皮肤接触: 脱去污染的衣着,用大量流动清水冲洗。就医. 眼睛接触: 提起眼睑,用流动清水或生理盐水冲洗。就医。 吸入: 迅速脱离现场至空气新奇处.保持呼吸道通畅。 如呼吸困难,给输氧.如呼吸停止,立即进行人工呼吸.就医。 食入: 饮足量温水,催吐。就医。 第五部分:消防措施 危险特性: 遇明火、高热可燃。 有害燃烧产物: 一氧化碳、二氧化碳。 灭火方法: 消防人员须佩戴防毒面具、穿全身消防服,在上风向灭火。尽可能将容器从火场移至空旷处.喷水保持火场容器冷却,直至灭火结束。处在火场中的容器若已变色或从安全泄压装置中产生声音,必须马上撤离.灭火剂:雾状水、泡沫、干粉、二氧化碳、砂土。 第六部分:泄漏应急处理应急处理: 迅速撤离泄漏污染区人员至安全区,并进行隔离,严格限制出入。切断火源。建议应急处理人员戴自给正压式呼吸器,穿防毒服.尽可能切断泄漏源。防止流入下水道、排洪沟等限制性空间。小量泄漏:用砂土或其它不燃材料吸附或吸收.大量泄漏:构筑围堤或挖坑收容.用泵转移至槽车或专用收集器内,回收或运至废物处理场所处置。 第七部分:操作处置与储存 操作注意事项: 密闭操作,注意通风。操作人员必须经过专门培训,严格遵守操作规程。建议操作人员佩戴自吸过滤式防毒面具(半面罩),戴化学安全防护眼镜,穿防毒物渗透工作服,戴橡胶耐油手套.远离火种、热源,工作场所严禁吸烟.使用防爆型的通风系统和设备。防止蒸气泄漏到工作场所空气中。避开与氧化剂接触。搬运时要轻装轻卸,防止包装及容器损坏。配备相应品种和数量的消防器材及泄...

1、当您付费下载文档后,您只拥有了使用权限,并不意味着购买了版权,文档只能用于自身使用,不得用于其他商业用途(如 [转卖]进行直接盈利或[编辑后售卖]进行间接盈利)。
2、本站所有内容均由合作方或网友上传,本站不对文档的完整性、权威性及其观点立场正确性做任何保证或承诺!文档内容仅供研究参考,付费前请自行鉴别。
3、如文档内容存在违规,或者侵犯商业秘密、侵犯著作权等,请点击“违规举报”。

碎片内容

润滑油安全技术说明书

您可能关注的文档

确认删除?
VIP
微信客服
  • 扫码咨询
会员Q群
  • 会员专属群点击这里加入QQ群
客服邮箱
回到顶部