电脑桌面
添加小米粒文库到电脑桌面
安装后可以在桌面快捷访问

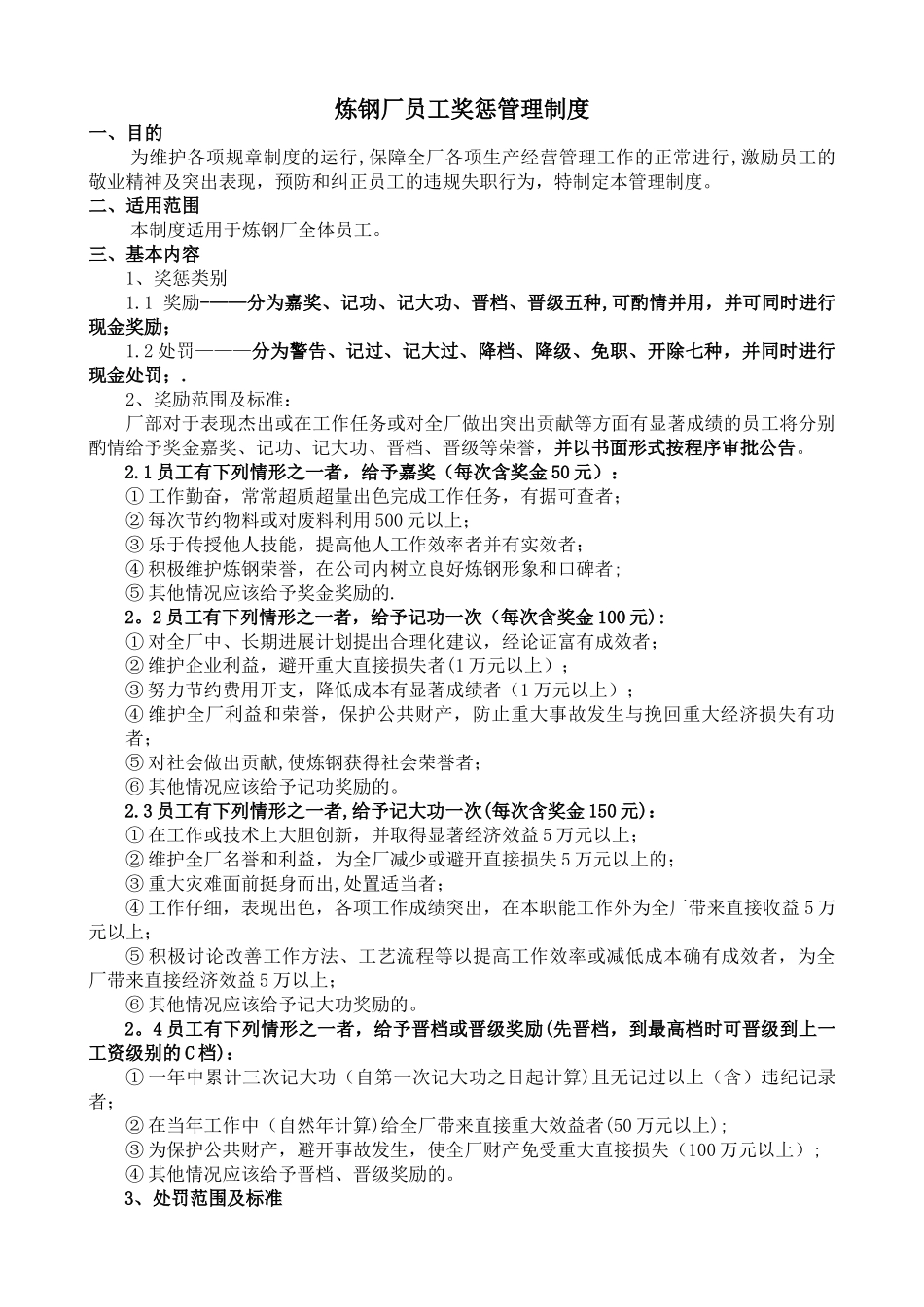
炼钢厂员工奖惩管理制度

炼钢厂员工奖惩管理制度_第1页
1/20
炼钢厂员工奖惩管理制度_第2页
2/20
炼钢厂员工奖惩管理制度_第3页
3/20
炼钢厂员工奖惩管理制度一、目的为维护各项规章制度的运行,保障全厂各项生产经营管理工作的正常进行,激励员工的敬业精神及突出表现,预防和纠正员工的违规失职行为,特制定本管理制度。二、适用范围本制度适用于炼钢厂全体员工。三、基本内容1、奖惩类别1.1 奖励-——分为嘉奖、记功、记大功、晋档、晋级五种,可酌情并用,并可同时进行现金奖励;1.2 处罚———分为警告、记过、记大过、降档、降级、免职、开除七种,并同时进行现金处罚;.2、奖励范围及标准:厂部对于表现杰出或在工作任务或对全厂做出突出贡献等方面有显著成绩的员工将分别酌情给予奖金嘉奖、记功、记大功、晋档、晋级等荣誉,并以书面形式按程序审批公告。2.1 员工有下列情形之一者,给予嘉奖(每次含奖金 50 元):① 工作勤奋,常常超质超量出色完成工作任务,有据可查者;② 每次节约物料或对废料利用 500 元以上;③ 乐于传授他人技能,提高他人工作效率者并有实效者;④ 积极维护炼钢荣誉,在公司内树立良好炼钢形象和口碑者;⑤ 其他情况应该给予奖金奖励的.2。2 员工有下列情形之一者,给予记功一次(每次含奖金 100 元):① 对全厂中、长期进展计划提出合理化建议,经论证富有成效者;② 维护企业利益,避开重大直接损失者(1 万元以上);③ 努力节约费用开支,降低成本有显著成绩者(1 万元以上);④ 维护全厂利益和荣誉,保护公共财产,防止重大事故发生与挽回重大经济损失有功者;⑤ 对社会做出贡献,使炼钢获得社会荣誉者;⑥ 其他情况应该给予记功奖励的。2.3 员工有下列情形之一者,给予记大功一次(每次含奖金 150 元):① 在工作或技术上大胆创新,并取得显著经济效益 5 万元以上;② 维护全厂名誉和利益,为全厂减少或避开直接损失 5 万元以上的;③ 重大灾难面前挺身而出,处置适当者;④ 工作仔细,表现出色,各项工作成绩突出,在本职能工作外为全厂带来直接收益 5 万元以上;⑤ 积极讨论改善工作方法、工艺流程等以提高工作效率或减低成本确有成效者,为全厂带来直接经济效益 5 万以上;⑥ 其他情况应该给予记大功奖励的。2。4 员工有下列情形之一者,给予晋档或晋级奖励(先晋档,到最高档时可晋级到上一工资级别的 C 档):① 一年中累计三次记大功(自第一次记大功之日起计算)且无记过以上(含)违纪记录者;② 在当年工作中(自然年计算)给全厂带来直接重大效益者(50 万元以上);③ 为保护公共财产,避开事故...

1、当您付费下载文档后,您只拥有了使用权限,并不意味着购买了版权,文档只能用于自身使用,不得用于其他商业用途(如 [转卖]进行直接盈利或[编辑后售卖]进行间接盈利)。
2、本站所有内容均由合作方或网友上传,本站不对文档的完整性、权威性及其观点立场正确性做任何保证或承诺!文档内容仅供研究参考,付费前请自行鉴别。
3、如文档内容存在违规,或者侵犯商业秘密、侵犯著作权等,请点击“违规举报”。

碎片内容

炼钢厂员工奖惩管理制度

确认删除?
VIP
微信客服
  • 扫码咨询
会员Q群
  • 会员专属群点击这里加入QQ群
客服邮箱
回到顶部