电脑桌面
添加小米粒文库到电脑桌面
安装后可以在桌面快捷访问

热工检修试题及答案

热工检修试题及答案_第1页
1/15
热工检修试题及答案_第2页
2/15
热工检修试题及答案_第3页
3/15
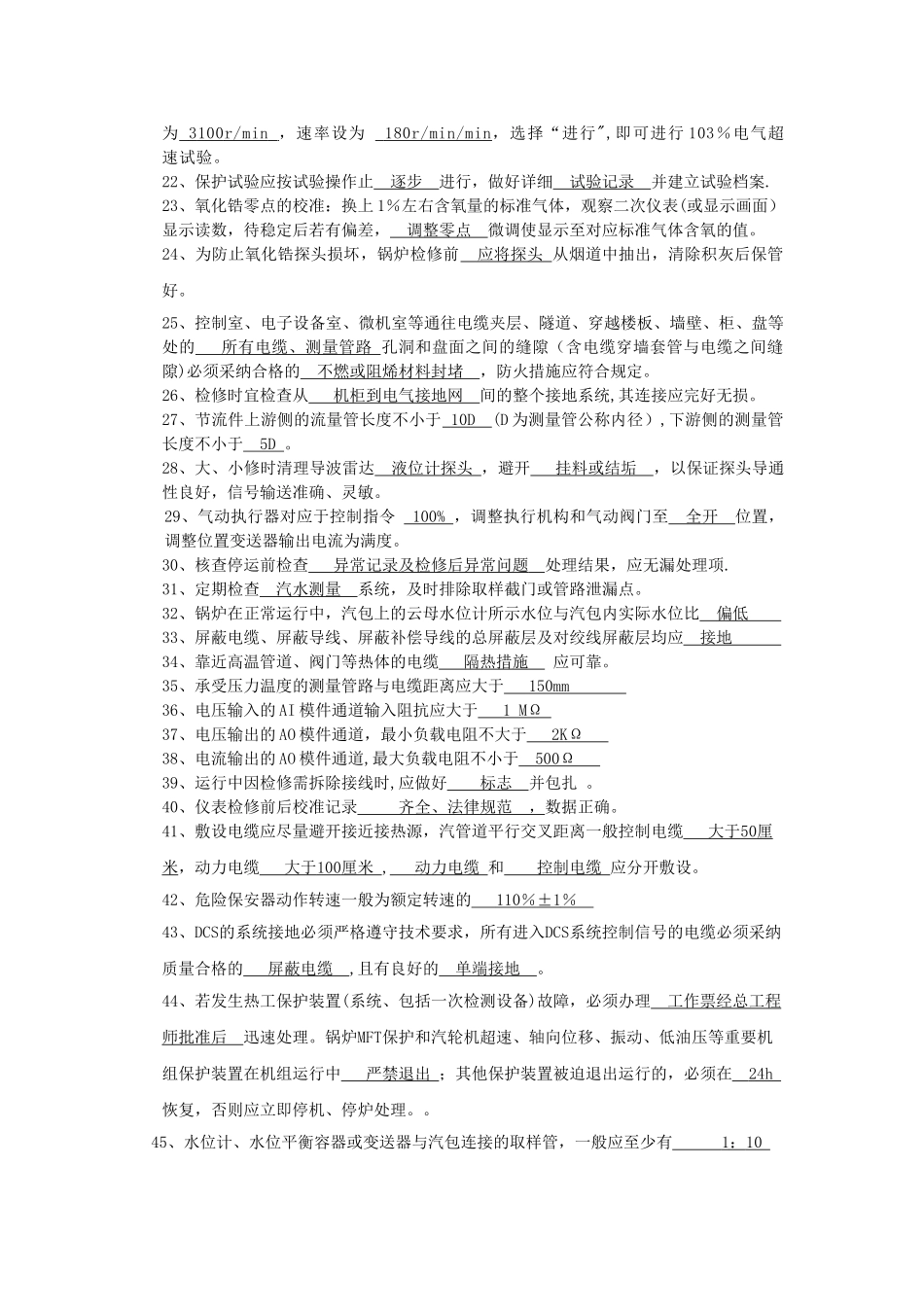
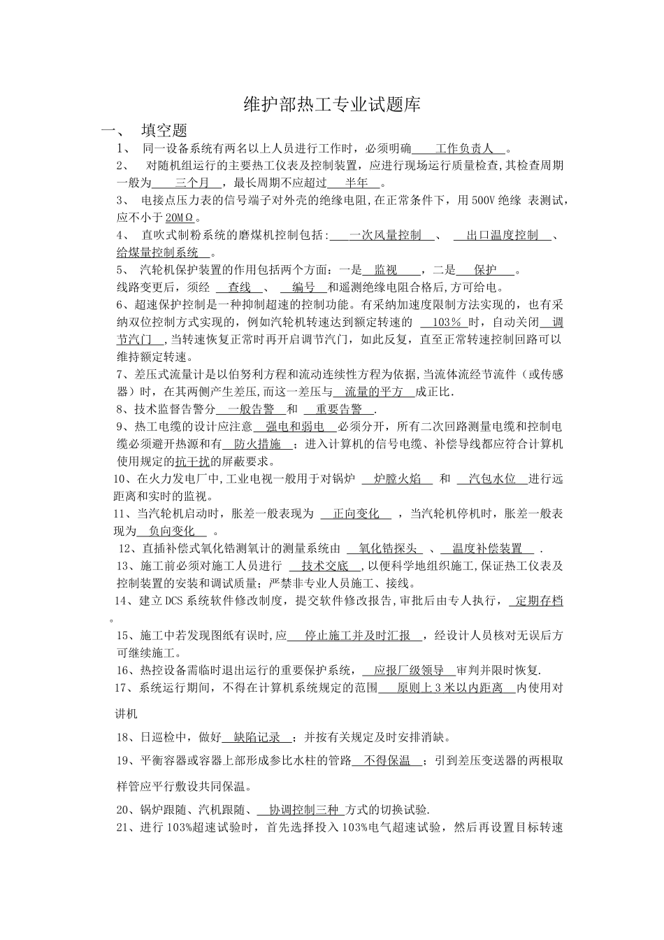
维护部热工专业试题库一、 填空题1、 同一设备系统有两名以上人员进行工作时,必须明确 工作负责人 。2、 对随机组运行的主要热工仪表及控制装置,应进行现场运行质量检查,其检查周期一般为 三个月 ,最长周期不应超过 半年 。3、 电接点压力表的信号端子对外壳的绝缘电阻,在正常条件下,用 500V 绝缘 表测试,应不小于 20MΩ。4、 直吹式制粉系统的磨煤机控制包括: 一次风量控制 、 出口温度控制 、 给煤量控制系统 。5、 汽轮机保护装置的作用包括两个方面:一是 监视 ,二是 保护 。线路变更后,须经 查线 、 编号 和遥测绝缘电阻合格后,方可给电。6、超速保护控制是一种抑制超速的控制功能。有采纳加速度限制方法实现的,也有采纳双位控制方式实现的,例如汽轮机转速达到额定转速的 103 % 时,自动关闭 调节汽门 ,当转速恢复正常时再开启调节汽门,如此反复,直至正常转速控制回路可以维持额定转速。7、差压式流量计是以伯努利方程和流动连续性方程为依据,当流体流经节流件(或传感器)时,在其两侧产生差压,而这一差压与 流量的平方 成正比.8、技术监督告警分 一般告警 和 重要告警 .9、热工电缆的设计应注意 强电和弱电 必须分开,所有二次回路测量电缆和控制电缆必须避开热源和有 防火措施 ;进入计算机的信号电缆、补偿导线都应符合计算机使用规定的抗干扰的屏蔽要求。10、在火力发电厂中,工业电视一般用于对锅炉 炉膛火焰 和 汽包水位 进行远距离和实时的监视。11、当汽轮机启动时,胀差一般表现为 正向变化 ,当汽轮机停机时,胀差一般表现为 负向变化 。12、直插补偿式氧化锆测氧计的测量系统由 氧化锆探头 、 温度补偿装置 .13、施工前必须对施工人员进行 技术交底 ,以便科学地组织施工,保证热工仪表及控制装置的安装和调试质量;严禁非专业人员施工、接线。14、建立 DCS 系统软件修改制度,提交软件修改报告,审批后由专人执行, 定期存档 。15、施工中若发现图纸有误时,应 停止施工并及时汇报 ,经设计人员核对无误后方可继续施工。16、热控设备需临时退出运行的重要保护系统, 应报厂级领导 审判并限时恢复.17、系统运行期间,不得在计算机系统规定的范围 原则上 3 米以内距离 内使用对讲机18、日巡检中,做好 缺陷记录 ;并按有关规定及时安排消缺。19、平衡容器或容器上部形成参比水柱的管路 不得保温 ;引到差压变送器的两根取样管应平行敷设共同...

1、当您付费下载文档后,您只拥有了使用权限,并不意味着购买了版权,文档只能用于自身使用,不得用于其他商业用途(如 [转卖]进行直接盈利或[编辑后售卖]进行间接盈利)。
2、本站所有内容均由合作方或网友上传,本站不对文档的完整性、权威性及其观点立场正确性做任何保证或承诺!文档内容仅供研究参考,付费前请自行鉴别。
3、如文档内容存在违规,或者侵犯商业秘密、侵犯著作权等,请点击“违规举报”。

碎片内容

热工检修试题及答案

您可能关注的文档

确认删除?
VIP
微信客服
  • 扫码咨询
会员Q群
  • 会员专属群点击这里加入QQ群
客服邮箱
回到顶部