电脑桌面
添加小米粒文库到电脑桌面
安装后可以在桌面快捷访问

物业公司绩效考核

物业公司绩效考核_第1页
1/32
物业公司绩效考核_第2页
2/32
物业公司绩效考核_第3页
3/32
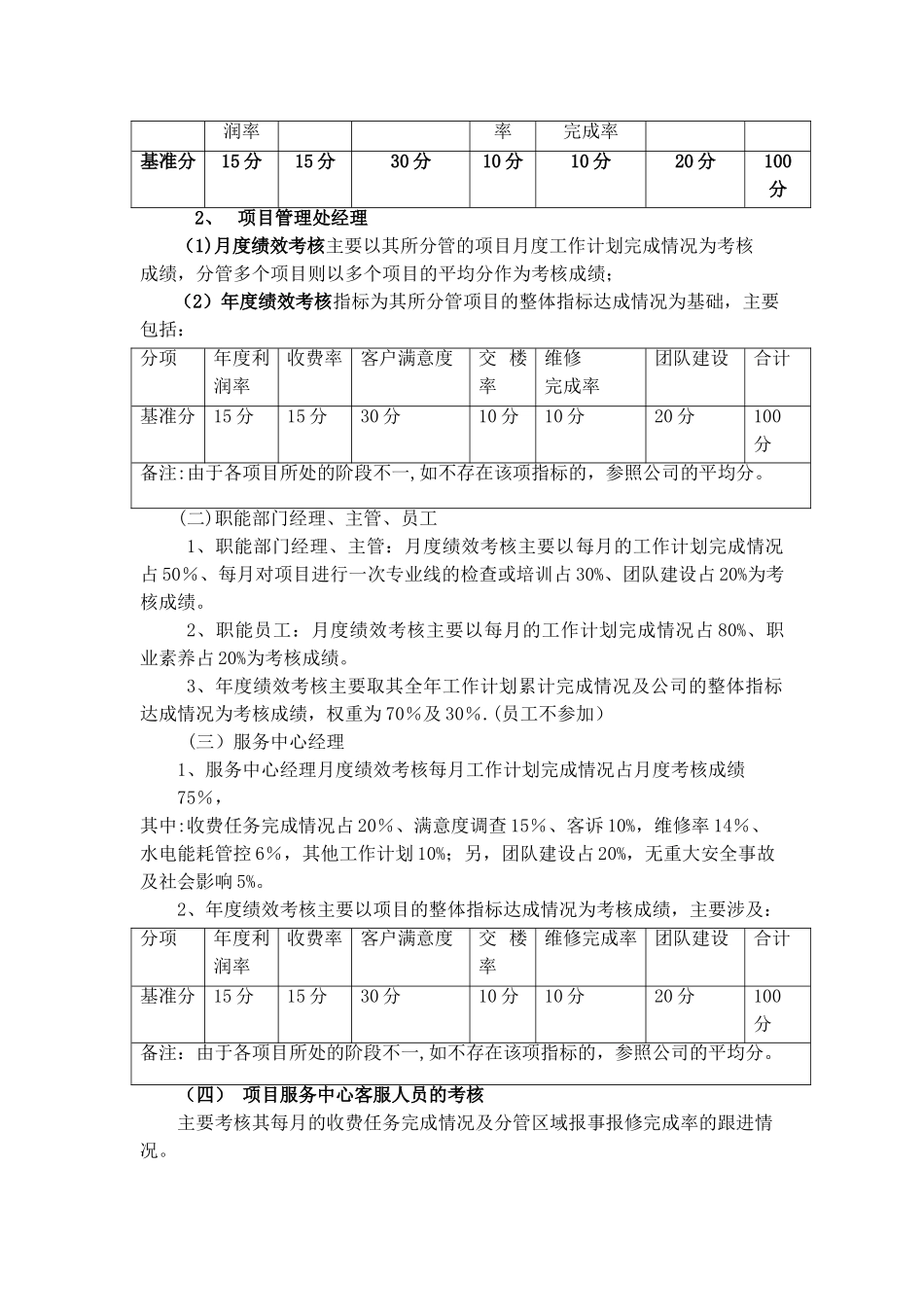
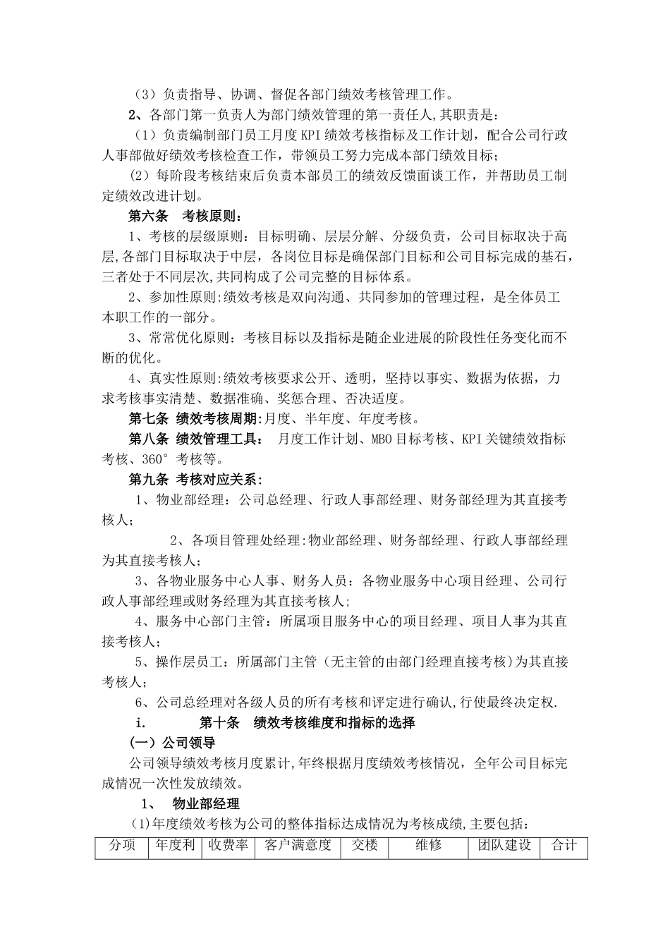
广东湘德物业管理有限公司绩效考核管理制度第一章 总则第一条 考核目的 1、通过对各级人员在一定时期内担当职务工作所表现出来的能力、努力程度及工作绩效进行分析,做出客观评价,把握各级人员工作执行和适应情况,确定人才开发的方针政策及教育培训方向,合理配置人员,明确各级人员工作的方向; 2、保障公司有效运作; 3、给予各级人员与其贡献相应的激励以及公正合理的待遇,以促进组织管理的公正和民主,激发员工工作热情和提高工作效率。 1.1 第二条 考核用途 1.2 人员考核的评定结果主要包含以下几个方面: 1.3 1、合理调整和配置人员; 1.4 2、职务升降; 1.5 3、提薪、奖励; 1.6 4、教育培训、自我开发、职业生涯。第三条 考核原则 1、以绩效为导向原则; 2、定性与定量考核相结合原则; 3、公平、公正、公开原则; 4、多角度考核原则.第二章 考核对象与考核周期 第四条 考核对象:本管理制度适用于除下列员工以外的湘德物业全体员工:1、实习期员工;2、岗位承包人员;3、其他临聘人员.第五条 考核机构 1、为切实加强对绩效考核工作的领导,公司成立绩效考核小组,由公司总经理、行政人事部经理、财务部经理、品质部经理、物业部经理组成,考核小组职责是:(1)负责制定公司《绩效考核管理制度》及实施细则。(2)负责组织各物业服务中心《年度经营管理目标责任书》的制定及考核工作。 (3)负责指导、协调、督促各部门绩效考核管理工作。2、各部门第一负责人为部门绩效管理的第一责任人,其职责是:(1)负责编制部门员工月度 KPI 绩效考核指标及工作计划,配合公司行政人事部做好绩效考核检查工作,带领员工努力完成本部门绩效目标;(2)每阶段考核结束后负责本部员工的绩效反馈面谈工作,并帮助员工制定绩效改进计划。 第六条 考核原则:1、考核的层级原则:目标明确、层层分解、分级负责,公司目标取决于高层,各部门目标取决于中层,各岗位目标是确保部门目标和公司目标完成的基石,三者处于不同层次,共同构成了公司完整的目标体系。2、参加性原则:绩效考核是双向沟通、共同参加的管理过程,是全体员工本职工作的一部分。3、常常优化原则:考核目标以及指标是随企业进展的阶段性任务变化而不断的优化。4、真实性原则:绩效考核要求公开、透明,坚持以事实、数据为依据,力求考核事实清楚、数据准确、奖惩合理、否决适度。第七条 绩效考核周期:月度、半年度、年度考核。第八条 绩效管理工具: 月度工作...

1、当您付费下载文档后,您只拥有了使用权限,并不意味着购买了版权,文档只能用于自身使用,不得用于其他商业用途(如 [转卖]进行直接盈利或[编辑后售卖]进行间接盈利)。
2、本站所有内容均由合作方或网友上传,本站不对文档的完整性、权威性及其观点立场正确性做任何保证或承诺!文档内容仅供研究参考,付费前请自行鉴别。
3、如文档内容存在违规,或者侵犯商业秘密、侵犯著作权等,请点击“违规举报”。

碎片内容

物业公司绩效考核

您可能关注的文档

确认删除?
VIP
微信客服
  • 扫码咨询
会员Q群
  • 会员专属群点击这里加入QQ群
客服邮箱
回到顶部