电脑桌面
添加小米粒文库到电脑桌面
安装后可以在桌面快捷访问

物业公司绩效考核管理办法

物业公司绩效考核管理办法_第1页
1/3
物业公司绩效考核管理办法_第2页
2/3
物业公司绩效考核管理办法_第3页
3/3
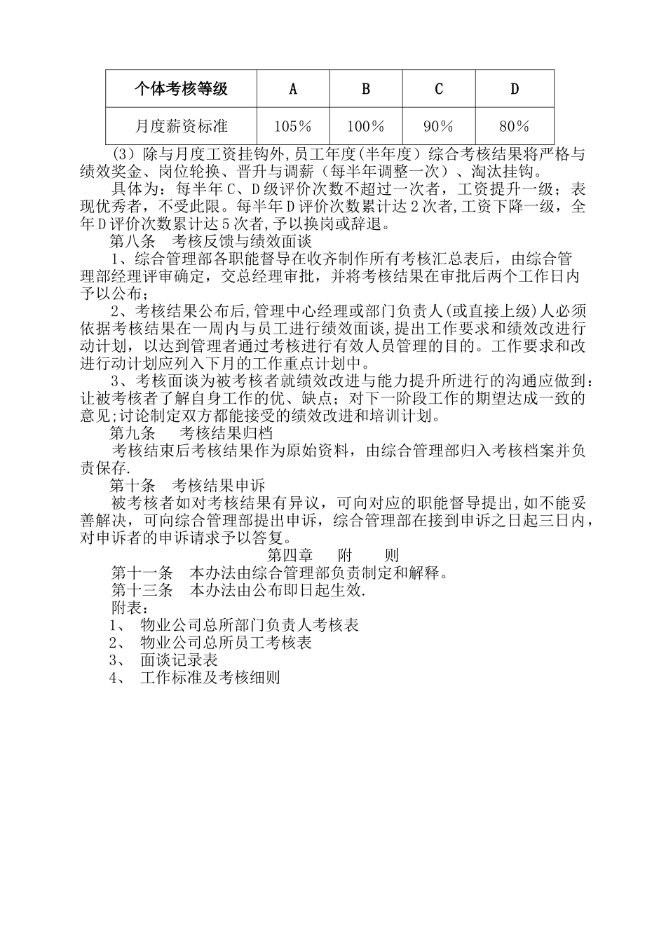
物业公司绩效考核管理办法第一章 总 则第一条 目的1、对被考核对象进行比较全面的、客观、公正的评价。2、更好地将工作结果与过程管理、持续改善相结合,推动和提升工作执行力和工作绩效,形成 “能上能下”、“能进能出"、“按绩(效)取酬”的理性管理文化。3、为管理职级和薪资标准的调整提供更科学、更全面的决策依据.第二条 基本原则1、坚持公平、公正、公开的原则,严格依据管理的结果(业绩)和管理过程中的表现,实现员工的薪资、效益分红、职位升降与考核结果紧密结合。2、绩效考核充分体现****物业公司 “组织文化和用人理念”强调在德行好的基础上,充分体现出“执行力、协作力、学习成长性、创新性"。3、所有考核标准能量化的要量化,不能量化的要细化,不能细化的须说明状态.4、考核者有责任记录被考核者的工作表现,并及时纠错,为考核和辅导提供依据,促进辅导与反馈的例行化,避开绩效考核的随意性。第三条 适用范围 本办法适用于****物业公司总所各职能部门、管理中心和下属部门。第二章 考核体系与管理第四条 考核对象物业公司层面的考核主要分为对总所各职能模块、管理中心和下属部门的考核。第五条 考核基本模式1、综合管理部作为物业公司绩效考核的归口管理部门,负责考核体系、考核制度建设和日常工作计划推动与跟进.2、综合管理部各职能督导为考核负责人,负责对各管理中心和下属部门及员工进行考核。3、物业公司总经理授权综合管理部负责对各管理中心和下属部门及员工的考核。第六条个体考核的指标体系1、对管理中心和下属部门的考核标准,见各部门的工作标准及考核细则。2、对总所职能部门的考核分为对部门负责人和对员工的考核。3、对总所部门负责人考核强调工作推动与执行、对部门工作的贡献主要内容如下:绩效角度衡量要素月度考核指标工作绩效部门重点工作工作计划性、工作达成率、工作质量日常工作(岗位职责的履行)管理体系建设与运作、信息反馈、员工培育、部门工作贡献(对部门工作的思路贡献)过程管理信息传递对上对下的信息传递准确,及时对相关负责人传递相关信息管理改善对于管理问题,有计划、由措施、有跟进、不重犯工作指导及时分解职能线工作,对下属在工作实施中有指导有督促,每月至少一次和下属面谈满意度思路贡献部门辅助决策能力学习与成长工作态度与学习能力 工作积极主动、态度端正,学习意识和能力强额外加减分工作创新性(±3 分)区别例行性工作和创新性工作,鼓舞创新工作量(±2...

1、当您付费下载文档后,您只拥有了使用权限,并不意味着购买了版权,文档只能用于自身使用,不得用于其他商业用途(如 [转卖]进行直接盈利或[编辑后售卖]进行间接盈利)。
2、本站所有内容均由合作方或网友上传,本站不对文档的完整性、权威性及其观点立场正确性做任何保证或承诺!文档内容仅供研究参考,付费前请自行鉴别。
3、如文档内容存在违规,或者侵犯商业秘密、侵犯著作权等,请点击“违规举报”。

碎片内容

物业公司绩效考核管理办法

您可能关注的文档

领读文化+ 关注
实名认证
内容提供者

传播文化,铸就未来

确认删除?
VIP
微信客服
  • 扫码咨询
会员Q群
  • 会员专属群点击这里加入QQ群
客服邮箱
回到顶部