电脑桌面
添加小米粒文库到电脑桌面
安装后可以在桌面快捷访问

物业管理计划书

物业管理计划书_第1页
1/16
物业管理计划书_第2页
2/16
物业管理计划书_第3页
3/16
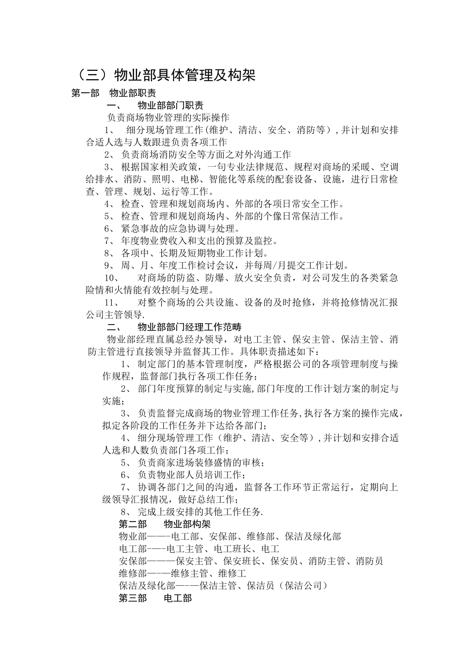
(三)物业部具体管理及构架第一部 物业部职责一、物业部部门职责负责商场物业管理的实际操作1、 细分现场管理工作(维护、清洁、安全、消防等),并计划和安排合适人选与人数跟进负责各项工作2、 负责商场消防安全等方面之对外沟通工作3、 根据国家相关政策,一句专业法律规范、规程对商场的采暖、空调给排水、消防、照明、电梯、智能化等系统的配套设备、设施,进行日常检查、管理、规划、运行等工作。4、 检查、管理和规划商场内、外部的各项日常安全工作。5、 检查、管理和规划商场内、外部的个像日常保洁工作。6、 紧急事故的应急协调与处理。7、 年度物业费收入和支出的预算及监控。8、 各项中、长期及短期物业工作计划。9、 周、月、年度工作检讨会议,并每周/月提交工作计划。10、对商场的防盗、防爆、放火安全负责,对公司发生的各类紧急险情和火情能有效控制与处理。11、对整个商场的公共设施、设备的及时抢修,并将抢修情况汇报公司主管领导.二、物业部部门经理工作范畴物业部经理直属总经办领导,对电工主管、保安主管、保洁主管、消防主管进行直接领导并监督其工作。具体职责描述如下:1、 制定部门的基本管理制度,严格根据公司的各项管理制度与操作规程,监督部门执行各项工作任务;2、 部门年度预算的制定与实施,部门年度的工作计划方案的制定与实施;3、 负责监督完成商场的物业管理工作任务,执行各方案的操作完成,拟定各阶段的工作任务并下达给各部门;4、 细分现场管理工作(维护、清洁、安全等),并计划和安排合适人选和人数负责部门各项工作;5、 负责商家进场装修盛情的审核; 6、 负责物业部人员培训工作;7、 协调各部门之间的沟通,监督各工作环节正常运行,定期向上级领导汇报情况,做好总结工作;8、 完成上级安排的其他工作任务.第二部 物业部构架物业部——-电工部、安保部、维修部、保洁及绿化部电工部-—-电工主管、电工班长、电工安保部———保安主管、保安班长、保安员、消防主管、消防员维修部—-—维修主管、维修工保洁及绿化部—-—保洁主管、保洁员(保洁公司)第三部 电工部一、电工部部门工作范畴1、 负责制定空调、电梯、用电设备阅读和年度的保养计划和备件的采购计划,并定期报物业部审核。负责组织、安排维修、保养计划的事实及工程质量的监督。2、 督导下属严格执行设备操作程序,坚持设备维修、保养制度和烈性检查制度,定期编制“设备运行、维修、保养装空一览表",提交物业部...

1、当您付费下载文档后,您只拥有了使用权限,并不意味着购买了版权,文档只能用于自身使用,不得用于其他商业用途(如 [转卖]进行直接盈利或[编辑后售卖]进行间接盈利)。
2、本站所有内容均由合作方或网友上传,本站不对文档的完整性、权威性及其观点立场正确性做任何保证或承诺!文档内容仅供研究参考,付费前请自行鉴别。
3、如文档内容存在违规,或者侵犯商业秘密、侵犯著作权等,请点击“违规举报”。

碎片内容

物业管理计划书

您可能关注的文档

确认删除?
VIP
微信客服
  • 扫码咨询
会员Q群
  • 会员专属群点击这里加入QQ群
客服邮箱
回到顶部