电脑桌面
添加小米粒文库到电脑桌面
安装后可以在桌面快捷访问

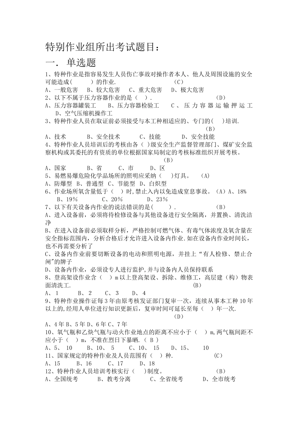
特殊作业安全题库

特殊作业安全题库_第1页
1/26
特殊作业安全题库_第2页
2/26
特殊作业安全题库_第3页
3/26
特别作业组所出考试题目:一.单选题1、特种作业是指容易发生人员伤亡事故对操作者本人、他人及周围设施的安全可能造成( )的作业.(C)A、一般危害B、较大危害C、重大危害D、极大危害2、以下不属于压力容器作业的是( ).(D)A、压力容器罐装工B、压力容器检验工C 、 压 力 容 器 运 输 押 运 工D、空气压缩机操作工3、特种作业人员在取证前必须接受与本工种相适应的、专门的( )培训.(B)A、技术B、安全技术C、技能D、安全技能4、特种作业人员培训后的考核由各( )级安全生产监督管理部门、煤矿安全监察机构或其委托的有资质的单位根据国家局制定的考核标准组织开展考核。(B)A、国家B、省C、市D、区5、易燃易爆危险化学品场所的照明应采纳( )灯具。 (A)A、防爆型 B、普通型 C、节能型 D、白炽型6、作业场所氧含量低于( )时,禁止入内以免造成窒息事故。(A)A、18% B、19% C、20% D、23%7、以下有关设备内作业的说法错误的是( ). (B)A、进入设备前,必须将待检修设备与其他设备进行安全隔离,并置换、清洗洁净 B、在进入设备前必须取样分析,严格控制可燃气体、有毒气体浓度及氧含量在安全指标范围内,分析合格后才允许进入设备内作业.如在设备内作业时间长,也不再需要分析了 C、设备内作业前要切断设备的电动和照明电源,并挂上“有人检修、禁止合闸"的牌子 D、设备内作业,必须设专人进行监护,并与设备内人员保持联系8、登高架设作业含( )m 以上登高架设、拆除、维修工,高层建(构)物表面清洗工. (B)A、1 B、2 C、3 D、4 9、特种作业操作证每 3 年由原考核发证部门复审一次,连续从事本工种 10 年以上的,经用人单位进行知识更新后,复审时间可延长至每( )年一次.(D)A、4 年 B、5 年 D、6 年 C、7 年10、氧气瓶和乙炔气瓶与动火作业地点的距离不应小于( )m,两气瓶间距不应小于( )m,不准在烈日下暴晒.( B )A、5、 10B、10、 5C、10、 15D、15、1011、国家规定的特种作业及人员范围有( )种.(C)A、15B、16C、17D、1812、特种作业人员培训考核实行( )制度。(B)A、全国统考B、教考分离C、全省统考D、全市统考13、特种作业操作证可以在( )使用。(C)A、全市B、全省C、全国D、发证所在地14、跨地区从业或跨地区流动施工单位的特种作业人员,可向( )所在地的考核发证单位申请复审。(C)A、从业B、施工C、从业或施工 D、任何省市15、特别作业审批...

1、当您付费下载文档后,您只拥有了使用权限,并不意味着购买了版权,文档只能用于自身使用,不得用于其他商业用途(如 [转卖]进行直接盈利或[编辑后售卖]进行间接盈利)。
2、本站所有内容均由合作方或网友上传,本站不对文档的完整性、权威性及其观点立场正确性做任何保证或承诺!文档内容仅供研究参考,付费前请自行鉴别。
3、如文档内容存在违规,或者侵犯商业秘密、侵犯著作权等,请点击“违规举报”。

碎片内容

特殊作业安全题库

文旅传媒+ 关注
实名认证
内容提供者

传播文化,成就未来

确认删除?
VIP
微信客服
  • 扫码咨询
会员Q群
  • 会员专属群点击这里加入QQ群
客服邮箱
回到顶部