电脑桌面
添加小米粒文库到电脑桌面
安装后可以在桌面快捷访问

特长隧洞钻爆施工通风技术研究-1VIP专享

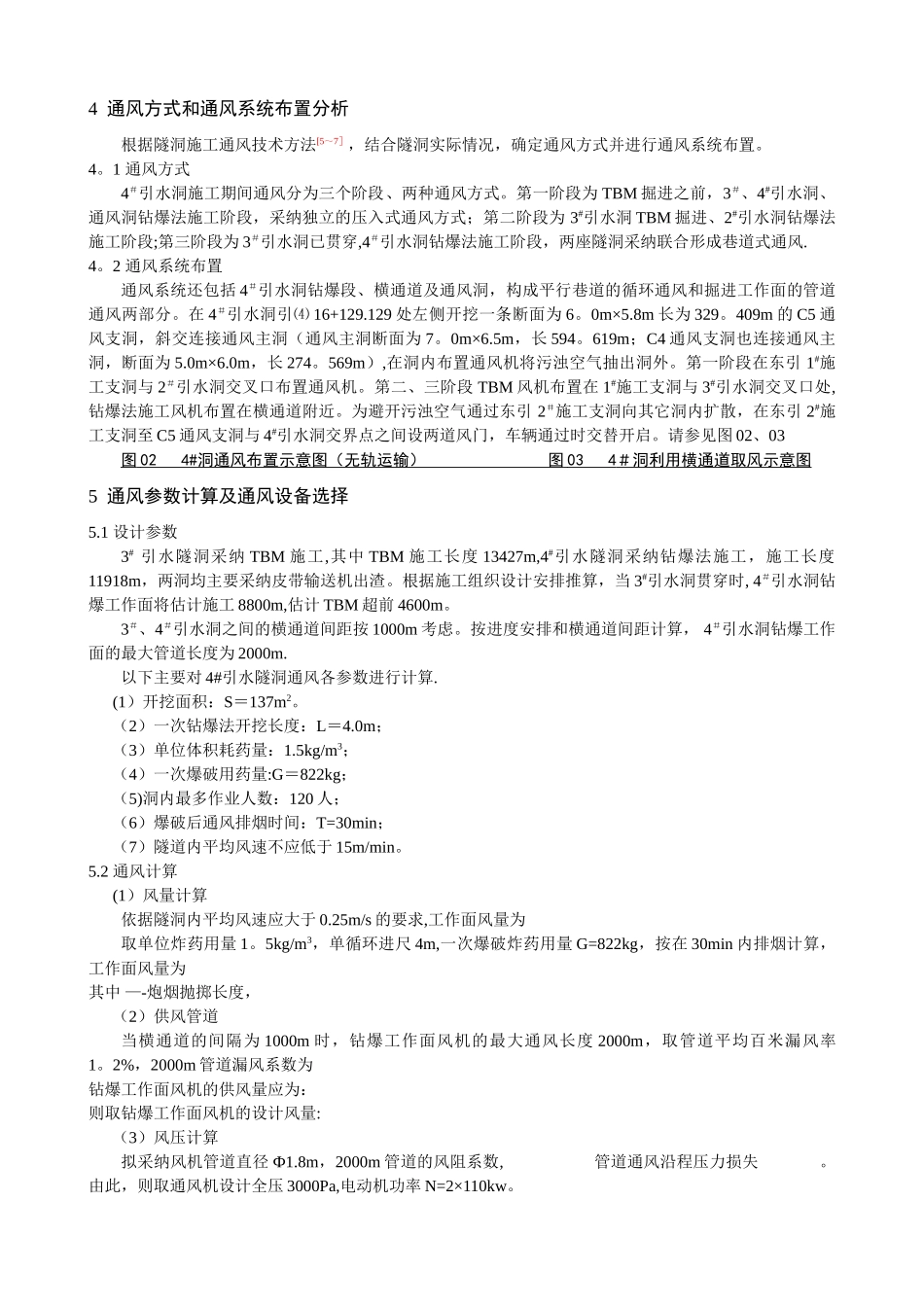
特长隧洞钻爆施工通风技术研究-1_第1页
1/4
特长隧洞钻爆施工通风技术研究-1_第2页
2/4
特长隧洞钻爆施工通风技术研究-1_第3页
3/4
特长隧洞钻爆施工通风技术讨论摘 要:以锦屏二级水电站 4#引水隧洞工程施工为背景,对特长隧洞施工通风技术进行讨论。通过对隧洞围岩地质、断面条件、施工方案及其产生的污染物质特点,结合隧洞开挖及施工环境标准,提出了特长隧洞施工通风设计原则,确定了通风方式以及通风系统布置,计算得出了特长隧洞施工通风风量和风压等参数并据此给出了风机选择方法,同时对通风洞进行了初步分析.实践表明,讨论出的特长隧洞施工通风技术能够满足目前 4#引水隧洞的施工需要,可确保施工人员安全。关键词:隧道工程;通风技术;特长隧洞;施工1 引言锦屏二级水电站隧洞群建设规模庞大,引水系统采纳 4 洞 8 机布置形式,从进水口至上游调压室的平均洞线长度约为 16.67km,中心距 60m,包括 A、B 辅助洞共有 7 条深埋特长隧洞,且由于工程需要,7条隧洞全部同时开工,其中 A、B 辅助洞在其他 4 条引水隧洞前贯穿。引水隧洞立面为缓坡布置,底坡3。65‰,由进口底板高程 1618。00m 降至高程 1564.70m 与上游调压室相接.2#、4#引水隧洞为钻爆法施工,1#、3#引水隧洞为 TBM 施工,已施工 1#支洞长度 750。76m,2#支洞长 1041.47m。实际钻爆法施工独头掘进通风距离达到了 12.5km,TBM 独头掘进通风距离达到了 14.5km。请参见图 01目前以及后续的施工通风存在极大的困难,主要体现在以下几个方面:一是实际情况决定了只能采纳风管式进风,因隧洞特长致使通风难度非常高;二是因 7 条隧洞同时开挖使得工程量大大增加,爆破及运输产生的粉尘和废气成倍增加,总风量与风压要求提高。因此,要保证锦屏特长隧洞通风特别是工作面爆破后通风使空气质量较快达到施工要求,同时 图 01 锦屏隧洞群平面布置图 还须确保整条已开挖完成隧洞段通风质量是一大难题。尽管目前仅处于施工初期,已掘进隧洞长度较小,但已出现通风困难、施工人员因严重缺氧晕倒等事故。本文针对采纳钻爆法施工的锦屏电站 4#引水隧洞的通风方式、参数及其布置进行讨论,以此确保施工过程中各个工点和地下各个区段具有足够的新奇风量和风压 [1],从而使锦屏工程建设能够安全、快速和顺利完成。2 施工方案及主要污染源隧洞施工通风目的就是要确保各个施施工场地点以及整条隧洞在任何时候均能确保通风质量,而在隧洞中空气质量的好坏与施工方案本身和施工设备及其产生的污染物质与程度有密切关系.2.1 施工方案4#引水洞东端长度为 11918.175m,全部采纳上下台阶钻...

1、当您付费下载文档后,您只拥有了使用权限,并不意味着购买了版权,文档只能用于自身使用,不得用于其他商业用途(如 [转卖]进行直接盈利或[编辑后售卖]进行间接盈利)。
2、本站所有内容均由合作方或网友上传,本站不对文档的完整性、权威性及其观点立场正确性做任何保证或承诺!文档内容仅供研究参考,付费前请自行鉴别。
3、如文档内容存在违规,或者侵犯商业秘密、侵犯著作权等,请点击“违规举报”。

碎片内容

特长隧洞钻爆施工通风技术研究-1

确认删除?
VIP
微信客服
  • 扫码咨询
会员Q群
  • 会员专属群点击这里加入QQ群
客服邮箱
回到顶部