电脑桌面
添加小米粒文库到电脑桌面
安装后可以在桌面快捷访问

班诗词大赛活动方案

班诗词大赛活动方案_第1页
1/2
班诗词大赛活动方案_第2页
2/2
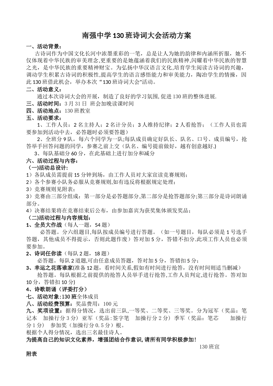
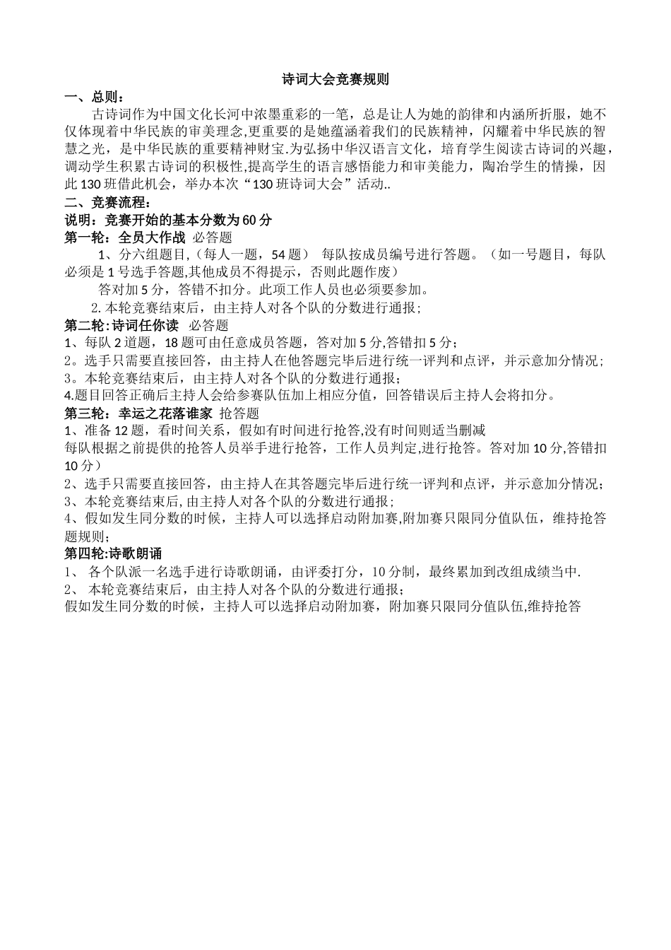
南强中学 130 班诗词大会活动方案一、活动背景: 古诗词作为中国文化长河中浓墨重彩的一笔,总是让人为她的韵律和内涵所折服,她不仅体现着中华民族的审美理念,更重要的是她蕴涵着我们的民族精神,闪耀着中华民族的智慧之光,是中华民族的重要精神财宝。为弘扬中华汉语言文化,培育学生阅读古诗词的兴趣,调动学生积累古诗词的积极性,提高学生的语言感悟能力和审美能力,陶冶学生的情操,因此 130 班借此机会,举办本次“130 班诗词大会"活动。二、活动意义:通过本次诗词大会的开展,制造了良好的学习氛围,促进 130 班的整体进展.三、活动时间:3 月 31 日 班会加晚读课时间四、活动地点:130 班教室五、活动要求:1、工作人员:2 名主持人;2 名计分员;3 人维持纪律;2 人看抢答;(工作人员也需要参加到活动中去,必答题时必须要答题)2、全班分 9 队,每六个同学为一队;每队成员确定好队长、队名、口号、成员编号,抢答举手回答问题的同学,参赛之前上交(队名、编号提前做好,越有创意越好.)3、每队基础分 60 分,在此基础上进行加分和减分六、活动过程与内容:(一)活动总设计:1)各队成员需提前 15 分钟到场,由工作人员对大家宣读竞赛规则;2)各个参赛小队务必服从竞赛规则,如有违反将根据规定处理;3)竞赛规则见附表;3)竞赛由三部分组成:第一部分是必答题部分,第二部分是抢答题部分;第三部分是诗词朗诵部分。4)决赛结果将在竞赛结束后公布,由参加嘉宾为获奖集体颁发奖品;(二)活动过程与内容规划:1、全员大作战(每人一题,54 题)必答题。分六组题目,每队按成员编号进行答题。(如一号题目,每队必须是 1 号选手答题,其他成员不得提示,否则此题作废)答对加 5 分,答错不扣分.此项工作人员也必须要参加。2、诗词任你读(每队 2 题,18 题)必答题。每队 2 道题,可由任意成员答题,答对加 5 分,答错扣 5 分;3、幸运之花落谁家(准备 12 题,看时间关系,假如有时间进行抢答,没有时间则适当删减)抢答题。每队根据之前提供的抢答人员举手进行抢答,工作人员判定,进行抢答。答对加10 分,答错扣 10 分)4、诗歌朗诵(评委打分)七、活动对象:130 班全体成员八、活动经费预算:奖品费用:100 元九、奖项设置:据得分情况,选出前三队,一等奖、二等奖、三等奖。分为冠军(奖品:笔记本 加操行分 3 分) 亚军(奖品:签字笔 加操行分 2 分) 季军(奖品:笔芯 加操行分 1 分) ...

1、当您付费下载文档后,您只拥有了使用权限,并不意味着购买了版权,文档只能用于自身使用,不得用于其他商业用途(如 [转卖]进行直接盈利或[编辑后售卖]进行间接盈利)。
2、本站所有内容均由合作方或网友上传,本站不对文档的完整性、权威性及其观点立场正确性做任何保证或承诺!文档内容仅供研究参考,付费前请自行鉴别。
3、如文档内容存在违规,或者侵犯商业秘密、侵犯著作权等,请点击“违规举报”。

碎片内容

班诗词大赛活动方案

您可能关注的文档

确认删除?
VIP
微信客服
  • 扫码咨询
会员Q群
  • 会员专属群点击这里加入QQ群
客服邮箱
回到顶部