电脑桌面
添加小米粒文库到电脑桌面
安装后可以在桌面快捷访问

生产车间人员绩效考核方案

生产车间人员绩效考核方案_第1页
1/4
生产车间人员绩效考核方案_第2页
2/4
生产车间人员绩效考核方案_第3页
3/4
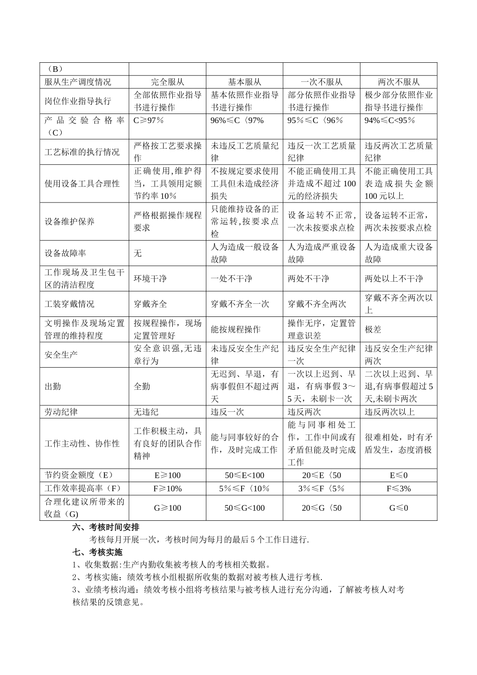
生产车间员工绩效考核方案一、薪酬组成基本工资+岗位津贴+绩效奖金+加班工资+个人相关扣款+奖金1、基本工资:是薪酬的基本组成部分,根据相应的职级和职位予以核定。正常出勤即可享受,无出勤不享受。2、岗位津贴:是指对生产组长以上行使管理职能的岗位或基层岗位专业技能突出的员工予以的津贴。3、绩效奖金:绩效奖金是指员工完成岗位责任及工作,公司对该岗位所达成的业绩而予以支付的薪酬部分。绩效奖金按基本工资的 30%提取。4、加班工资:加班工资是指员工在双休日、国假、及 8 小时以外为了完成额外的工作任务而支付的工资部分。5、个人相关扣款: 扣款包括各种福利的个人必须承担的部分、个人所得税及因员工违反公司相关规章制度而被处的罚款。6、奖金:奖金是公司为了完成专项工作或对做出突出贡献的等员工的一种奖励,包括专项奖、突出贡献奖等.二、考核目的对生产车间员工进行绩效考核的主要目的包括以下五个方面.1、了解员工对组织的贡献。2、为员工的薪酬决策提供依据。3、提高员工对企业管理制度的满意度。4、激发员工的积极性、主动性和制造性,提高员工基本素养和工作效率。5、为员工的晋升、降职、培训、调职和离职提供决策依据。三、绩效考核对象1、已经转正的员工。2、实习员工、试用期员工、连续出勤不满三个月的员工以及考核期间休假停职三个月以上(含三个月)的员工不列为此次考核的对象.四、绩效考核小组成员1、绩效考核人员。绩效考核小组由三人组成,主体考核者(员工的直接上级)负责为员工评分,考核小组其他两位成员分别为人力资源部成员、部门经理参加并监督考核过程.2、总经理虽然不是本部门各岗位员工的最终评估人,但是保留对评估结果的建议权,并参加绩效考核相关会议,提出相关培训、岗位晋升以及员工处罚的要求.3、绩效考核人应做到与被考核人的及时沟通与反馈,公正地完成考核工作。五、生产车间员工绩效考核内容生产车间员工绩效考核指标、评分标准及相应的分配比例如下表所示。生产车间员工绩效考核评重量表编号: 日期: 年 月 日姓名部门岗位 考核时间考核周期考核项目考核内容得分标准得分优良中差生产任务完成情况(20%)生产计划完成率(A)8 分7 分5 分2 分生产定额完成率(B)8 分6 分4 分2 分服从生产调度情况4 分3 分2 分0 分岗位作业指导要求(10%)岗位作业指导要求执行情况9 分7 分5 分3 分质量指标(20%)产品交验合格率(C)15 分13 分8 分5 分工艺标准的执行情...

1、当您付费下载文档后,您只拥有了使用权限,并不意味着购买了版权,文档只能用于自身使用,不得用于其他商业用途(如 [转卖]进行直接盈利或[编辑后售卖]进行间接盈利)。
2、本站所有内容均由合作方或网友上传,本站不对文档的完整性、权威性及其观点立场正确性做任何保证或承诺!文档内容仅供研究参考,付费前请自行鉴别。
3、如文档内容存在违规,或者侵犯商业秘密、侵犯著作权等,请点击“违规举报”。

碎片内容

生产车间人员绩效考核方案

确认删除?
VIP
微信客服
  • 扫码咨询
会员Q群
  • 会员专属群点击这里加入QQ群
客服邮箱
回到顶部