电脑桌面
添加小米粒文库到电脑桌面
安装后可以在桌面快捷访问

电梯质保期和售后服务承诺书

电梯质保期和售后服务承诺书_第1页
1/7
电梯质保期和售后服务承诺书_第2页
2/7
电梯质保期和售后服务承诺书_第3页
3/7
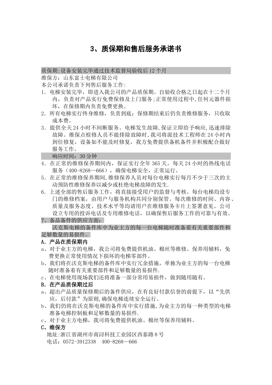
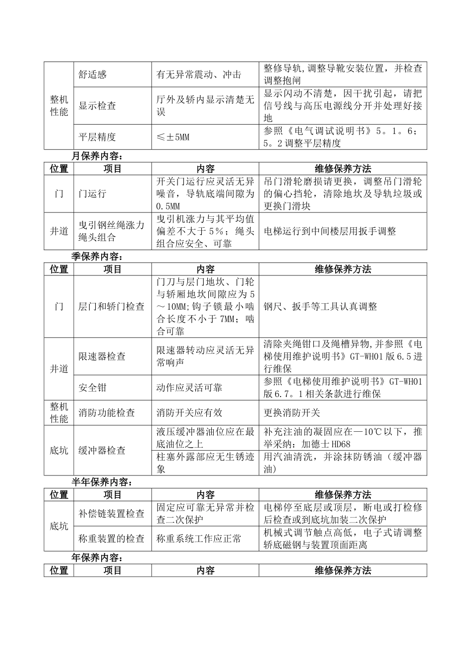
3、质保期和售后服务承诺书质保期:设备安装完毕通过技术监督局验收后 12 个月 维保方:山东富士电梯有限公司本公司承诺负责下列售后服务工作:1.电梯安装完毕,即进入我公司的产品质保期。自验收合格之日起在十二个月内,负责对产品实行免费保修及上门服务;正常使用过程中,任何元器件损坏,在保修期内负责免费更换。2.所有电梯实行终身维修,负责到底;保修期结束后仍负责维修服务,只收取成本费。3.提供全天 24 小时不间断服务。电梯发生故障,保证立即给予响应,迅速排除故障。维保点检修人员不能排除故障时,我司将派技术工程师在 24 小时内到位修复,设备如不能及时修复,我方免费提供备机备件并积极配合做好服务工作。 响应时间:30 分钟4.在正常的维修保养期间内,保证实行全年 365 天,每天 24 小时的热线电话服务(400-8268—666),确保电梯安全,正常运行。5.在正常的维修保养期间,维修保养人员对每台电梯实行每月不少于三次的主动预防性维修保养以减少或杜绝电梯故障的发生.6.上述全部的售后服务工作,将直接接受用户的监督与考核。每台电梯均设专门的维修档案,由用户与服务机构共同分别保管。每次维修的时间、内容、质量及服务态度、技术水平等均请用户在维修服务卡片上签署意见。公司设立专用的投诉电话及专用维修电话,以确保售后服务工作的可靠与有效。7、备品备件的供应方面:沃克斯电梯的备件库中为业主方的每一台电梯随时准备着有关重要部件和足够数量的易损件。A.产品在质保期内a、对于业主方的电梯,我公司将免费提供机油、棉丝等维修、保养用辅料,免费更换正常使用情况下损坏的电梯零部件。b、我们将在沃克斯电梯的备件库中实行冗余措施,单独为业主方的每一台电梯随时准备着有关重要部件和足够数量的易损件.c、在电梯使用现场我们还将准备一部分常用易损件,做到随用随有。B.在产品质保期过后a、超出产品质量保修期后的备件供应,在有良好付款信誉的前提下,以“先供应,后付款”为原则,确保电梯连续安全运行。b、我们仍将在沃克斯电梯的备件库中实行措施,为业主方的每一种类型的电梯准备电梯控制板和足够数量的易损件.c、对于业主方电梯,我司将免费提供机油、棉丝等保养用辅料。C、维保方 地址:浙江省湖州市南浔科技工业园区西泰路 8 号 电话:0572-3912338 400-8268—6664、电梯维修保养法律规范表1、本法律规范适用于沃克斯电梯(中国)有限公司及各分支机构的工程售后服务部门或人员的维修保养...

1、当您付费下载文档后,您只拥有了使用权限,并不意味着购买了版权,文档只能用于自身使用,不得用于其他商业用途(如 [转卖]进行直接盈利或[编辑后售卖]进行间接盈利)。
2、本站所有内容均由合作方或网友上传,本站不对文档的完整性、权威性及其观点立场正确性做任何保证或承诺!文档内容仅供研究参考,付费前请自行鉴别。
3、如文档内容存在违规,或者侵犯商业秘密、侵犯著作权等,请点击“违规举报”。

碎片内容

电梯质保期和售后服务承诺书

您可能关注的文档

确认删除?
VIP
微信客服
  • 扫码咨询
会员Q群
  • 会员专属群点击这里加入QQ群
客服邮箱
回到顶部