电脑桌面
添加小米粒文库到电脑桌面
安装后可以在桌面快捷访问

电气安装技术交底记录

电气安装技术交底记录_第1页
1/43
电气安装技术交底记录_第2页
2/43
电气安装技术交底记录_第3页
3/43
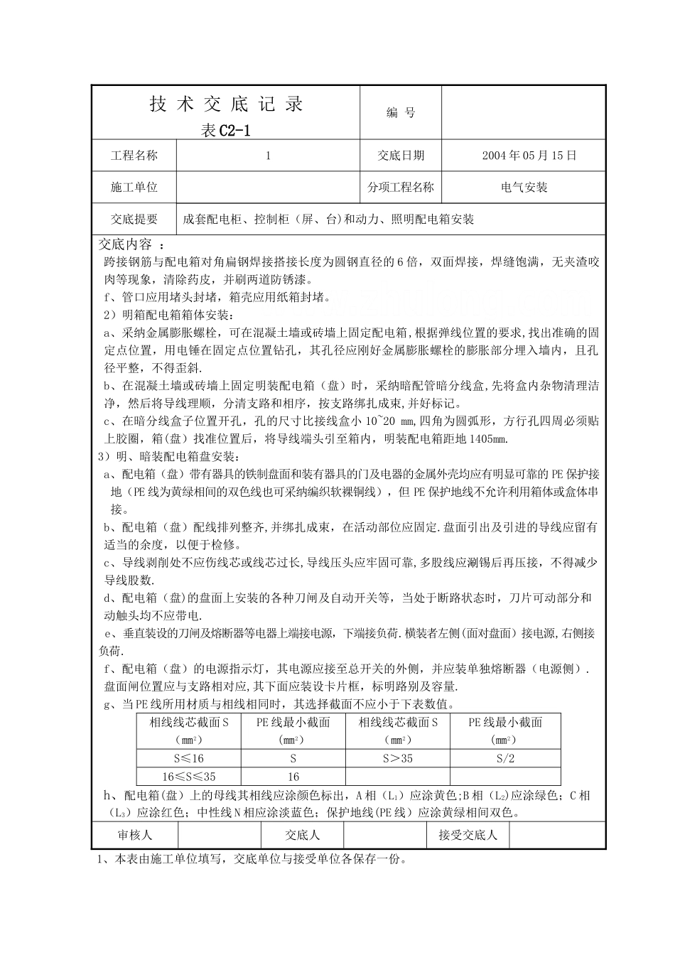
技 术 交 底 记 录表 C2-1编 号 工程名称交底日期施工单位分项工程名称电气安装交底提要成套配电柜、控制柜(屏、台)和动力、照明配电箱安装交底内容一、施工准备: 1、 材料要求:(1)配电箱体应有一定的机械强度,周边平整无损坏,油漆无脱落,铁制二层底板厚度不小于1.5mm。箱内各种器具应安装牢固,导线排列整齐,压线牢固,配电箱、柜内主要元件应为‘CCC' 认证产品,设备有许可编号和认证标志,相关材证资料齐全.(2)镀锌制品有螺栓、垫圈、角钢、扁铁、机螺丝等.(3)其它材料:软塑料管、塑料带、黑胶带、防锈漆、焊锡、焊剂、电焊条(或电石、氧气)、水泥、沙子.(4)型钢表面无严重锈斑,无过度扭曲,弯折变形,焊条无锈蚀,有合格证和材质证明.(5)绝缘导线:导线的型号规格必须符合设计要求,并有产品合格证。2、主要机具:(1)台钻、手电钻、电锤、钻头、电、气焊工具、台钳、电炉、喷灯、绝缘手套、手锤、錾子、钢锯、锯条、扁锉、圆锉、剥线钳、尖嘴钳、压接钳,活扳子、套筒扳子,锡锅、等。(2)兆欧表、万用表、铅笔、卷尺、方尺、水平尺、钢板尺、线坠等。(3)、桶、刷子、灰铲、工具袋、工具箱、高凳等。3、作业条件:(1)盘、柜所在房间土建施工完,门窗封闭,墙面、顶板涂料刷完,地面施工完。(2)暗装配电箱随土建结构预留好安装位置。(3)暗装配电箱及明装配电箱盘面安装时,抹灰、喷浆及油漆全部完成。(4)土建基础位置、标高符合设计要求,墙体结构应弹出施工水平线.二、操作工艺 1、配电箱安装(1)工艺流程: 审核人交底人接受交底人1、本表由施工单位填写,交底单位与接受单位各保存一份.2、当做分项工程施工技术交底时,应填写“分项工程名称”栏,其他技术交底可不填写。技 术 交 底 记 录表 C2—1编 号 工程名称交底日期施工单位分项工程名称电气安装交底提要成套配电柜、控制柜(屏、台)和动力、照明配电箱安装交底内容 :(2)操作工艺: 1)暗装配电箱的固定:a、在预留孔洞中将箱体找好标高及水平尺寸,稳住箱体后用水泥沙浆添实周边并抹平齐,如箱底与墙面平齐时,应在外墙固定金属网后再做抹灰,不得直接在箱底直接抹灰.层箱安装高度1420mm,户箱安装高度 1620mm。b、箱体开孔与导管必须采纳与导管管径适配,禁止开长孔,绝对禁止电气焊开长孔。c、进入配电箱内的导管必须与配电箱垂直,焊接钢管采纳内外根母固定,进入配电箱内导管的丝扣应露出根母一扣,管口光滑无毛刺,不得斜口、...

1、当您付费下载文档后,您只拥有了使用权限,并不意味着购买了版权,文档只能用于自身使用,不得用于其他商业用途(如 [转卖]进行直接盈利或[编辑后售卖]进行间接盈利)。
2、本站所有内容均由合作方或网友上传,本站不对文档的完整性、权威性及其观点立场正确性做任何保证或承诺!文档内容仅供研究参考,付费前请自行鉴别。
3、如文档内容存在违规,或者侵犯商业秘密、侵犯著作权等,请点击“违规举报”。

碎片内容

电气安装技术交底记录

确认删除?
VIP
微信客服
  • 扫码咨询
会员Q群
  • 会员专属群点击这里加入QQ群
客服邮箱
回到顶部