电脑桌面
添加小米粒文库到电脑桌面
安装后可以在桌面快捷访问

电缆桥架安装和桥架内电缆敷设技术交底

电缆桥架安装和桥架内电缆敷设技术交底_第1页
1/4
电缆桥架安装和桥架内电缆敷设技术交底_第2页
2/4
电缆桥架安装和桥架内电缆敷设技术交底_第3页
3/4
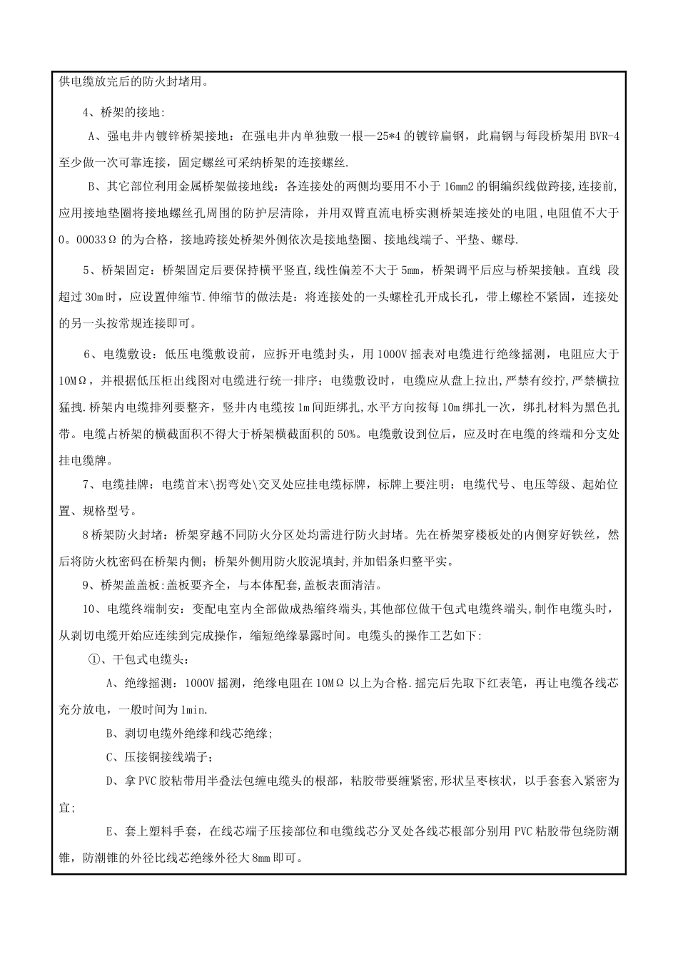
电缆桥架安装和桥架内电缆敷设技术交底工程名称建设单位监理单位施工单位分项工程名称交底日期交底人签字接收人签字一、交底内容电缆桥架安装和桥架内电缆敷设二、施工准备2.1、技术准备:熟悉施工图与图纸会审纪要。2.2、材料要求:电缆桥架厚度符合桥架法律规范要求,表面处理的涂层均匀、厚度符合要求,全部采纳热镀锌支、吊架,配件齐全。2.3、主要机具:锯弓、锯条,切割机、电锤、电钻、台钻、砂轮机、电焊机、钢角尺、水平尺、红外线放线仪、梯子.2.4、作业条件:A、 施工路线上的障碍物已全部拆除;B、 土建抹灰已完成;2.5、施工组织部署:吊顶内桥架安装 地下室桥架安装 竖井内桥架安装 电缆敷设与终端制安 三、施工工艺3.1、工艺流程:热镀锌支、吊架制安 桥架安装 桥架接地 电缆敷设 桥架盖盖板 电缆终端制安 3.2、施工工艺: 1、热镀锌支、吊架制安:热镀锌型钢调直、下料、钻孔、组对、焊接。钻孔必须要用台钻或飞机钻钻孔,不得用气电焊割孔;热镀锌支、吊架的安装位置要求是:水平直线段不大于 3m,竖直段不大于 2m,桥架三通、弯通等异形件 500mm 范围内应设置热镀锌支、吊架。所有支、吊架必须接地可靠,且不得位于桥架连接处。2、安装前的检查:合格证齐全、材质证书齐全,外观尺寸偏差符合标准要求;3、桥架连接:连接应紧密平正,螺母在外,螺栓齐全,内侧无锋口,加工面已做防腐处理。镀锌桥架连接板两端的螺栓中应有不少于 2 个螺栓带有弹簧垫圈;防火桥架连接板处的所有螺栓均应配弹簧垫。桥架直线段超过 30m 时,其连接处要应设伸缩连接板,伸缩连接板的螺丝孔每片仅 2 个,螺母为蝶形螺母,无需弹簧垫,螺母带上后不要拧紧。桥架纵向穿楼板处应在每边各打 2 个 Φ9 的孔,孔要排列均匀,呈水平状,以供电缆放完后的防火封堵用。4、桥架的接地:A、强电井内镀锌桥架接地:在强电井内单独敷一根—25*4 的镀锌扁钢,此扁钢与每段桥架用 BVR-4至少做一次可靠连接,固定螺丝可采纳桥架的连接螺丝.B、其它部位利用金属桥架做接地线:各连接处的两侧均要用不小于 16mm2 的铜编织线做跨接,连接前,应用接地垫圈将接地螺丝孔周围的防护层清除,并用双臂直流电桥实测桥架连接处的电阻 ,电阻值不大于0。00033Ω 的为合格,接地跨接处桥架外侧依次是接地垫圈、接地线端子、平垫、螺母. 5、桥架固定:桥架固定后要保持横平竖直,线性偏差不大于 5mm,桥架调平后应与桥架接触。直线 段超过 30m 时,应...

1、当您付费下载文档后,您只拥有了使用权限,并不意味着购买了版权,文档只能用于自身使用,不得用于其他商业用途(如 [转卖]进行直接盈利或[编辑后售卖]进行间接盈利)。
2、本站所有内容均由合作方或网友上传,本站不对文档的完整性、权威性及其观点立场正确性做任何保证或承诺!文档内容仅供研究参考,付费前请自行鉴别。
3、如文档内容存在违规,或者侵犯商业秘密、侵犯著作权等,请点击“违规举报”。

碎片内容

电缆桥架安装和桥架内电缆敷设技术交底

您可能关注的文档

确认删除?
VIP
微信客服
  • 扫码咨询
会员Q群
  • 会员专属群点击这里加入QQ群
客服邮箱
回到顶部