电脑桌面
添加小米粒文库到电脑桌面
安装后可以在桌面快捷访问

监控平台测试流程

监控平台测试流程_第1页
1/12
监控平台测试流程_第2页
2/12
监控平台测试流程_第3页
3/12
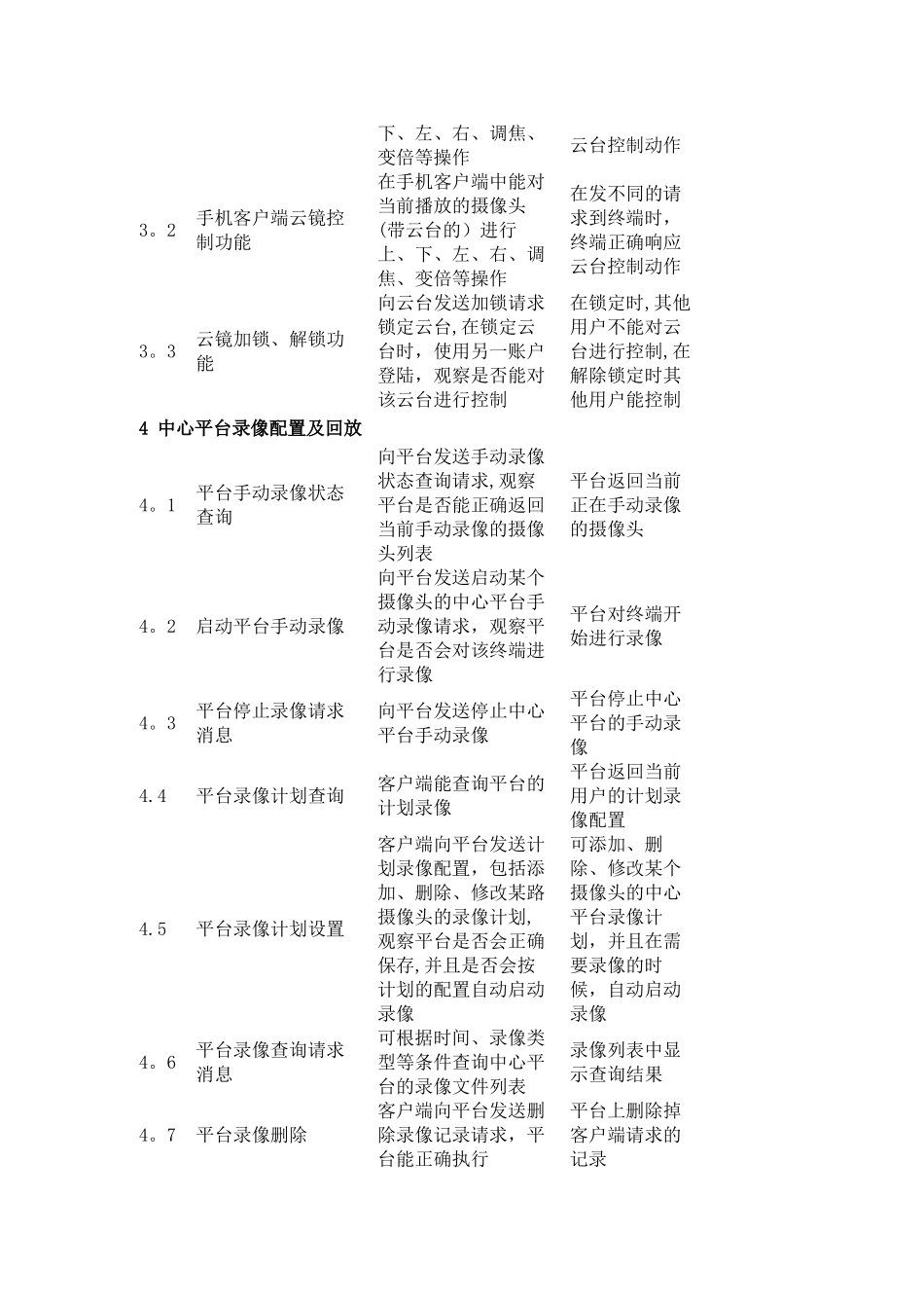
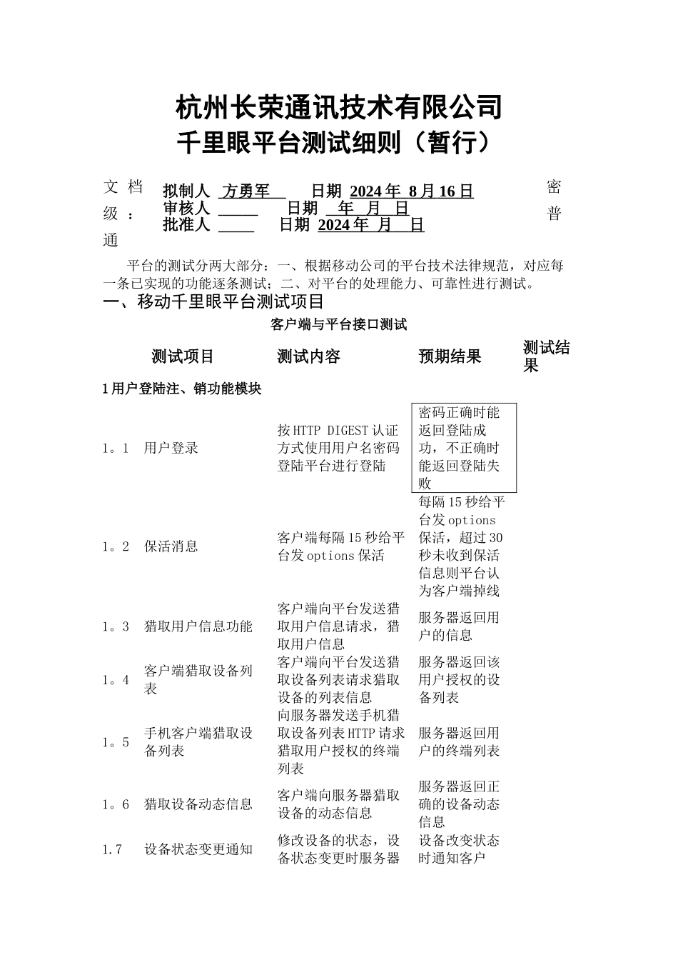
杭州长荣通讯技术有限公司千里眼平台测试细则(暂行)文 档密级 :普通平台的测试分两大部分:一、根据移动公司的平台技术法律规范,对应每一条已实现的功能逐条测试;二、对平台的处理能力、可靠性进行测试。一、移动千里眼平台测试项目客户端与平台接口测试测试项目测试内容预期结果测试结果1 用户登陆注、销功能模块1。1用户登录按 HTTP DIGEST 认证方式使用用户名密码登陆平台进行登陆密码正确时能返回登陆成功,不正确时能返回登陆失败1。2保活消息客户端每隔 15 秒给平台发 options 保活每隔 15 秒给平台发 options保活,超过 30秒未收到保活信息则平台认为客户端掉线1。3猎取用户信息功能客户端向平台发送猎取用户信息请求,猎取用户信息服务器返回用户的信息1。4客户端猎取设备列表客户端向平台发送猎取设备列表请求猎取设备的列表信息服务器返回该用户授权的设备列表1。5手机客户端猎取设备列表向服务器发送手机猎取设备列表 HTTP 请求猎取用户授权的终端列表服务器返回用户的终端列表1。6猎取设备动态信息客户端向服务器猎取设备的动态信息服务器返回正确的设备动态信息1.7设备状态变更通知修改设备的状态,设备状态变更时服务器设备改变状态时通知客户拟制人 方勇军 日期 2024 年 8 月 16 日 审核人 日期 年 月 日 批准人 日期 2024 年 月 日 通知客户端设备状态有变更端,列表中状态改变1。8查询设备详细信息向服务器发送查询设备详细信息请求,服务器返回设备的详细信息弹出该终端的详细信息1。9猎取平台信息客户端猎取平台的信息服务器返回当前服务器的信息1.10客户端自动升级功能客户端向服务器发送查询版本更新信息若服务器有新版本的软件,则返回新版本软件下载的 URL,若无新版本软件,则返回不需升级2 实时视频浏览2。1PC 客户端使用直连方式浏览实时视频客户端向平台发送直连方式浏览实时视频请求,分别请求摄像头的主码流和子码流,观察是否能正确播放客户端可通过直连方式播放终端的主码流和子码流2。2PC 客户端使用转发方式浏览实时视频客户端向平台发起转发方式浏览实时视频请求,观察是否能通过平台进行正确转发,包括播放摄像头的主码流与子码流在转发方式下,主码流与子码流均能正常播放2.3手机客户端猎取实时浏览 URL模拟手机客户端向平台发起猎取实时浏览URL 请求,检查平台的返回平台返回正确的 URL 给客户端2。4手机客户端进行RTSP 实时浏览使用手机客户端打开猎取到的...

1、当您付费下载文档后,您只拥有了使用权限,并不意味着购买了版权,文档只能用于自身使用,不得用于其他商业用途(如 [转卖]进行直接盈利或[编辑后售卖]进行间接盈利)。
2、本站所有内容均由合作方或网友上传,本站不对文档的完整性、权威性及其观点立场正确性做任何保证或承诺!文档内容仅供研究参考,付费前请自行鉴别。
3、如文档内容存在违规,或者侵犯商业秘密、侵犯著作权等,请点击“违规举报”。

碎片内容

监控平台测试流程

您可能关注的文档

确认删除?
VIP
微信客服
  • 扫码咨询
会员Q群
  • 会员专属群点击这里加入QQ群
客服邮箱
回到顶部