电脑桌面
添加小米粒文库到电脑桌面
安装后可以在桌面快捷访问

外定向自我剪接机制的结果分析和验证一种DNA片断体外定向自我剪接机制的结果分析和验证

外定向自我剪接机制的结果分析和验证一种DNA片断体外定向自我剪接机制的结果分析和验证_第1页
1/35
外定向自我剪接机制的结果分析和验证一种DNA片断体外定向自我剪接机制的结果分析和验证_第2页
2/35
外定向自我剪接机制的结果分析和验证一种DNA片断体外定向自我剪接机制的结果分析和验证_第3页
3/35
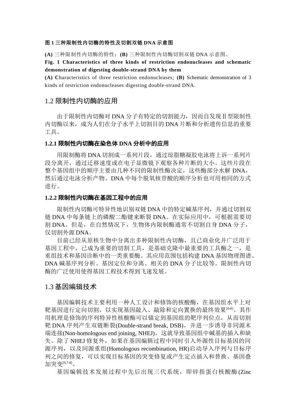
第一部分 文献综述1.1 限制性内切酶的发现与分类限制性核酸内切酶是识别生物体中特定 DNA 碱基序列并在该区域切割双链 DNA 序列的核酸内切酶[1-3]。目前发现的大多数限制性核酸内切酶都来源于细菌。它们在细菌中的生物学功能主要是通过切割入侵的外源 DNA 序列,防止异源 DNA 无法有效转录(例如噬菌体),从而使外源 DNA 序列(生命体)失去生命力,但不会破坏细菌本身 DNA 的原始遗传信息,形成细菌体内一种天然的免疫防御机制。1.1.1 限制性内切酶的发现Arber[4](1962)在研究大肠杆菌时,提出细胞内限制和修饰作用的模型假说:一是可以识别 DNA 碱基序列的限制酶, 另一个则是可以识别与相应的限制酶相同的碱基序列的修饰酶,Yuan 和 Meselson (1968)证实了这一假设。Arber 等(1968)首次从大肠杆菌 B 株细胞中发现了第一个限制性核酸内切酶。Smith 等(1970)发现流感嗜血杆菌(H-aemo-philus influenzaed)可以在不降解自身DNA 情况下降解侵入细菌体内的噬菌体 DNA;通过纯化 DNA 水解酶,确定了其高度特异性识别序列和切割位点,并将其命名为 Hind Ⅱ,这是第一个被发现的Ⅱ型限制性内切酶。后续研究发现,Hind Ⅱ 酶切后的 DNA 片段可以重组,这种限制性内切酶逐渐成为研究基因组成、表达及功能的重要工具。限制性内切酶广泛存在于原核生物中。通过对原核生物基因组进行测序和分析,发现许多可编码限制性内切酶的基因,因而发现更多种类的限制性内切酶。在 1980 年代初期,通过克隆技术将限制性核酸内切酶基因进行异位表达,避免其原始细胞中其他核酸内切酶的污染,并提高了限制性内切酶的纯度和产量,其纯化过程也不断优化。1.1.2 限制性内切酶的分类根据切割位点识别序列之间的距离差异、激活因子的差异以及它们是否同时具有甲基化酶活性,可将限制性内切酶分为Ⅰ、Ⅱ、Ⅲ三大类(图 1A、B)[5]。 基于限制性内切酶的切割特征可分为两种类型:非特异性切割位点和特异性识别的核苷酸序列(仅特定序列可被切割)。可以特异性识别的切割位点应具有回文序列,即在切割位点,沿一条链的正向读取的碱基序列与另一条链的反向读取的序列相同。又根据限制性内切酶在特定切割部位的不同切割方法,可分为位错切割和平面切割。位错切割是指切割两条 DNA 链的不同部分,中间被几个核苷酸隔开,切割末端形成类似回文结构的单链末端,该末端与具有互补碱基的靶基因片段相连,因此称为粘性末端,如 BamH I 等。平面切割指...

1、当您付费下载文档后,您只拥有了使用权限,并不意味着购买了版权,文档只能用于自身使用,不得用于其他商业用途(如 [转卖]进行直接盈利或[编辑后售卖]进行间接盈利)。
2、本站所有内容均由合作方或网友上传,本站不对文档的完整性、权威性及其观点立场正确性做任何保证或承诺!文档内容仅供研究参考,付费前请自行鉴别。
3、如文档内容存在违规,或者侵犯商业秘密、侵犯著作权等,请点击“违规举报”。

碎片内容

外定向自我剪接机制的结果分析和验证一种DNA片断体外定向自我剪接机制的结果分析和验证

确认删除?
VIP
微信客服
  • 扫码咨询
会员Q群
  • 会员专属群点击这里加入QQ群
客服邮箱
回到顶部