电脑桌面
添加小米粒文库到电脑桌面
安装后可以在桌面快捷访问

研发项目管理制度(软件)

研发项目管理制度(软件)_第1页
1/5
研发项目管理制度(软件)_第2页
2/5
研发项目管理制度(软件)_第3页
3/5
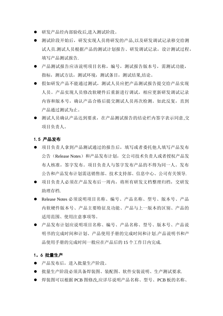
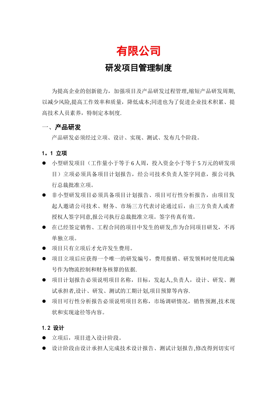
有限公司研发项目管理制度为提高企业的创新能力,加强项目及产品研发过程管理,缩短产品研发周期,以减少风险,提高工作效率和质量,降低成本;同进也为了促进企业技术积累、提高技术人员素养,特制定本制度.一、产品研发产品研发必须经过立项、设计、实现、测试、发布几个阶段。1。1 立项小型研发项目(工作量小于等于 6 人周,投入资金小于等于 5 万元的研发项目)立项必须具备项目计划报告,经公司技术负责人签字同意,报公司执行总裁批准立项。非小型研发项目必须具备项目计划报告、项目可行性分析报告,由项目发起人邀请公司技术、财务、市场三方代表讨论通过后,由三方负责人或者授权人签字同意,报公司执行总裁批准立项。签字传真有效。在已经签定销售、工程合同的项目中发生的研发,作为合同项目研发,不再单独立项。项目只有立项后才允许发生费用。项目立项后应获得一个唯一的研发编号,费用报销、研发领料时使用此编号作为物流控制和财务核算的依据.项目计划报告必须说明项目名称,目标,发起人,负责人,设计、研发、测试承担者,设计、研发、测试的工期计划,项目预算等内容.项目可行性分析报告必须说明项目名称,市场调研情况,销售预测,技术现状和实现途径等内容。1.2 设计立项后,项目进入设计阶段。设计阶段由设计承担人完成技术设计报告、测试计划报告,修改得到切实可行、与技术设计报告和测试计划报告相吻合的项目计划报告。由项目负责人负责邀请研发中心门技术负责人,设计、研发工程师,共同评审通过。没有通过设计评审的项目,必须重新进行技术设计。技术设计报告应说明项目名称,研发系统或设备的需求,研发系统或设备的总体功能,系统或设备功能模块划分,工期在 6 人周以上的项目必须列出阶段性成果和验证方法。阶段性成果的工作量不超过 4 人周。测试计划报告应说明项目名称,产品功能,测试项目,测试条件,测试方法,测试工期和时间计划等内容。1。3 实现设计评审通过后,项目进入实现阶段。研发人员必须在实现过程中书写相关文档.文档必须有电子形式.软件实现文档应包括软件功能性说明文档,源代码说明文档。硬件实现文档包括原理图,原理图说明,PCB 图,结构图。项目负责人有责任根据项目计划报告,跟踪监督项目的进展情况,按时敦促验收阶段性成果。 研发产品由研发人员自行调试,调试过程中必须撰写调试记录。调试记录应该说明项目名称,编号,调试记录版本号,调试时间,软硬件版本...

1、当您付费下载文档后,您只拥有了使用权限,并不意味着购买了版权,文档只能用于自身使用,不得用于其他商业用途(如 [转卖]进行直接盈利或[编辑后售卖]进行间接盈利)。
2、本站所有内容均由合作方或网友上传,本站不对文档的完整性、权威性及其观点立场正确性做任何保证或承诺!文档内容仅供研究参考,付费前请自行鉴别。
3、如文档内容存在违规,或者侵犯商业秘密、侵犯著作权等,请点击“违规举报”。

碎片内容

研发项目管理制度(软件)

您可能关注的文档

确认删除?
VIP
微信客服
  • 扫码咨询
会员Q群
  • 会员专属群点击这里加入QQ群
客服邮箱
回到顶部