电脑桌面
添加小米粒文库到电脑桌面
安装后可以在桌面快捷访问

第二章-财务报表分析和财务预测公式大全

第二章-财务报表分析和财务预测公式大全_第1页
1/5
第二章-财务报表分析和财务预测公式大全_第2页
2/5
第二章-财务报表分析和财务预测公式大全_第3页
3/5
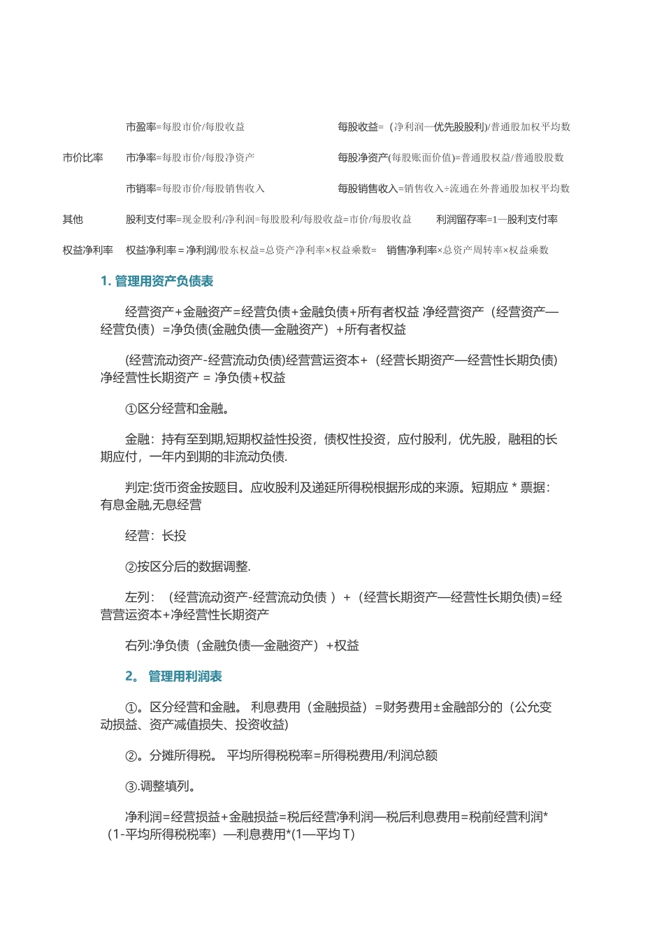
营运资本=流动资产-流动负债=长期资本(非流动负债+所有者权益)-长期资产(非流动资产) 流动资产+长期资产=流动负债+长期负债+所有者权益 营运资本配置比率 =营运资本/流动资产短期偿债能力比率流动比率=流动资产/流动负债全部流动资产 流动非速动资产:存货,预付,一年内到期的非流动资产,其他流动资产速动比率=速冻资产/流动负债货币资金+交易性金融资产+应收账款现金比率=(货币资金+交易性金融资产)/流动负债现金流量比率=经营活动现金流量净额/流动负债分析:流动比率要注意存货和应收账款周转天数.其他因素:银行贷款指标,可很快变现的非流动资产,偿债声誉。担保,经营租赁合同中的承诺付款长期偿债能力比率资产负债率=负债/资产产权比率=负债/权益为财务杠杆权益乘数=1+产权比率=1/(1—资产负债率)权益乘数=资产/权益长期资本负债率=非流动负债/长期资本非流动负债+所有者权益=长期资本利息保障倍数=息税前利润/利息费用=(净利润+利息费用+所得税费用)/利息费用分子:利息费用为财务费用分母:本期全部利息,财务费用的利息费用+资本化利息 现金流量利息保障倍数=经营现金流量净额/利息费用影响因素:未决诉讼。债务担保.长期租赁.或有负债营运能力比率某资产周转次数 = 周转额/某资产应收账款周转次数=销售收入/应收账款某资产周转天数 = 365/周转次数存货,流动资产,营运资产,非流动资产,总资产某资产与收入比 = 某资产/销售收入总资产周转天数是所有资产的总和分析:应收账款:应用赊销额无赊销用全部,年末余额应代表全年,坏账大要加回,包含应收票据,不是天数越短越好 存货:业绩评估是用销售成本盈利能力比率销售净利率=净利润/销售收入销售净利率简称净利率总资产净利率=净利润/总资产总资产净利率=销售净利率*总资产周转次数(周转率)权益净利率=净利润/股东权益市盈率反映了投资者对公司未来前景的预期市价比率市盈率=每股市价/每股收益每股收益=(净利润—优先股股利)/普通股加权平均数市净率=每股市价/每股净资产每股净资产(每股账面价值)=普通股权益/普通股股数市销率=每股市价/每股销售收入每股销售收入=销售收入÷流通在外普通股加权平均数其他股利支付率=现金股利/净利润=每股股利/每股收益=市价/每股收益 利润留存率=1—股利支付率权益净利率权益净利率=净利润/股东权益=总资产净利率×权益乘数= 销售净利率×总资产周转率×权益乘数1. 管理用资产负债表 经营资产+金融资产=经营负债+金融负债+...

1、当您付费下载文档后,您只拥有了使用权限,并不意味着购买了版权,文档只能用于自身使用,不得用于其他商业用途(如 [转卖]进行直接盈利或[编辑后售卖]进行间接盈利)。
2、本站所有内容均由合作方或网友上传,本站不对文档的完整性、权威性及其观点立场正确性做任何保证或承诺!文档内容仅供研究参考,付费前请自行鉴别。
3、如文档内容存在违规,或者侵犯商业秘密、侵犯著作权等,请点击“违规举报”。

碎片内容

第二章-财务报表分析和财务预测公式大全

您可能关注的文档

确认删除?
VIP
微信客服
  • 扫码咨询
会员Q群
  • 会员专属群点击这里加入QQ群
客服邮箱
回到顶部