电脑桌面
添加小米粒文库到电脑桌面
安装后可以在桌面快捷访问

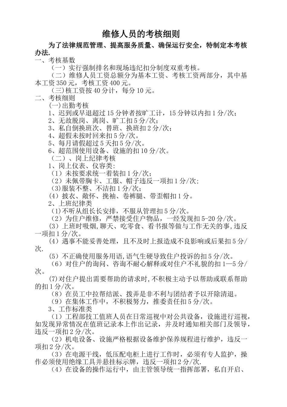
维修人员的考核细则

维修人员的考核细则_第1页
1/4
维修人员的考核细则_第2页
2/4
维修人员的考核细则_第3页
3/4
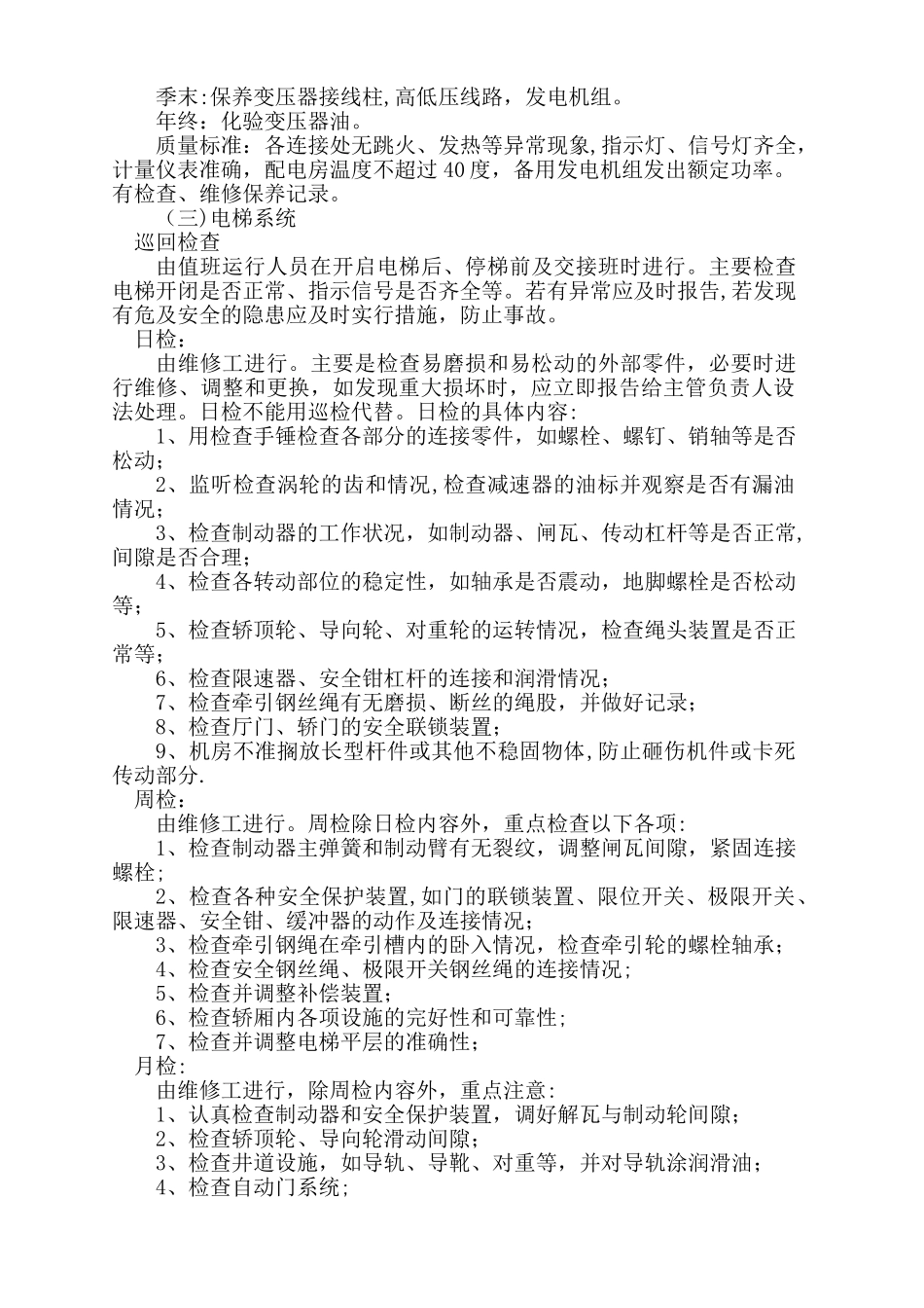
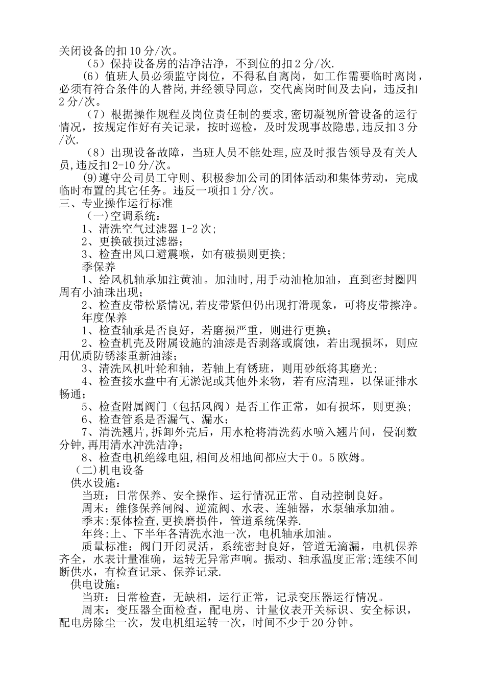
维修人员的考核细则为了法律规范管理、提高服务质量、确保运行安全,特制定本考核办法.一、考核基数(一)实行强制排名和现场违纪扣分制度双重考核。(二)维修人员工资总额分为基本工资、考核工资两部分,其中基本工资 350 元,考核工资 400 元。(三)核工资按 40 分计,每分 10 元。二、考核细则(一)出勤考核1、迟到或早退超过 15 分钟者按旷工计,15 分钟以内扣 1 分/次;2、无故脱岗、离岗、旷工扣 5 分/次;3、私自倒换班次、替班、换班扣 2 分/次;4、超假未按时回来扣 5 分/次。5、每月请假超过 5 天扣 5 分/次。6、超范围使用设备、设施的扣 10 分/次。(二)、岗上纪律考核1、岗上仪表、仪容类: (1)未按要求统一着装扣 1 分/次;(2)未佩带胸卡、工服、帽子违反一项扣 1 分/次;(3)服装不整、不洁扣 1 分/次;(4)披衣、敞怀、挽袖、卷裤腿、带歪帽扣 1 分。2、上班纪律类(1)不听从组长长安排,不服从管理扣 5 分/次。(2)为住户维修,严禁接受住户物品,一经发现扣 5-20 分/次。(3)上班时吸烟,聊天、吃零食、看书报等做与工作无关的事,违反一项扣 1 分/次。(4)遇事不能妥善处理,且不及时上报造成不良影响或后果扣 5 分/次.(5)不正确使用服务用语,语气生硬导致住户投诉的扣 5 分/次。(6)对住户的询问、咨询不耐心解释或对住户不礼貌的扣 1—5 分/次。(7)对住户提出需要帮助的请求时,不积极主动予以帮助或联系帮助的扣 1 分/次。(8)在员工中拉帮结派、拨弄是非不利与团结者予以开除清退。(9)在集体工作中,不积极努力,推委责任扣 5 分/次。3、工作标准类(1)工程部技工值班人员在日常巡视中对公共设备,设施进行巡视,如发现异常情况在值班记录本上作出记录,并及时通知相关部门及领导,违反一项扣 2 分/次。(2)机电设备、设施严格根据设备维护保养规程进行维护,违反一项扣 2 分/次。(3)在电源干线,低压配电柜上进行工作时,必须有专人监护,操作必须使用绝缘工具并悬挂标示牌,违反一项扣 2 分/次.(4)在设备的操作运行中,由主管领导统一指挥部署,私自开启、关闭设备的扣 10 分/次。(5)保持设备房的洁净洁净,不到位的扣 2 分/次.(6)值班人员必须监守岗位,不得私自离岗,如工作需要临时离岗,必须有符合条件的人替岗,并经领导同意,交代离岗时间及去向,违反扣2 分/次。(7)根据操作规程及岗位责任制的要求,密切凝视所管设备的运行情况,按...

1、当您付费下载文档后,您只拥有了使用权限,并不意味着购买了版权,文档只能用于自身使用,不得用于其他商业用途(如 [转卖]进行直接盈利或[编辑后售卖]进行间接盈利)。
2、本站所有内容均由合作方或网友上传,本站不对文档的完整性、权威性及其观点立场正确性做任何保证或承诺!文档内容仅供研究参考,付费前请自行鉴别。
3、如文档内容存在违规,或者侵犯商业秘密、侵犯著作权等,请点击“违规举报”。

碎片内容

维修人员的考核细则

您可能关注的文档

确认删除?
VIP
微信客服
  • 扫码咨询
会员Q群
  • 会员专属群点击这里加入QQ群
客服邮箱
回到顶部