电脑桌面
添加小米粒文库到电脑桌面
安装后可以在桌面快捷访问

维修日常工作计划

维修日常工作计划_第1页
1/4
维修日常工作计划_第2页
2/4
维修日常工作计划_第3页
3/4
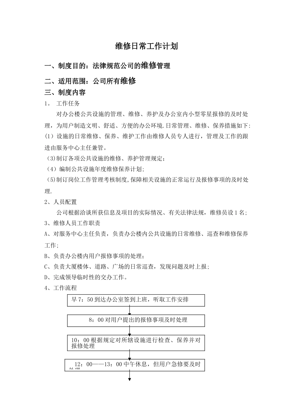
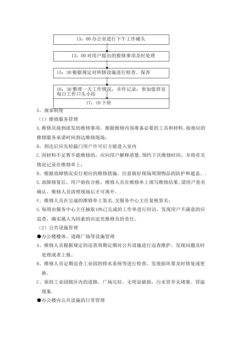
维修日常工作计划一、制度目的:法律规范公司的维修管理 二、适用范围:公司所有维修三、制度内容1。 工作任务对办公楼公共设施的管理、维修、养护及办公室内小型零星报修的及时处理,为用户制造文明、舒适、方便的办公环境.日常管理、维修、保养措施如下:(1)设施的日常维修、保养、维护工作由维修人员专人进行,管理及工作的跟进由服务中心主任兼管。 (3)制订各项公共设施的维修、养护管理规定;(4)编制公共设施年度维修保养计划;(5)制订岗位工作管理考核制度,保障相关设施的正常运行及报修事项的及时处理.2、人员配置公司根据洽谈所获信息及项目的实际情况、有关法律法规,维修员设 1 名;3、维修人员工作职责A、对服务中心主任负责,负责办公楼内公共设施的日常维修、巡查和维修保养工作;B、负责办公楼内用户报修事项的处理;C、负责大厦楼体、道路、广场的日常巡查,发现问题及时上报;D、完成领导临时性的交办工作。4、工作流程早 7:50 到达办公室签到上班,听取工作安排10:00 根据规定对所辖设施进行检查、保养并对报修处理12:00——13:00 中午休息,但用户急修要及时处理、8:00 对用户提出的报修事项及时处理5、规章制度(1)维修服务管理A.维修员接到派发的维修事项,根据维修内容准备必要的工具和材料,按相应的维修服务承诺时间到达维修现场。B。到达后应先轻敲门用户许可后方能进入室内C.因材料不足暂不能维修的,应向用户解释清楚,预约下次维修时间,并将有关情况记录在维修单上;D。根据故障情况实行相应的维修措施,注意做好现场周围物品的防护和遮盖。.E.故障修复后,用户验收合格,维修人员在维修单上填写维修结果,请用户签名确认。维修人员清理现场后才可离开。.F。维修人员在完成的维修单上签名,交服务中心主任复核签名;G.每周由服务中心主任抽取10%已完成的工作单进行回访,发现用户不满意的应追查,确实属人为因素的应追究维修员的责任。(2)公共设施管理●办公楼楼体、道路广场等设施管理A、维修人员根据规定的巡查周期定期对公共设施进行巡查维护,发现问题及时处理或者上报。B、维修人员定期巡查工业园的排水系统等进行检查,发现损坏要及时修复或更换。C、保持工业园辖区内的道路、广场完好,无明显破损,污水管井无堵塞、冒溢现象.●办公楼内公共设施的日常管理13:00 办公室进行下午工作碰头13:00 对用户提出的报修事项及时处理15:30 根据规定对所辖设施进行检查、保养16:30 整理一天工作情况...

1、当您付费下载文档后,您只拥有了使用权限,并不意味着购买了版权,文档只能用于自身使用,不得用于其他商业用途(如 [转卖]进行直接盈利或[编辑后售卖]进行间接盈利)。
2、本站所有内容均由合作方或网友上传,本站不对文档的完整性、权威性及其观点立场正确性做任何保证或承诺!文档内容仅供研究参考,付费前请自行鉴别。
3、如文档内容存在违规,或者侵犯商业秘密、侵犯著作权等,请点击“违规举报”。

碎片内容

维修日常工作计划

您可能关注的文档

确认删除?
VIP
微信客服
  • 扫码咨询
会员Q群
  • 会员专属群点击这里加入QQ群
客服邮箱
回到顶部