电脑桌面
添加小米粒文库到电脑桌面
安装后可以在桌面快捷访问

维森特酒业-----葡萄牙葡萄酒专业运营商葡萄牙葡萄酒重庆市场方案

维森特酒业-----葡萄牙葡萄酒专业运营商葡萄牙葡萄酒重庆市场方案_第1页
1/5
维森特酒业-----葡萄牙葡萄酒专业运营商葡萄牙葡萄酒重庆市场方案_第2页
2/5
维森特酒业-----葡萄牙葡萄酒专业运营商葡萄牙葡萄酒重庆市场方案_第3页
3/5
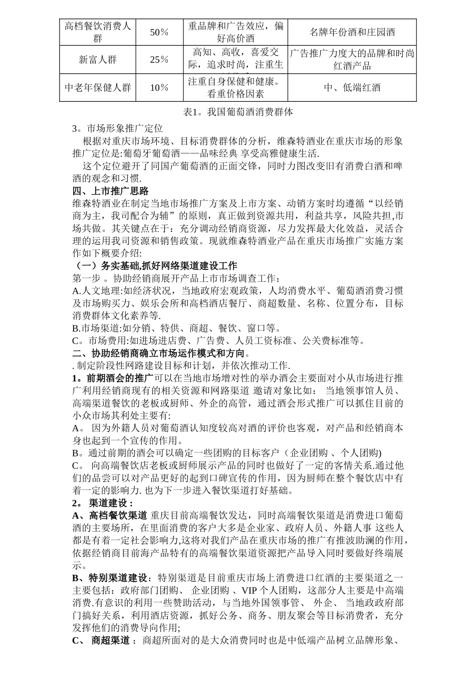
重庆市场推广计划书 一、 项目概述 项目策划的背景 重庆市作为西部唯一的直辖城市,2024 年 GDP 增速达 14.9%总额超过 5865亿,居民人均消费达 12269 元,大量的外国机构和外资企业的入住加速了重庆市场经济的进展,重庆正在逐渐成为西部的经济、文化、政治、交通枢纽的中心. 重庆市场的葡萄酒消费以每年 30%的速度增长, 中高端葡萄酒消费的增长空间很大,作为中国西部唯一的直辖城市,重庆的葡萄酒市场对进口葡萄酒的成熟消费,增长的空间相当大;同时当地消费者对葡萄酒的鉴别能力的也将逐步提高,对原装进口葡萄酒的需求会越来越大。 葡萄牙是世界上主要十大红酒产酒过和出口国之一,在 1756 年就建立了葡萄酒产区管制,是最早建立产地命名管制的国家,每一款葡萄酒都有严格的等级厘定和质量监管,是世界三大佳酿之一,产品已进入成熟期。借助重庆的消费者对进口葡萄酒相对不是很理性的消费,但萌芽已现的时机,我们特策划此有步骤的市场推广计划,开始葡萄牙葡萄酒在重庆市场的开拓与进展.二、 市场分析(一) 综合环境分析 被誉为火锅城市的重庆,啤酒消费经久不衰,啤酒消费市场竞争几乎进入白热化状态。相比之下,葡萄酒市场份额逐年提高, 目前重庆市场上的进口葡萄酒品牌繁多主要以法国、澳洲为主,他们不定期的品酒会、赞助等活动,已经让红酒消费观念和文化逐渐渗透,让更多的人了解进口红酒,虽然目前这两个国家的产品在市场上也存在着不少问题,如:1。市场价格混乱;2.国内小厂家打檫边球的产品多,产品的品质得不到保证等在一定程度上影响了消费者购买的选择,但他们所市场激起的消费理念为我们的产品进入重庆市场制造了条件。(二)、竞争环境分析 作为新进入市场者,维森特酒业将葡萄牙葡萄酒推向重庆市场,面对的将是来自白酒、啤酒、国内葡萄酒、国外原装进口酒的竞争态势.如何在这样复杂的环境中立足,是我们在重庆市场成功的关键. A、白酒:从酒类整体消费结构上来说,白酒占据了重庆酒类市场的主流。除了气候的关系外,最重要的是传统消费观念的影响.但白酒也存在缺陷如:1.对饮酒者的身体损害.2.对经销商来说相对利润空间较低. B、啤酒:啤酒在重庆市场是和白酒不分上下品类。主要销售旺季集中在夏季,特点是品种多、价格低,流通速度快。但是随着国家对粮食酿酒的控制,啤酒的市场份额每年都在萎缩。 C、国产葡萄酒:主要为张裕,长城,通化,云南红四大品牌,占据了重庆整体葡萄酒消费的 80%的市场份额...

1、当您付费下载文档后,您只拥有了使用权限,并不意味着购买了版权,文档只能用于自身使用,不得用于其他商业用途(如 [转卖]进行直接盈利或[编辑后售卖]进行间接盈利)。
2、本站所有内容均由合作方或网友上传,本站不对文档的完整性、权威性及其观点立场正确性做任何保证或承诺!文档内容仅供研究参考,付费前请自行鉴别。
3、如文档内容存在违规,或者侵犯商业秘密、侵犯著作权等,请点击“违规举报”。

碎片内容

维森特酒业-----葡萄牙葡萄酒专业运营商葡萄牙葡萄酒重庆市场方案

确认删除?
VIP
微信客服
  • 扫码咨询
会员Q群
  • 会员专属群点击这里加入QQ群
客服邮箱
回到顶部