电脑桌面
添加小米粒文库到电脑桌面
安装后可以在桌面快捷访问

综合行政类岗位笔试题

综合行政类岗位笔试题_第1页
1/4
综合行政类岗位笔试题_第2页
2/4
综合行政类岗位笔试题_第3页
3/4
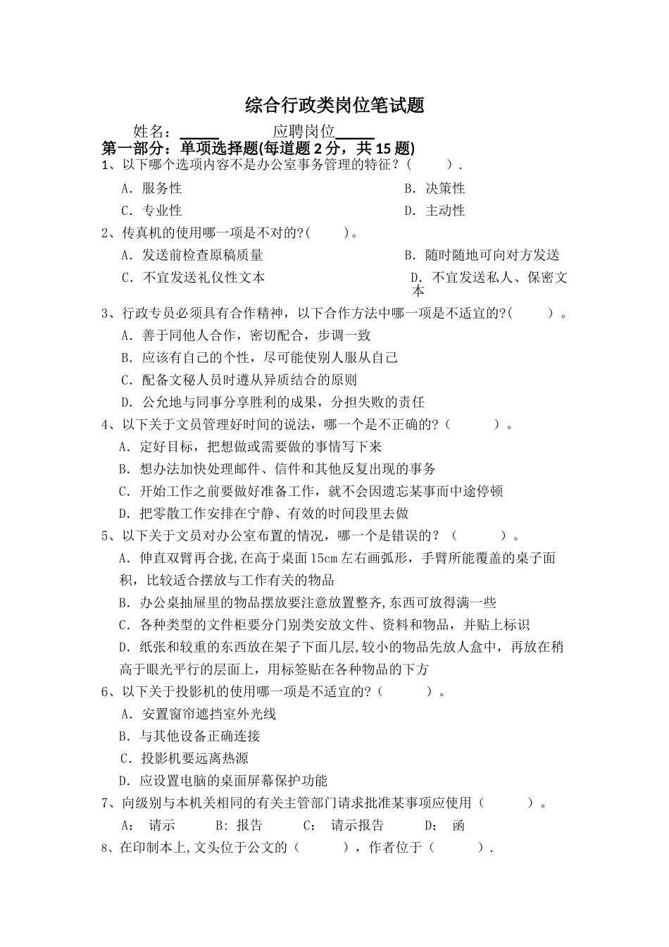
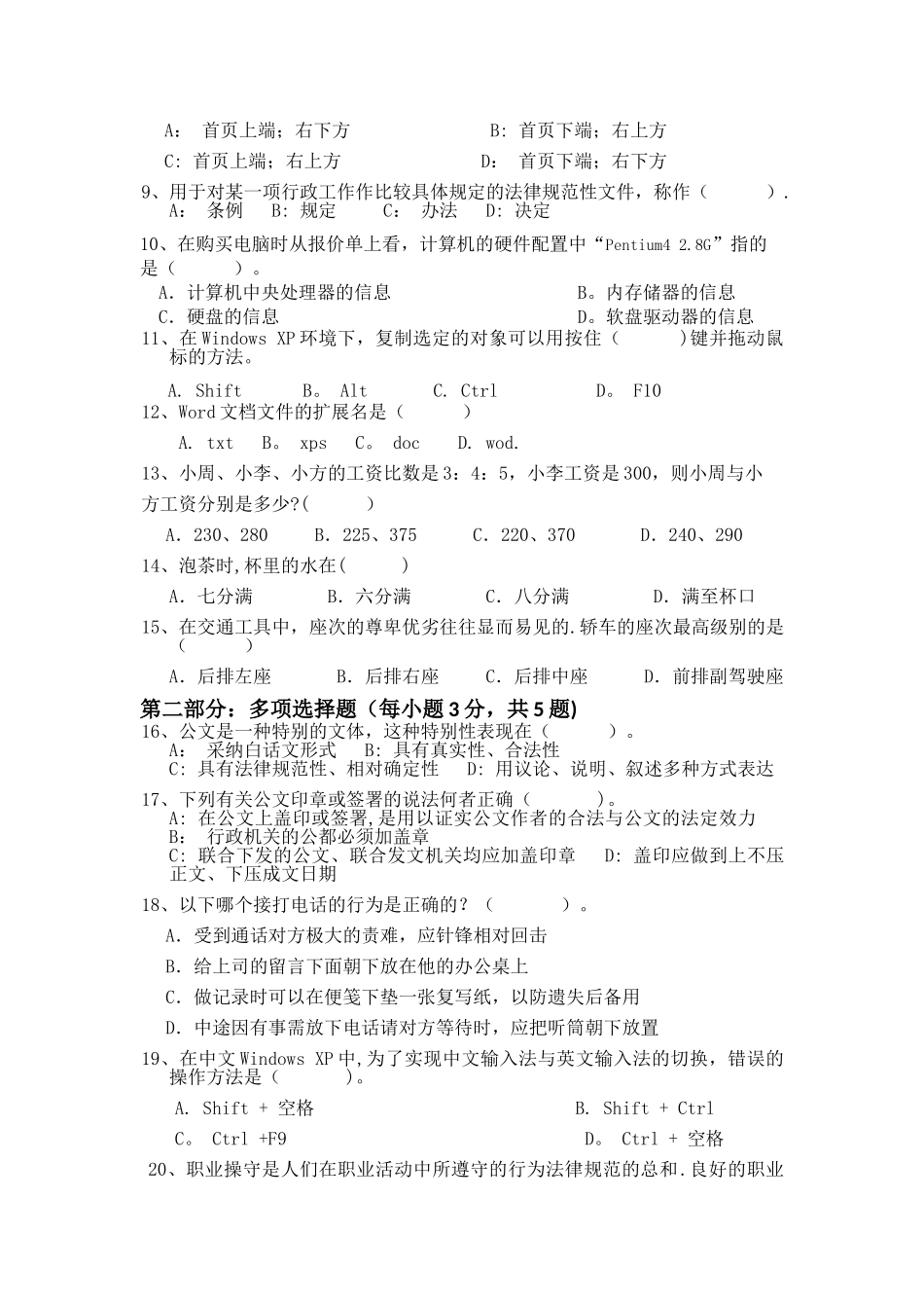
综合行政类岗位笔试题姓名: 应聘岗位 第一部分:单项选择题(每道题 2 分,共 15 题)1、以下哪个选项内容不是办公室事务管理的特征?( ).A.服务性 B.决策性 C.专业性 D.主动性2、传真机的使用哪一项是不对的?( )。 A.发送前检查原稿质量 B.随时随地可向对方发送 C.不宜发送礼仪性文本 D.不宜发送私人、保密文本3、行政专员必须具有合作精神,以下合作方法中哪一项是不适宜的?( )。 A.善于同他人合作,密切配合,步调一致 B.应该有自己的个性,尽可能使别人服从自己 C.配备文秘人员时遵从异质结合的原则 D.公允地与同事分享胜利的成果,分担失败的责任4、以下关于文员管理好时间的说法,哪一个是不正确的?( )。A.定好目标,把想做或需要做的事情写下来B.想办法加快处理邮件、信件和其他反复出现的事务C.开始工作之前要做好准备工作,就不会因遗忘某事而中途停顿D.把零散工作安排在宁静、有效的时间段里去做5、以下关于文员对办公室布置的情况,哪一个是错误的?( )。A.伸直双臂再合拢,在高于桌面 15cm 左右画弧形,手臂所能覆盖的桌子面积,比较适合摆放与工作有关的物品B.办公桌抽屉里的物品摆放要注意放置整齐,东西可放得满一些C.各种类型的文件柜要分门别类安放文件、资料和物品,并贴上标识D.纸张和较重的东西放在架子下面几层,较小的物品先放人盒中,再放在稍高于眼光平行的层面上,用标签贴在各种物品的下方6、以下关于投影机的使用哪一项是不适宜的?( )。 A.安置窗帘遮挡室外光线 B.与其他设备正确连接 C.投影机要远离热源D.应设置电脑的桌面屏幕保护功能7、向级别与本机关相同的有关主管部门请求批准某事项应使用( )。A: 请示 B: 报告 C: 请示报告 D: 函8、在印制本上,文头位于公文的( ),作者位于( ).A: 首页上端;右下方 B: 首页下端;右上方C: 首页上端;右上方 D: 首页下端;右下方9、用于对某一项行政工作作比较具体规定的法律规范性文件,称作( ).A: 条例 B: 规定 C: 办法 D: 决定10、在购买电脑时从报价单上看,计算机的硬件配置中“Pentium4 2.8G”指的是( )。 A.计算机中央处理器的信息 B。内存储器的信息C.硬盘的信息 D。软盘驱动器的信息11、在 Windows XP 环境下,复制选定的对象可以用按住( )键并拖动鼠标的方法。A. ShiftB。 AltC. CtrlD。 F1012、Word 文档文件的扩展名是( ) A. txt B。 xp...

1、当您付费下载文档后,您只拥有了使用权限,并不意味着购买了版权,文档只能用于自身使用,不得用于其他商业用途(如 [转卖]进行直接盈利或[编辑后售卖]进行间接盈利)。
2、本站所有内容均由合作方或网友上传,本站不对文档的完整性、权威性及其观点立场正确性做任何保证或承诺!文档内容仅供研究参考,付费前请自行鉴别。
3、如文档内容存在违规,或者侵犯商业秘密、侵犯著作权等,请点击“违规举报”。

碎片内容

综合行政类岗位笔试题

您可能关注的文档

人从众+ 关注
实名认证
内容提供者

欢迎光临小店,本店以公文和教育为主,希望符合您的需求。

确认删除?
VIP
微信客服
  • 扫码咨询
会员Q群
  • 会员专属群点击这里加入QQ群
客服邮箱
回到顶部