电脑桌面
添加小米粒文库到电脑桌面
安装后可以在桌面快捷访问

网络工程与系统集成

网络工程与系统集成_第1页
1/17
网络工程与系统集成_第2页
2/17
网络工程与系统集成_第3页
3/17
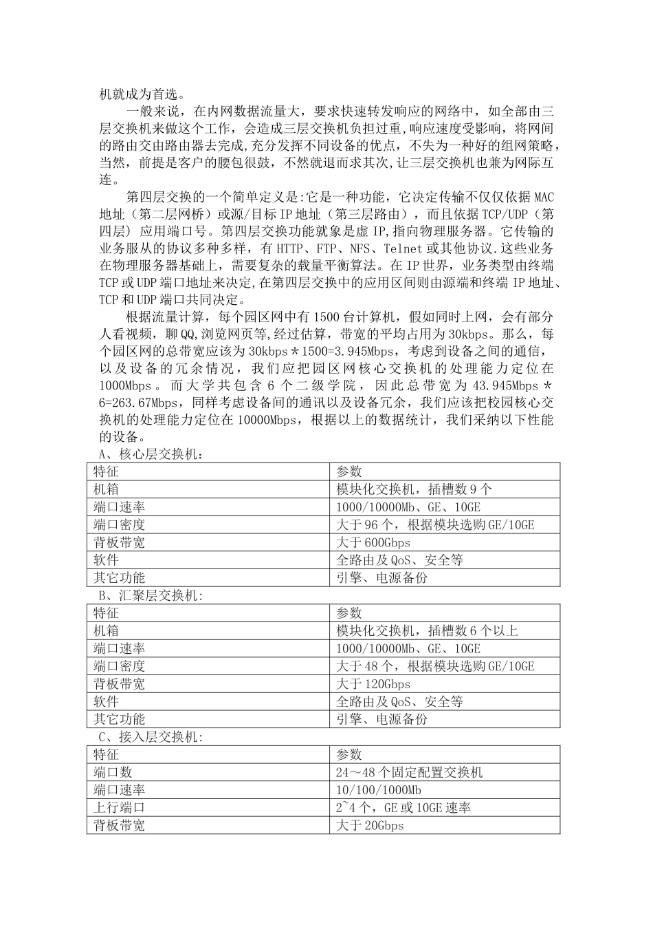
网络工程与系统集成期末大作业需求分析:1)某大学具有 6 个二级学院,分别位于同一城市的 4 个园区,其中大学与两个二级学院在同一个园区(园区 1),另外两个二级学院位于另一个园区(园区2),而其它两个学院分别位于园区 3 和园区 4。2)大学向因特网发布信息并为全校提供有关的信息化服务,每个学院也自行向因特网发布学院信息并负责学院自己的信息服务,每个学院都拥有约 1500台 PC 机.3)大学已从 CERNET 有关机构申请了 IPV4 地址块 202。113。128.0/24~202。113.137。0/24。4)校园网络遵循网络核心层、网络汇聚层、网络接入层的三层结构模式:选用万兆以太网作为连接大学 4 个园区的高速主干;选用千兆以太网作为各个园区的主干,形成大学校园网的汇聚层;选用百兆以太网 LAN 作为基本接入形式。大学校园网与因特网具有统一接口,即通过百兆以太网接入 CERNET. 设计要求:1)为校园网规划 IP 地址;2)为校园网设计网络拓扑结构(用 VISIO2024 画图);3)为校园网选择适当的网络设备;4)为校园网选择路由协议;5)为校园网选择网络安全措施.设计方案:一, 需求分析和设计考虑 这是当前许多大学和企业面临的一个非常典型的大型园区网设计问题.位于同城市不同区域的 4 个网络自行设计,通过以太网光纤连接到核心交换机上,以及 vlan 间的路由技术,构成在拓扑上的统一结构。1) 由于在某个时期网络具有特定的主流技术,因此近年来建设的园区网大多采纳万兆核心,千兆到楼宇,百兆到 LAN/桌面的以太网解决方案。事实上,这种结构是一种二层结构的网络拓扑,其中的千兆构成了汇聚层的主干,而百兆到 LAN/主机构成了接入层。因此,一种解决方案就是选用万兆以太网作为整个核心层,形成校园网主干,并且该校园网主干采纳因特网公有地址.2) 选用万兆交换机互联各个园区网的原因在于:其一,各园区网均采纳以太网技术体系,兼容性好。其二,大学将校园网上开展教学视频观摩,远程听课等工作,提供高速率信息通道是必要的。万兆交换机是具有路由功能的多层交换机,在校园网环境下能够提供更好的性能.其三是价格因素,若在覆盖几十千米采纳高速路由器的话,通常要采纳 SDH 技术,这会使有关设备的价格增加 2~3 倍.尽管高速路由器会使各个园区具有更好的隔离性,但在校园网中用处不大。因此选用多层交换机作为汇聚层的节点,在各个园区划分 vlan,隔离广播信息,再通过多层交换机的 vlan 间路由技术,进而构建...

1、当您付费下载文档后,您只拥有了使用权限,并不意味着购买了版权,文档只能用于自身使用,不得用于其他商业用途(如 [转卖]进行直接盈利或[编辑后售卖]进行间接盈利)。
2、本站所有内容均由合作方或网友上传,本站不对文档的完整性、权威性及其观点立场正确性做任何保证或承诺!文档内容仅供研究参考,付费前请自行鉴别。
3、如文档内容存在违规,或者侵犯商业秘密、侵犯著作权等,请点击“违规举报”。

碎片内容

网络工程与系统集成

确认删除?
VIP
微信客服
  • 扫码咨询
会员Q群
  • 会员专属群点击这里加入QQ群
客服邮箱
回到顶部