电脑桌面
添加小米粒文库到电脑桌面
安装后可以在桌面快捷访问

考勤和休假管理办法

考勤和休假管理办法_第1页
1/4
考勤和休假管理办法_第2页
2/4
考勤和休假管理办法_第3页
3/4
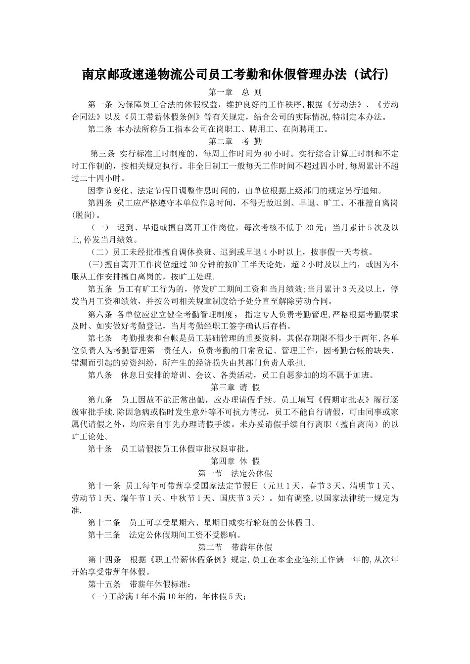
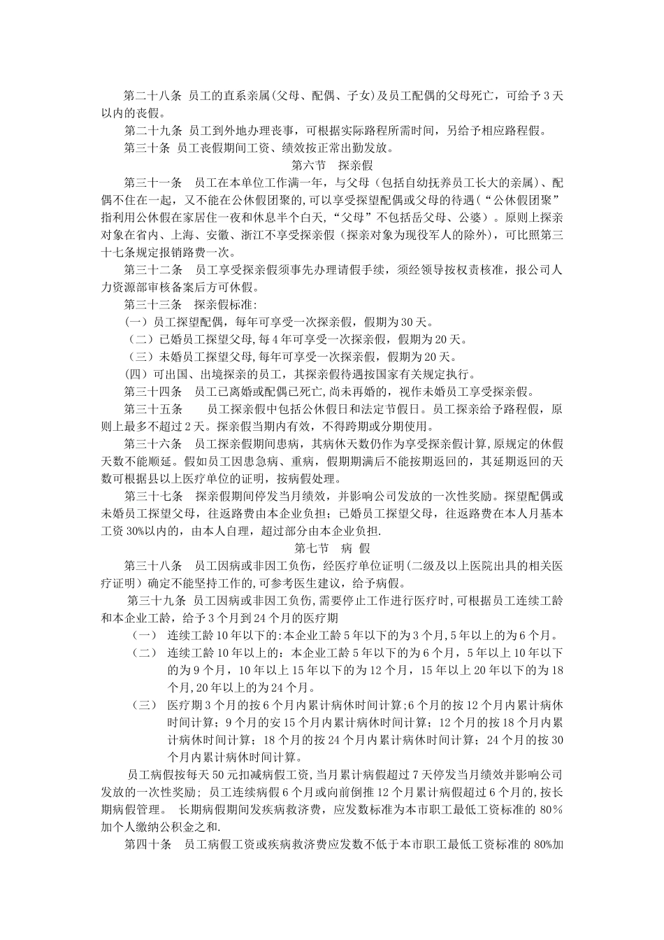
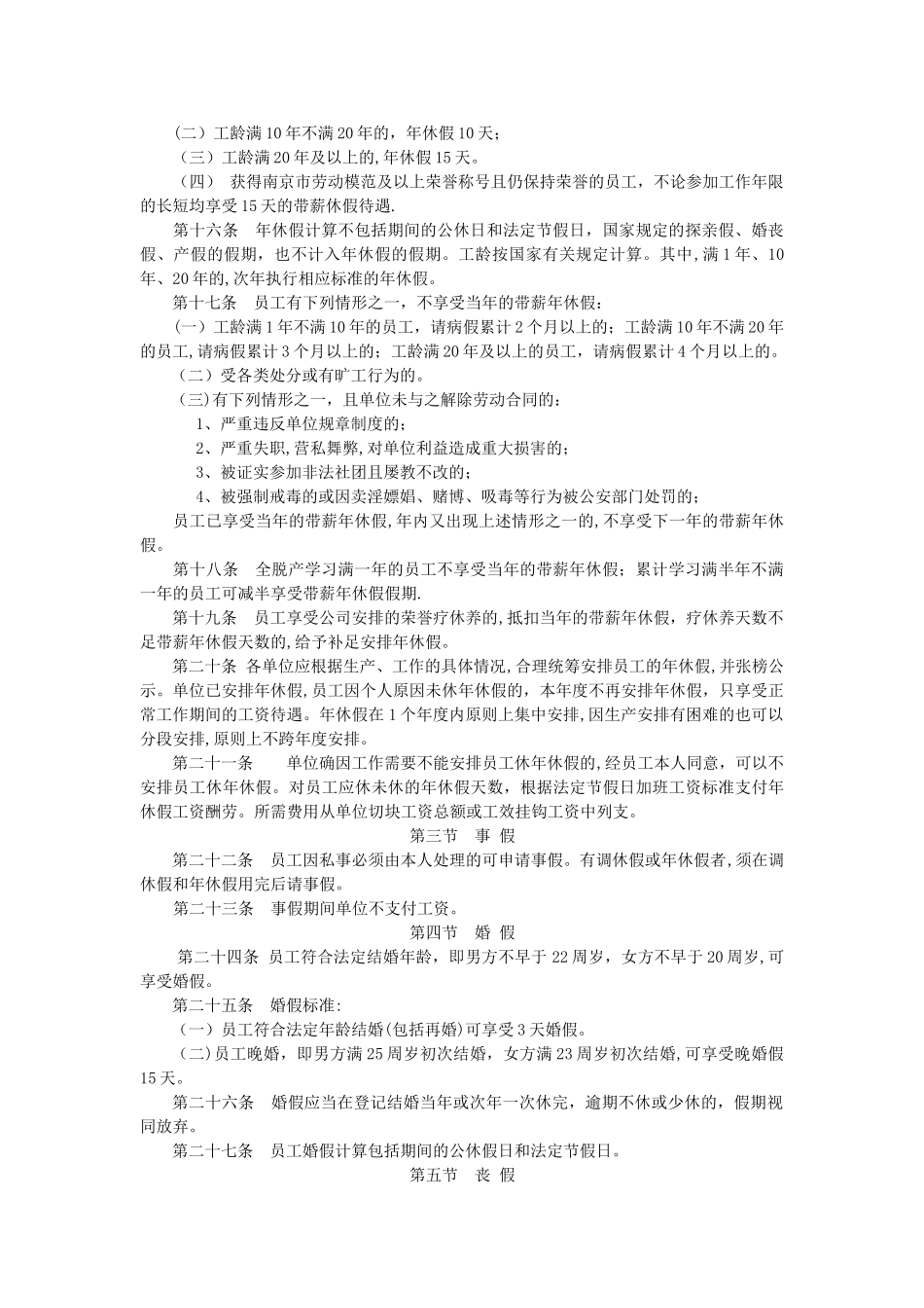
南京邮政速递物流公司员工考勤和休假管理办法(试行)第一章 总 则第一条 为保障员工合法的休假权益,维护良好的工作秩序,根据《劳动法》、《劳动合同法》以及《员工带薪休假条例》等有关规定,结合公司的实际情况,特制定本办法。第二条 本办法所称员工指本公司在岗职工、聘用工、在岗聘用工。第二章 考 勤第三条 实行标准工时制度的,每周工作时间为 40 小时。实行综合计算工时制和不定时工作制的,按相关规定执行。非全日制工一般每天工作时间不超过四小时,每周累计不超过二十四小时。因季节变化、法定节假日调整作息时间的,由单位根据上级部门的规定另行通知。第四条 员工应严格遵守本单位作息时间,不得无故迟到、早退、旷工、不准擅自离岗(脱岗)。(一) 迟到、早退或擅自离开工作岗位,每次考核不低于 20 元;当月累计 5 次及以上,停发当月绩效。(二)员工未经批准擅自调休换班、迟到或早退 4 小时以上,按事假一天考核。(三)擅自离开工作岗位超过 30 分钟的按旷工半天论处,超 2 小时及以上的,或因为不服从工作安排擅自离岗的,按旷工处理.第五条 员工有旷工行为的,停发旷工期间工资和当月绩效;当月累计 3 天及以上,停发当月工资和绩效,并按公司相关规章制度给予处分直至解除劳动合同。第六条 各单位应建立健全考勤管理制度,指定专人负责考勤管理,严格根据考勤要求及时、如实做好考勤登记,当月考勤经职工签字确认后存档。第七条 考勤报表和台帐是员工基础管理的重要资料,其保存期限不得少于两年,各单位负责人为考勤管理第一责任人,负责考勤的日常登记、管理工作,因考勤台帐的缺失、错漏而引起的劳资纠纷,所产生的经济损失由其部门负责人承担.第八条 休息日安排的培训、会议、各类活动,员工自愿参加的均不属于加班。第三章 请 假第九条 员工因故不能正常出勤,应办理请假手续。员工填写《假期审批表》履行逐级审批手续.除因急病或临时发生意外等不可抗力情况,员工不能自行请假,可由同事或家属代请假之外,均应亲自事先办理请假手续。未办妥请假手续自行离职(擅自离岗)的以旷工论处。第十条 员工请假按员工休假审批权限审批。第四章 休 假第一节 法定公休假第十一条 员工每年可带薪享受国家法定节假日(元旦 1 天、春节 3 天、清明节 1 天、劳动节 1 天、端午节 1 天、中秋节 1 天、国庆节 3 天)。如有调整,以国家法律统一规定为准.第十二条 员工可享受星期六、星期日或...

1、当您付费下载文档后,您只拥有了使用权限,并不意味着购买了版权,文档只能用于自身使用,不得用于其他商业用途(如 [转卖]进行直接盈利或[编辑后售卖]进行间接盈利)。
2、本站所有内容均由合作方或网友上传,本站不对文档的完整性、权威性及其观点立场正确性做任何保证或承诺!文档内容仅供研究参考,付费前请自行鉴别。
3、如文档内容存在违规,或者侵犯商业秘密、侵犯著作权等,请点击“违规举报”。

碎片内容

考勤和休假管理办法

您可能关注的文档

确认删除?
VIP
微信客服
  • 扫码咨询
会员Q群
  • 会员专属群点击这里加入QQ群
客服邮箱
回到顶部