电脑桌面
添加小米粒文库到电脑桌面
安装后可以在桌面快捷访问

职工工资制度范本

职工工资制度范本_第1页
1/4
职工工资制度范本_第2页
2/4
职工工资制度范本_第3页
3/4
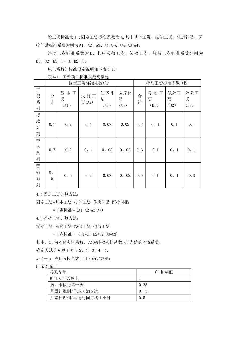
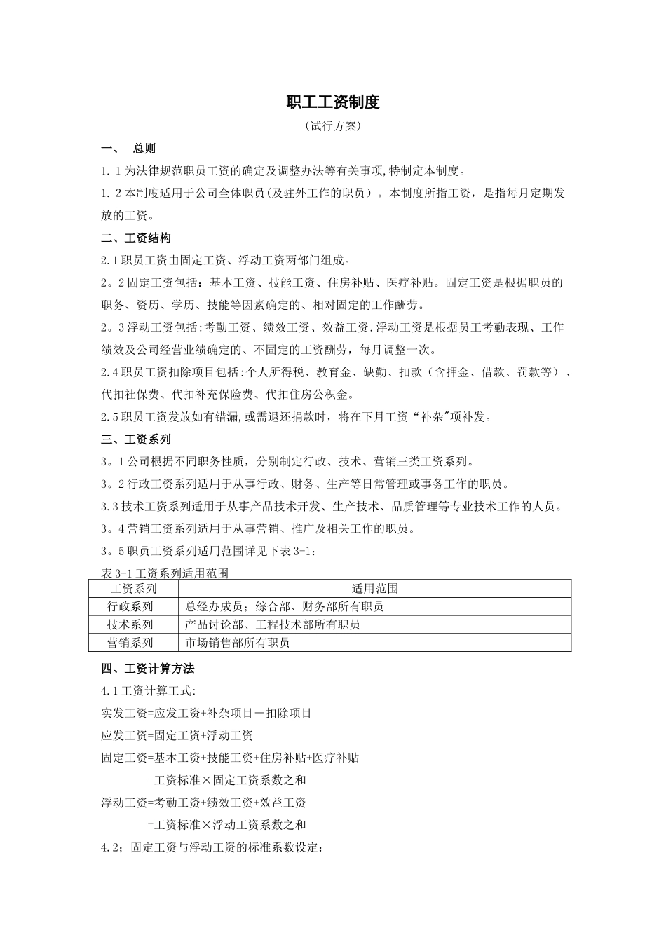
职工工资制度(试行方案)一、 总则1.1为法律规范职员工资的确定及调整办法等有关事项,特制定本制度。1.2本制度适用于公司全体职员(及驻外工作的职员)。本制度所指工资,是指每月定期发放的工资。二、工资结构2.1 职员工资由固定工资、浮动工资两部门组成。2。2 固定工资包括:基本工资、技能工资、住房补贴、医疗补贴。固定工资是根据职员的职务、资历、学历、技能等因素确定的、相对固定的工作酬劳。2。3 浮动工资包括:考勤工资、绩效工资、效益工资.浮动工资是根据员工考勤表现、工作绩效及公司经营业绩确定的、不固定的工资酬劳,每月调整一次。2.4 职员工资扣除项目包括:个人所得税、教育金、缺勤、扣款(含押金、借款、罚款等)、代扣社保费、代扣补充保险费、代扣住房公积金。2.5 职员工资发放如有错漏,或需退还捐款时,将在下月工资“补杂"项补发。三、工资系列3。1 公司根据不同职务性质,分别制定行政、技术、营销三类工资系列。3。2 行政工资系列适用于从事行政、财务、生产等日常管理或事务工作的职员。3.3 技术工资系列适用于从事产品技术开发、生产技术、品质管理等专业技术工作的人员。3。4 营销工资系列适用于从事营销、推广及相关工作的职员。3。5 职员工资系列适用范围详见下表 3-1:表 3-1 工资系列适用范围工资系列适用范围行政系列总经办成员;综合部、财务部所有职员技术系列产品讨论部、工程技术部所有职员营销系列市场销售部所有职员四、工资计算方法4.1 工资计算工式:实发工资=应发工资+补杂项目-扣除项目应发工资=固定工资+浮动工资固定工资=基本工资+技能工资+住房补贴+医疗补贴 =工资标准×固定工资系数之和浮动工资=考勤工资+绩效工资+效益工资 =工资标准×浮动工资系数之和4.2;固定工资与浮动工资的标准系数设定:设工资标准为 1,;固定工资标准系数为 A,其中基本工资、技能工资、住房补贴、医疗补贴标准系数为别为 A1、A2、A3、A4,A=A1+A2+A3+A4。浮动工资标准系数为 B,其中考勤工资、绩效工资、效益工资标准系数分别为B1、B2、B3,B= B1+B2+B3。以上系数的标准设定说明如下表 4-1:表 4-1:工资项目标准系数高级定 固定工资标准系数(A)浮动工资标准系数(B)工资系列合计基 本 工资(A1)技 能 工资(A2)住房补贴(A3)医疗补贴(A4)合计考 勤 工资(B1)绩效工资(B2)效益工资(B3)行政系列0.70.20.40.080.020.30。10.10.1技术系列0.70.20。40。080。020.30.10。10。1营销系列0...

1、当您付费下载文档后,您只拥有了使用权限,并不意味着购买了版权,文档只能用于自身使用,不得用于其他商业用途(如 [转卖]进行直接盈利或[编辑后售卖]进行间接盈利)。
2、本站所有内容均由合作方或网友上传,本站不对文档的完整性、权威性及其观点立场正确性做任何保证或承诺!文档内容仅供研究参考,付费前请自行鉴别。
3、如文档内容存在违规,或者侵犯商业秘密、侵犯著作权等,请点击“违规举报”。

碎片内容

职工工资制度范本

您可能关注的文档

确认删除?
VIP
微信客服
  • 扫码咨询
会员Q群
  • 会员专属群点击这里加入QQ群
客服邮箱
回到顶部