电脑桌面
添加小米粒文库到电脑桌面
安装后可以在桌面快捷访问

自然人和法人合作协议

自然人和法人合作协议_第1页
1/4
自然人和法人合作协议_第2页
2/4
自然人和法人合作协议_第3页
3/4
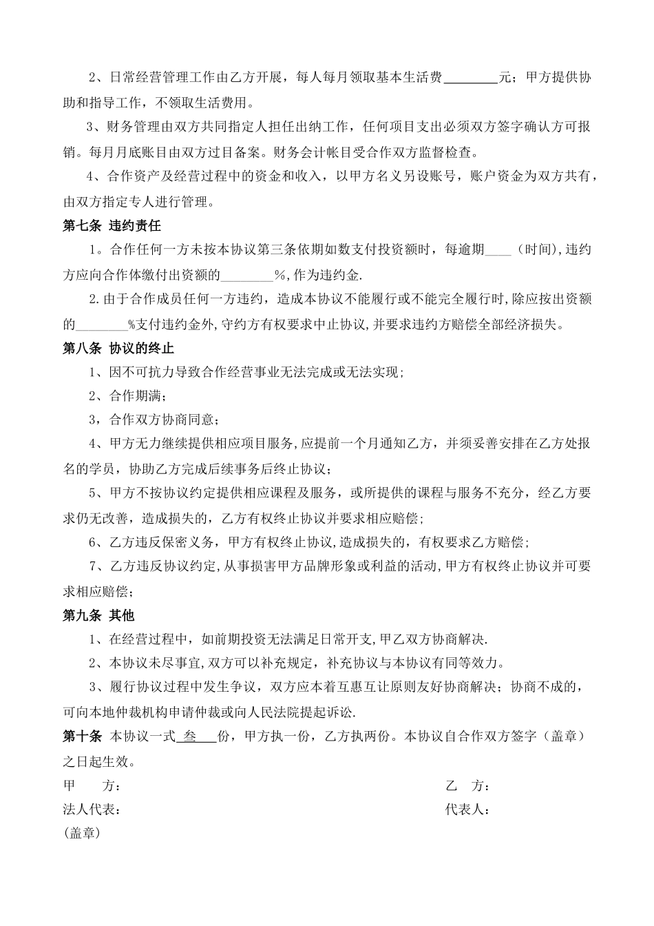
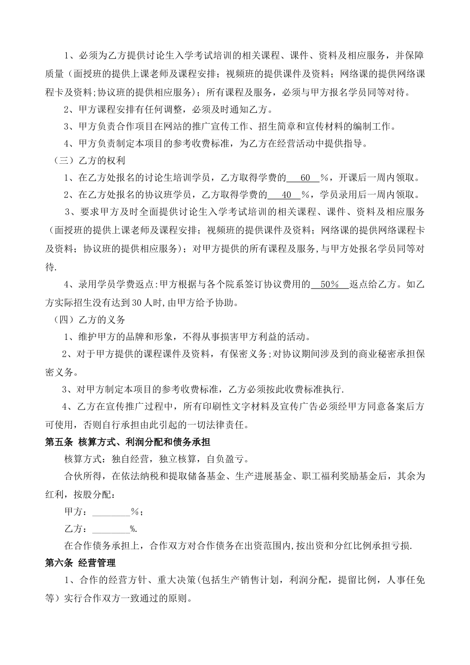
合作协议甲方:XX 投资管理有限公司(以下简称甲方) 法人代表: 注册地址:乙方:XX,性别,出生日期,现住址XXX(同上) (以下简称乙方)根据合同法及有关法律规定,本着友好合作、共同进展、公平、平等、互利的原则,甲乙双方达成以下合作协议:第一条 合作项目和经营范围合作项目:经营范围: 第二条 合作期限 合作期限为________年,自________年____月____日起,至________年________日止。假如需要延长期限的,在期满前________办理有关手续. 第三条 投资额、方式和期限投资总额为五万元,甲乙双方均以现金方式出资.具体为:甲方出资一万元,占投资比例的 。乙方出资四万元(其中 XX 两万元、XXX 两万元),占投资比例的 .投资缴付日期为 .逾期不交或未交齐的,应对应交未交金额数计付银行利息并赔偿由此造成的损失。合作期间各合作人的出资为共有财产,任何一方不经全体合作成员一致通过,不得处分合作经营的全部或任何部分财产、资产、权益和债务。合作终止后,各合作人的出资仍为个人所有,至时予以返还。第四条 权利和义务 (一)甲方的权利1、在乙方处报名的讨论生培训学员,甲方取得学费的 40 %,开课后一周内领取。2、在乙方处报名的协议班学员,甲方取得学费的 60 %,学员录用后一周内领取。3、甲方有权要求乙方维护甲方的品牌形象,不得从事损害甲方利益的活动。4、甲方有权要求乙方对甲方提供的课程课件及资料,负保密义务;对协议期间涉及到的商业秘密承担保密义务。5、甲方有权要求乙方必须按甲方指定的收费标准执行,并有权对全国市场的价格进行统一管理和调整。(二)甲方的义务 1、必须为乙方提供讨论生入学考试培训的相关课程、课件、资料及相应服务,并保障质量(面授班的提供上课老师及课程安排;视频班的提供课件及资料;网络课的提供网络课程卡及资料;协议班的提供相应服务);所有课程及服务,必须与甲方报名学员同等对待。 2、甲方课程安排有任何调整,必须及时通知乙方。 3、甲方负责合作项目在网站的推广宣传工作、招生简章和宣传材料的编制工作。 4、甲方负责制定本项目的参考收费标准,为乙方在经营活动中提供指导。(三)乙方的权利 1、在乙方处报名的讨论生培训学员,乙方取得学费的 60 %,开课后一周内领取。 2、在乙方处报名的协议班学员,乙方取得学费的 40 %,学员录用后一周内领取。 3、要求甲方及时全面提供讨论生入学考试培训的相关课程、课件、资料及相应服务(面授班的...

1、当您付费下载文档后,您只拥有了使用权限,并不意味着购买了版权,文档只能用于自身使用,不得用于其他商业用途(如 [转卖]进行直接盈利或[编辑后售卖]进行间接盈利)。
2、本站所有内容均由合作方或网友上传,本站不对文档的完整性、权威性及其观点立场正确性做任何保证或承诺!文档内容仅供研究参考,付费前请自行鉴别。
3、如文档内容存在违规,或者侵犯商业秘密、侵犯著作权等,请点击“违规举报”。

碎片内容

自然人和法人合作协议

确认删除?
VIP
微信客服
  • 扫码咨询
会员Q群
  • 会员专属群点击这里加入QQ群
客服邮箱
回到顶部