电脑桌面
添加小米粒文库到电脑桌面
安装后可以在桌面快捷访问

营销人员业绩奖励制度

营销人员业绩奖励制度_第1页
1/5
营销人员业绩奖励制度_第2页
2/5
营销人员业绩奖励制度_第3页
3/5
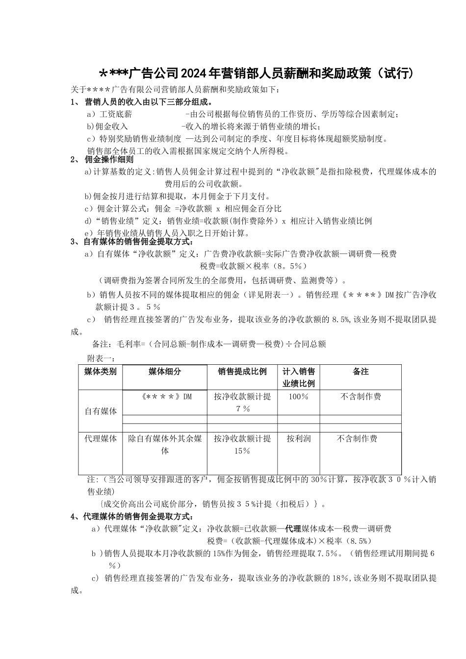
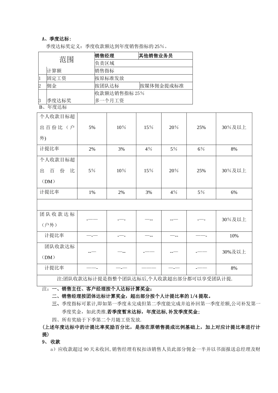
****广告公司 2024 年营销部人员薪酬和奖励政策(试行)关于****广告有限公司营销部人员薪酬和奖励政策如下:1、 营销人员的收入由以下三部分组成。a)工资底薪 -由公司根据每位销售员的工作资历、学历等综合因素制定;b)佣金收入 -收入的增长将来源于销售业绩的增长;c)特别奖励销售业绩制度 —达到公司制定的季度、年度目标将体现超额奖励制度。销售部全体员工的收入需根据国家规定交纳个人所得税。2、 佣金操作细则a)计算基数的定义:销售人员佣金计算过程中提到的“净收款额"是指扣除税费,代理媒体成本的费用后的公司收款额。b)佣金按月进行结算和提取,本月佣金于下月支付。c)佣金计算公式:佣金 =净收款额 x 相应佣金百分比d)“销售业绩”定义:销售业绩=收款额(制作费除外)x 相应计入销售业绩比例e)年销售业绩从销售人员入职之日开始计算。3、自有媒体的销售佣金提取方式:a)自有媒体“净收款额”定义:广告费净收款额=实际广告费净收款额—调研费—税费税费=收款额×税率(8。5%)(调研费指为签署合同所发生的全部费用,包括调研费、监测费等)。b)销售人员按不同的媒体提取相应的佣金(详见附表一)。销售经理《** **》DM 按广告净收款额计提3。5%c) 销售经理直接签署的广告发布业务,提取该业务的净收款额的 8.5%,该业务则不提取团队提成。备注:毛利率=(合同总额-制作成本—调研费—税费)÷合同总额附表一:媒体类别媒体细分销售提成比例计入销售业绩比例备注自有媒体《****》DM按净收款额计提7%100%不含制作费代理媒体除自有媒体外其余媒体按净收款额计提15%按利润不含制作费注:(当公司领导安排跟进的客户,佣金按销售提成比例中的 30%计算,按净收款30%计入销售业绩){成交价高出公司底价部分,销售员按35%计提(扣税后)}。4、代理媒体的销售佣金提取方式:a)代理媒体“净收款额"定义:净收款额=已收款额—代理媒体成本—税费—调研费税费=(收款额-代理媒体成本)×税率(8.5%)b )销售人员提取本月净收款额的 15%作为佣金,销售经理提取 7.5%。(销售经理试用期间提6%)c) 销售经理直接签署的广告发布业务,提取该业务的净收款额的 18%,该业务则不提取团队提成。d)代理媒体单笔合同签约,发布毛利率应不低于 15%备注:毛利率=(合同总额-代理媒体成本-制作成本—调研费-税费)÷合同总额发布毛利率=[总和同额中的发布费—发布成本—调研费—税费—(制作费的亏损部分...

1、当您付费下载文档后,您只拥有了使用权限,并不意味着购买了版权,文档只能用于自身使用,不得用于其他商业用途(如 [转卖]进行直接盈利或[编辑后售卖]进行间接盈利)。
2、本站所有内容均由合作方或网友上传,本站不对文档的完整性、权威性及其观点立场正确性做任何保证或承诺!文档内容仅供研究参考,付费前请自行鉴别。
3、如文档内容存在违规,或者侵犯商业秘密、侵犯著作权等,请点击“违规举报”。

碎片内容

营销人员业绩奖励制度

确认删除?
VIP
微信客服
  • 扫码咨询
会员Q群
  • 会员专属群点击这里加入QQ群
客服邮箱
回到顶部