电脑桌面
添加小米粒文库到电脑桌面
安装后可以在桌面快捷访问

规章制度汇编结构格式标准

规章制度汇编结构格式标准_第1页
1/6
规章制度汇编结构格式标准_第2页
2/6
规章制度汇编结构格式标准_第3页
3/6
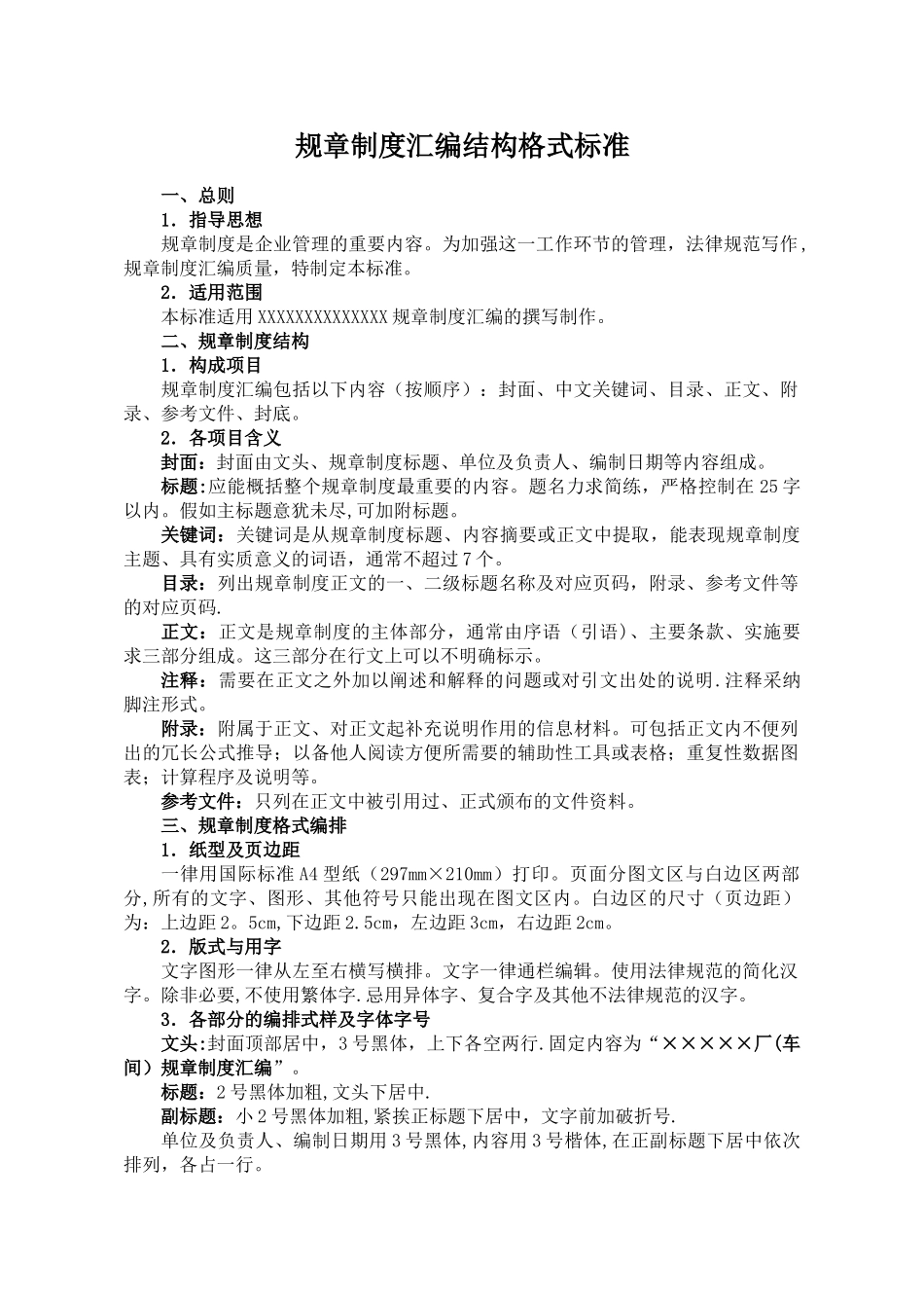
规章制度汇编结构格式标准一、总则1.指导思想规章制度是企业管理的重要内容。为加强这一工作环节的管理,法律规范写作,规章制度汇编质量,特制定本标准。2.适用范围本标准适用 XXXXXXXXXXXXXX 规章制度汇编的撰写制作。二、规章制度结构1.构成项目规章制度汇编包括以下内容(按顺序):封面、中文关键词、目录、正文、附录、参考文件、封底。 2.各项目含义封面:封面由文头、规章制度标题、单位及负责人、编制日期等内容组成。标题:应能概括整个规章制度最重要的内容。题名力求简练,严格控制在 25 字以内。假如主标题意犹未尽,可加附标题。关键词:关键词是从规章制度标题、内容摘要或正文中提取,能表现规章制度主题、具有实质意义的词语,通常不超过 7 个。目录:列出规章制度正文的一、二级标题名称及对应页码,附录、参考文件等的对应页码.正文:正文是规章制度的主体部分,通常由序语(引语)、主要条款、实施要求三部分组成。这三部分在行文上可以不明确标示。注释:需要在正文之外加以阐述和解释的问题或对引文出处的说明.注释采纳脚注形式。附录:附属于正文、对正文起补充说明作用的信息材料。可包括正文内不便列出的冗长公式推导;以备他人阅读方便所需要的辅助性工具或表格;重复性数据图表;计算程序及说明等。参考文件:只列在正文中被引用过、正式颁布的文件资料。三、规章制度格式编排1.纸型及页边距一律用国际标准 A4 型纸(297mm×210mm)打印。页面分图文区与白边区两部分,所有的文字、图形、其他符号只能出现在图文区内。白边区的尺寸(页边距)为:上边距 2。5cm,下边距 2.5cm,左边距 3cm,右边距 2cm。2.版式与用字文字图形一律从左至右横写横排。文字一律通栏编辑。使用法律规范的简化汉字。除非必要,不使用繁体字.忌用异体字、复合字及其他不法律规范的汉字。3.各部分的编排式样及字体字号文头:封面顶部居中,3 号黑体,上下各空两行.固定内容为“×××××厂(车间)规章制度汇编”。标题:2 号黑体加粗,文头下居中.副标题:小 2 号黑体加粗,紧挨正标题下居中,文字前加破折号.单位及负责人、编制日期用 3 号黑体,内容用 3 号楷体,在正副标题下居中依次排列,各占一行。关键词: “关键词”三字用 4 号黑体,内容用小 4 号黑体;关键词通常不超过7 个,词间空一格。目录:另起页,项目名称用 3 号黑体,顶部居中;一级标题用 3 号宋体,二级标题用小 4 号宋体。正文文字:另起页,标...

1、当您付费下载文档后,您只拥有了使用权限,并不意味着购买了版权,文档只能用于自身使用,不得用于其他商业用途(如 [转卖]进行直接盈利或[编辑后售卖]进行间接盈利)。
2、本站所有内容均由合作方或网友上传,本站不对文档的完整性、权威性及其观点立场正确性做任何保证或承诺!文档内容仅供研究参考,付费前请自行鉴别。
3、如文档内容存在违规,或者侵犯商业秘密、侵犯著作权等,请点击“违规举报”。

碎片内容

规章制度汇编结构格式标准

确认删除?
VIP
微信客服
  • 扫码咨询
会员Q群
  • 会员专属群点击这里加入QQ群
客服邮箱
回到顶部