电脑桌面
添加小米粒文库到电脑桌面
安装后可以在桌面快捷访问

计量器具具体管理办法

计量器具具体管理办法_第1页
1/5
计量器具具体管理办法_第2页
2/5
计量器具具体管理办法_第3页
3/5
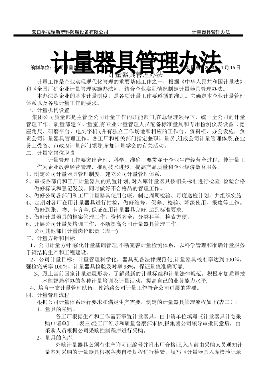
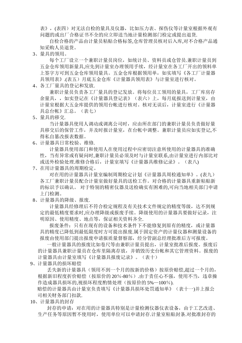
营口孚拉瑞斯塑料防腐设备有限公司 计量器具管理办法编制单位:公司质量部 编制日期:2024 年 1 月 16 日计量器具管理办法计量工作是企业实现现代化管理的重要基础工作之一,根据《中华人民共和国计量法》和《全国厂矿企业计量管理实施办法》,结合企业实际情况制定计量器具管理办法。本办法是企业的基本计量制度,是各项计量工作要遵循的准则。它确定本企业计量管理体系以及各项计量工作的要求。一、计量机构设置 集团公司质量部是主管全公司计量工作的职能部门,在总经理领导下,统一全公司的计量管理工作。质量部建立计量室,有专业计量管理人员配备标准量具和专用检测仪表设备(宽座角尺、研磨平台、电刻字机),并有独立工作场地和相应的工作台、资料柜、办公设施,负责公司计量器具管理工作。各工厂和相关部门指定兼职计量员,组成公司计量管理体系.在业务上受省、市政府计量部门领导,参加计量学会的有关活动。二、计量室岗位职责计量管理工作要突出合理、科学、准确,要贯穿于企业生产经营全过程。使计量工作为企业改善经营管理,推动技术进步,提高产品质量和企业经济效益服务。1、制定公司计量器具管理制度,建立公司计量管理体系.2、审核各部门和工厂计量器具的购置计划,对入库计量器具按相关标准进行检验.检验合格做好标识和登记发放。同时做好不合格品的管理工作。3、做好公司各部门和工厂计量器具使用台帐。制定周期检验、月度送检计划,并组织实施4、定期对各厂在用计量器具进行抽检,做好维修、保养、校验、降级使用、报废等工作。做好到账、物、卡齐全.保证在用计量器具完好,达到标准要求.5、做好计量器具的档案管理工作,资料齐全,分类科学,检索方便。6、开展公司计量员培训工作,不断提高公司计量器具管理工作。 公司其他部门计量岗位职责(表一)三、计量方针和目标 1、公司计量方针:强化计量基础管理,不断完善计量检测体系,以科学管理和准确计量服务于钢结构生产和工程建设。 2、公司计量目标:计量管理科学化,器具配备法律规范化,计量器具校准率达到 100%,强检完成率 100%,计量器具检验及时率 98%,保证量值准确可靠.3、跟上当前国家计量进展形势,了解最新的计量标准和计量法律规范。积极参加质量技术监督局举办的各种计量培训及计量活动,提高自己的业务能力水平. 4、培育一支计量管理队伍,使鸿路公司计量工作符合公司进展的需要。四、计量管理流程根据公司计量体系运行要求和满足生产需要,制定的计量器...

1、当您付费下载文档后,您只拥有了使用权限,并不意味着购买了版权,文档只能用于自身使用,不得用于其他商业用途(如 [转卖]进行直接盈利或[编辑后售卖]进行间接盈利)。
2、本站所有内容均由合作方或网友上传,本站不对文档的完整性、权威性及其观点立场正确性做任何保证或承诺!文档内容仅供研究参考,付费前请自行鉴别。
3、如文档内容存在违规,或者侵犯商业秘密、侵犯著作权等,请点击“违规举报”。

碎片内容

计量器具具体管理办法

确认删除?
VIP
微信客服
  • 扫码咨询
会员Q群
  • 会员专属群点击这里加入QQ群
客服邮箱
回到顶部