电脑桌面
添加小米粒文库到电脑桌面
安装后可以在桌面快捷访问

设备事故分析报告书格式

设备事故分析报告书格式_第1页
1/3
设备事故分析报告书格式_第2页
2/3
设备事故分析报告书格式_第3页
3/3
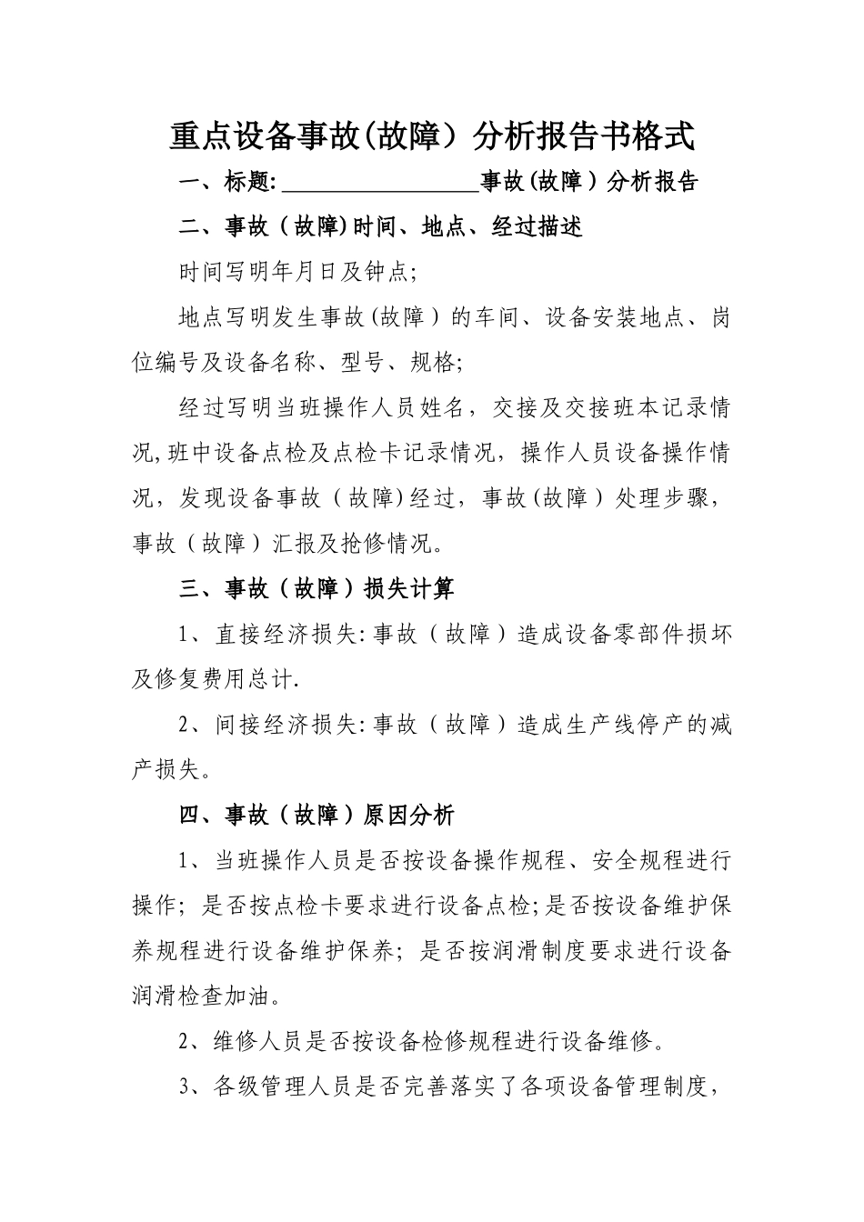
重点设备事故(故障)分析报告书格式一、标题: 事故(故障)分析报告二、事故(故障)时间、地点、经过描述时间写明年月日及钟点;地点写明发生事故(故障)的车间、设备安装地点、岗位编号及设备名称、型号、规格;经过写明当班操作人员姓名,交接及交接班本记录情况,班中设备点检及点检卡记录情况,操作人员设备操作情况,发现设备事故(故障)经过,事故(故障)处理步骤,事故(故障)汇报及抢修情况。三、事故(故障)损失计算1、直接经济损失:事故(故障)造成设备零部件损坏及修复费用总计.2、间接经济损失:事故(故障)造成生产线停产的减产损失。四、事故(故障)原因分析1、当班操作人员是否按设备操作规程、安全规程进行操作;是否按点检卡要求进行设备点检;是否按设备维护保养规程进行设备维护保养;是否按润滑制度要求进行设备润滑检查加油。2、维修人员是否按设备检修规程进行设备维修。3、各级管理人员是否完善落实了各项设备管理制度,布置的工作是否进行了检查落实。4、事故(故障)原因分类:(1)使用操作不当;(2)维护不周;(3)设备失修;(4)安装、检修质量不佳;(5)材料、备品配件质量不良;(6)设计制造不合理;(7)自然灾害;(8)人为破坏性事故;(9)其它原因。五、事故(故障)定性分析1、是否是责任事故(故障).2、重大事故或一般事故(故障)。六、事故(故障)责任人的处理意见按设备事故(故障)管理规定对事故(故障)相关责任人进行行政处分及经济处罚。七、防范措施1、提出防止类似事故(故障)发生的技术改进措施。2、提出防止类似事故(故障)发生实行的管理措施。附:参加事故(故障)分析人员一览表序号姓 名工作单位职 务职 称

1、当您付费下载文档后,您只拥有了使用权限,并不意味着购买了版权,文档只能用于自身使用,不得用于其他商业用途(如 [转卖]进行直接盈利或[编辑后售卖]进行间接盈利)。
2、本站所有内容均由合作方或网友上传,本站不对文档的完整性、权威性及其观点立场正确性做任何保证或承诺!文档内容仅供研究参考,付费前请自行鉴别。
3、如文档内容存在违规,或者侵犯商业秘密、侵犯著作权等,请点击“违规举报”。

碎片内容

设备事故分析报告书格式

确认删除?
VIP
微信客服
  • 扫码咨询
会员Q群
  • 会员专属群点击这里加入QQ群
客服邮箱
回到顶部