电脑桌面
添加小米粒文库到电脑桌面
安装后可以在桌面快捷访问

设计框架合同

设计框架合同_第1页
1/7
设计框架合同_第2页
2/7
设计框架合同_第3页
3/7
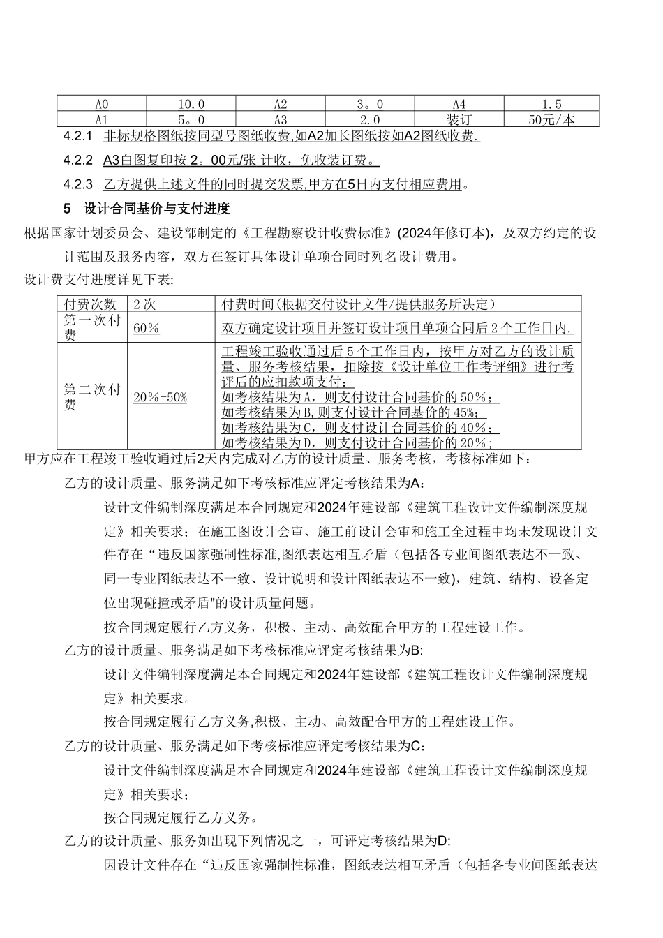
设计框架合同项目名称: 甲方: 乙方:上海沐叶装饰设计有限公司签订日期: 甲方: 乙方:上海沐叶装饰设计有限公司甲方委托乙方承担 的项目设计,经双方协商一致,签订本框架合同。1本合同依据下列文件签订:《中华人民共和国合同法》、《中华人民共和国建筑法》、《建设工程质量管理条例》、《建设工程勘察设计市场管理规定》、《建筑工程设计文件编制深度规定》(2024年版).国家及地方有关建设工程勘察设计管理法规和规章。建设工程批准文件。2本合同设计项目的内容:具体设计项目的内容见双方签订的设计项目单项合同。3甲方应向乙方提交的有关资料及文件:序号资料及文件名称份数有关事宜3.1具体委托项目的需求资料1作为方案设计功能布局依据3.2具体委托项目的方案评审意见1作为施工图阶段设计的外部资料,提供给乙方 ; 3.3具体委托项目的甲方对施工图设计文件的批复 ; 1作为施工图深化设计的输入资料 , 提供给乙方; 3.4其他资料上述资料由甲方在双方签订具体设计项目单项合同后提供。4乙方应向甲方交付的设计成果文件约定4。1 设计文件必须满足《建筑工程设计文件编制深度规定》(2024年版),所有方案设计和施工图设计图纸均须经过全体专业技术负责人审核、会签,具体约定如下:序号资料及文件名称份数提交日期有关事宜1方案设计文件1收到设计委托函后 4 个工作日内 1 、需另行提供与设计文件内容一致的 JPG 和 DWG 格式电子文档 1 套; 2施工图设计文件1收到 3 。 1 条规定 的资料后 4 个工 作日内1 、需另行提供与设计文件内容一致的 DWG 格式电子文档 1 套; 3修正施工图文件1收到 3 。 2 条规定 资料后 2 个工作 日内1 、需另行提供与设计文件内容一致的 DWG 格式电子文档 1 套,纸质 1 套; 4竣工图1工程初步验收后2 个工作日内 1 、需另行提供与设计文件内容一致的 word 或 pdf 格式电子文档 1 套; 2 、需另行提供与设计文件内容一致的 dwg 图形文件(附加字型文件 ) 4。2 当甲方对各阶段设计成果文件的需求份数超过本条款约定的份数时,乙方应按甲方要求提供,甲方应向乙方支付超过部分的文件出版成本的相关费用。各种规格的图纸按以下表格计算成本:图纸文件规格价格(元 / 张)图纸文件规格价格 ( 元 / 张)图纸文件规格价格(元 / 张)A010.0A23 。 0 A41.5A15 。 0 A32.0装订50 元 / 本 4.2.1 非标规格图纸按同型号图纸收费 , 如 A2...

1、当您付费下载文档后,您只拥有了使用权限,并不意味着购买了版权,文档只能用于自身使用,不得用于其他商业用途(如 [转卖]进行直接盈利或[编辑后售卖]进行间接盈利)。
2、本站所有内容均由合作方或网友上传,本站不对文档的完整性、权威性及其观点立场正确性做任何保证或承诺!文档内容仅供研究参考,付费前请自行鉴别。
3、如文档内容存在违规,或者侵犯商业秘密、侵犯著作权等,请点击“违规举报”。

碎片内容

设计框架合同

确认删除?
VIP
微信客服
  • 扫码咨询
会员Q群
  • 会员专属群点击这里加入QQ群
客服邮箱
回到顶部