电脑桌面
添加小米粒文库到电脑桌面
安装后可以在桌面快捷访问

中国旅游保险发展趋势及对策分析

中国旅游保险发展趋势及对策分析_第1页
1/8
中国旅游保险发展趋势及对策分析_第2页
2/8
中国旅游保险发展趋势及对策分析_第3页
3/8
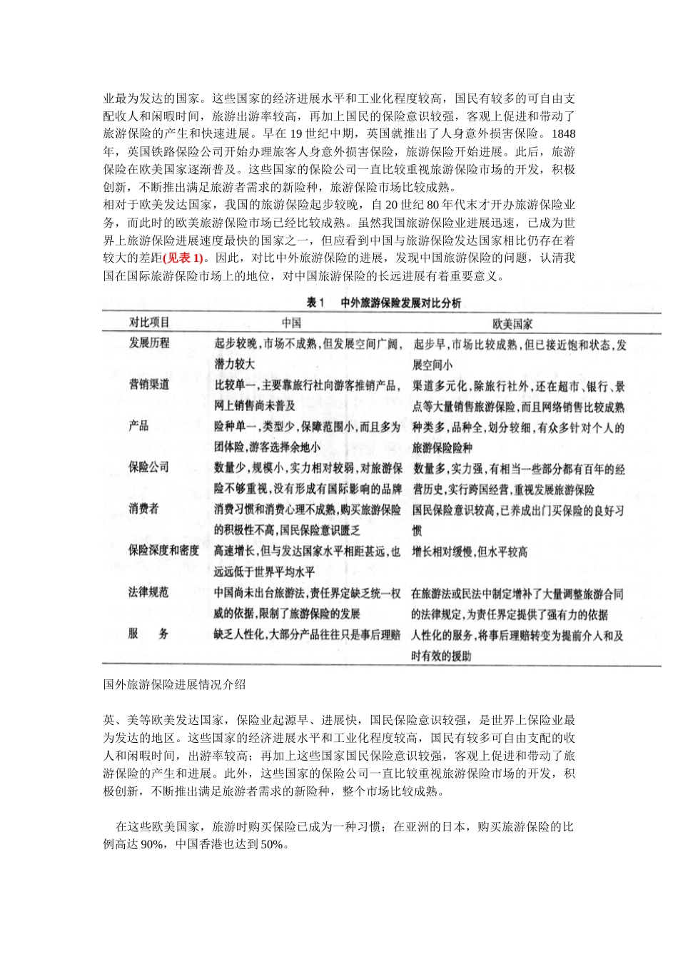
一、关于旅游保险 随着我国旅游业的快速进展,外出旅游人数迅速增长,旅游各环节中的自然灾害、意外事故、法律风险和违约责任等风险日益突出,如 2024 年东南亚海啸、2024 年的法国骚乱、2024 年春节期间香港旅游团于埃及出险以及日益蔓延的禽流感疫情等旅游意外的不断出现都加强了各方对风险的重视程度。如何规避国内及出入境游期间发生的风险,已成为业内外人士所热切关注的话题。旅游市场的进展和旅游风险的发生客观上要求旅游保险业务能够相应进展,为有关各方提供风险保障,保障游客及旅游经营者的合法权益,规避转嫁风险,保证旅游业安全有序进展。专家预测,到 2024 年,中国每年的旅游总收入将达3.3 万亿元。由于旅途中的消费者所要面临的风险状况比平常要大很多倍,因而进展旅游保险显得格外重要。 过去 4 年间,我国国内旅游总人数及出境旅游总人数,分别增长了 32.8%和 39.2%。与此同时,旅游保险市场也在迅速进展。2024 年,上海经营此项业务的保险公司增至 28家,保费收入达到 8325 万元。但相比旅游人数的高速增加,旅游保险市场的进展仍显落后。尤其是在汶川大地震中,游客投保意外险比例、保额均偏低的现状,引起了我国保险业人士的深刻反思。目前,我国旅游保险市场存在的游客保险意识不强、投保险种不明确、保费被压低等诸多问题,亟待解决。 随着中国经济的进展,假期制度的逐渐完善,出外“游山玩水”的百姓将越来越多,但风险与旅游同在。出门旅游,勿忘带好旅游保险但应当看到,我国旅游保险进展较缓慢,还存在着一些问题,远远不能满足旅游业的需求主要表现在:游客和旅游经营者的风险意识普遍不足,国民保险意识匮乏,旅游保险投保率不高;旅游保险机制不健全,市场竞争不法律规范,缺乏诚信;旅游保险产品同质化现象严重;保险公司营销模式单一,宣传力度不够,缺乏服务意识等。因此,各方必须实行切实可行的措施,努力做好旅游保险工作,让其更好地为旅游业服务。 二、旅游保险在中国的进展历程 我国从 20 世纪 80 年代末期才开始办理准旅游保险业务,其中也只以住宿旅客和出国人员意外损害保险为主。1996 年国务院颁布的《旅行社管理条例》规定,“旅行社组织旅游,应当为旅游者办理旅游意外保险”,第一次把旅游保险列入旅行社管理范畴,为旅游保险提供了进展契机。1997 年 9 月 1 日,国家旅游局颁布《旅行社办理旅游意外险暂行规定》,将“旅游意外险”确定为强制险种,旅行社必须...

1、当您付费下载文档后,您只拥有了使用权限,并不意味着购买了版权,文档只能用于自身使用,不得用于其他商业用途(如 [转卖]进行直接盈利或[编辑后售卖]进行间接盈利)。
2、本站所有内容均由合作方或网友上传,本站不对文档的完整性、权威性及其观点立场正确性做任何保证或承诺!文档内容仅供研究参考,付费前请自行鉴别。
3、如文档内容存在违规,或者侵犯商业秘密、侵犯著作权等,请点击“违规举报”。

碎片内容

中国旅游保险发展趋势及对策分析

确认删除?
VIP
微信客服
  • 扫码咨询
会员Q群
  • 会员专属群点击这里加入QQ群
客服邮箱
回到顶部