电脑桌面
添加小米粒文库到电脑桌面
安装后可以在桌面快捷访问

人力资源管理薪酬

人力资源管理薪酬_第1页
1/62
人力资源管理薪酬_第2页
2/62
人力资源管理薪酬_第3页
3/62
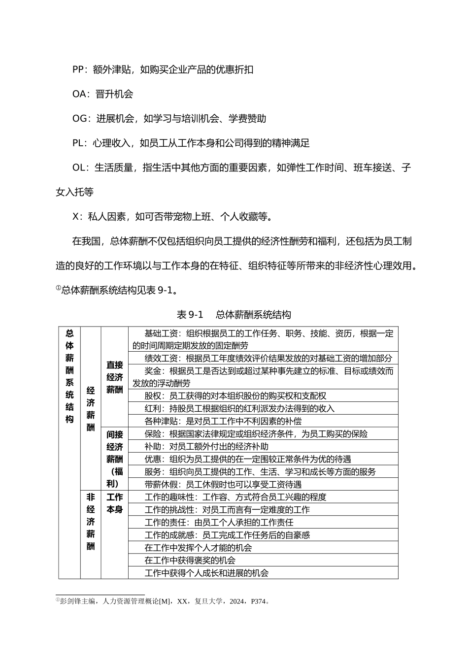
人力资源薪酬可以从不同的角度理解人力资源薪酬的含义。从社会角度看,薪酬是全体成员的可支配收入,薪酬水平决定社会整体的消费水平。社会组织认为,薪酬是成本,用最低的人工成原来获得最大的效益,是组织的所有者和管理者最为关怀的问题。对员工个人而言,薪酬是自己的劳动价值与组织交换的结果,它不仅是生活和进展的经济来源,还代表着社会对自己贡献的承认和社会地位。而薪酬最为直观的定义,则是组织向员工提供的酬劳。1 人力资源总体薪酬最初的人力资源薪酬表现为货币或物质的形态,它决定于员工对物质利益的追逐。当物质需要基本得到满足后,员工对于非经济的精神追求就越来越迫切。人力资源薪酬便逐渐由单一的货币物质形态扩展为包括多种要素的系统——总体薪酬。1.1 人力资源总体薪酬结构特鲁普曼认为,总体薪酬包含了 5 大类 9 种成份,它可以用一个薪酬等式来表现,①即:TC=(BP+AP+IP)+(WP+PP)+(OA+OG)+(PL+OL)+XTC:总体薪酬BP:基本工资AP:附加工资,定期的收入,如加班工资等一次性酬劳IP:间接工资,主要指福利,有法定福利和企业福利WP:工作用品补贴,如工作服、办公用品等①约翰E特鲁普曼,薪酬方案——如何制定员工激励机制[M],胡零、刘智勇译,XX,XX 交通大学,2024,P35。PP:额外津贴,如购买企业产品的优惠折扣OA:晋升机会OG:进展机会,如学习与培训机会、学费赞助PL:心理收入,如员工从工作本身和公司得到的精神满足OL:生活质量,指生活中其他方面的重要因素,如弹性工作时间、班车接送、子女入托等X:私人因素,如可否带宠物上班、个人收藏等。在我国,总体薪酬不仅包括组织向员工提供的经济性酬劳和福利,还包括为员工制造的良好的工作环境以与工作本身的在特征、组织特征等所带来的非经济性心理效用。①总体薪酬系统结构见表 9-1。表 9-1 总体薪酬系统结构总体薪酬系统结构经济薪酬直接经济薪酬基础工资:组织根据员工的工作任务、职务、技能、资历,根据一定的时间周期定期发放的固定酬劳绩效工资:根据员工年度绩效评价结果发放的对基础工资的增加部分奖金:根据员工是否达到或超过某种事先建立的标准、目标或绩效而发放的浮动酬劳股权:员工获得的对本组织股份的购买权和支配权红利:持股员工根据组织的红利派发办法得到的收入各种津贴:是对员工工作中不利因素的补偿间接经济薪酬(福利)保险:根据国家法律规定或组织经济条件,为员工购买的保险补助:对员工额外付出的经济补助优...

1、当您付费下载文档后,您只拥有了使用权限,并不意味着购买了版权,文档只能用于自身使用,不得用于其他商业用途(如 [转卖]进行直接盈利或[编辑后售卖]进行间接盈利)。
2、本站所有内容均由合作方或网友上传,本站不对文档的完整性、权威性及其观点立场正确性做任何保证或承诺!文档内容仅供研究参考,付费前请自行鉴别。
3、如文档内容存在违规,或者侵犯商业秘密、侵犯著作权等,请点击“违规举报”。

碎片内容

人力资源管理薪酬

您可能关注的文档

确认删除?
VIP
微信客服
  • 扫码咨询
会员Q群
  • 会员专属群点击这里加入QQ群
客服邮箱
回到顶部