电脑桌面
添加小米粒文库到电脑桌面
安装后可以在桌面快捷访问

全数字式系列智能竹节纱生产装置

全数字式系列智能竹节纱生产装置_第1页
1/4
全数字式系列智能竹节纱生产装置_第2页
2/4
全数字式系列智能竹节纱生产装置_第3页
3/4
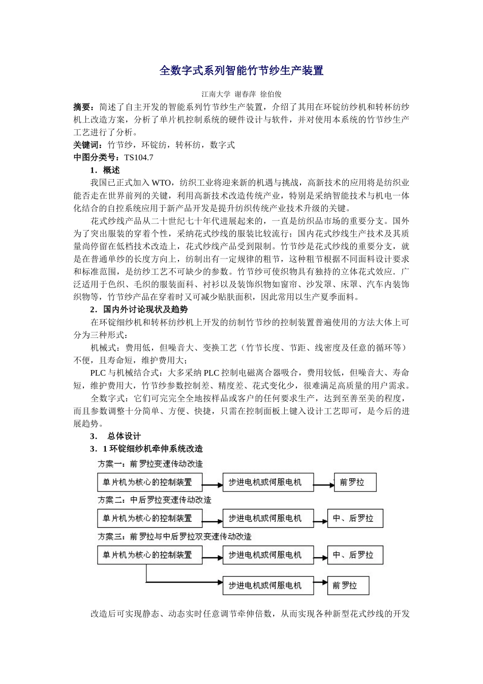
全数字式系列智能竹节纱生产装置江南大学 谢春萍 徐伯俊摘要:简述了自主开发的智能系列竹节纱生产装置,介绍了其用在环锭纺纱机和转杯纺纱机上改造方案,分析了单片机控制系统的硬件设计与软件,并对使用本系统的竹节纱生产工艺进行了分析。 关键词:竹节纱,环锭纺,转杯纺,数字式 中图分类号:TS104.7 1.概述 我国已正式加入 WTO,纺织工业将迎来新的机遇与挑战,高新技术的应用将是纺织业能否走在世界前列的关键,利用高新技术改造传统产业,特别是采纳智能技术与机电一体化结合的自控系统应用于新产品开发是提升纺织传统产业技术升级的关键。 花式纱线产品从二十世纪七十年代进展起来的,一直是纺织品市场的重要分支。国外为了突出服装的穿着个性,采纳花式纱线的服装比较流行;国内花式纱线生产技术及其质量尚停留在低档技术改造上,花式纱线产品受到限制。竹节纱是花式纱线的重要分支,就是在普通单纱的长度方向上,纺制出有一定规律的粗节,这种粗节根据不同面料设计要求和标准范围,是纺纱工艺不可缺少的参数。竹节纱可使织物具有独持的立体花式效应.广泛适用于色织、毛织的服装面科、衬衫以及装饰织物如窗帘、沙发罩、床罩、汽车内装饰织物等,竹节纱产品在穿着时又可减少贴肤面积,因此常用以生产夏季面料。 2.国内外讨论现状及趋势 在环锭细纱机和转杯纺纱机上开发的纺制竹节纱的控制装置普遍使用的方法大体上可分为三种形式: 机械式:费用低,但噪音大、变换工艺(竹节长度、节距、线密度及任意的循环等)不便,且寿命短,维护费用大; PLC 与机械结合式:大多采纳 PLC 控制电磁离合器吸合,费用较低,但噪音大、寿命短,维护费用大,竹节纱参数控制差、精度差、花式变化少,很难满足高质量的用户需求。 全数字式:它们可完完全全地按样品或客户的任何要求生产,达到至善至美的程度,而且参数调整十分简单、方便、快捷,只需在控制面板上键入设计工艺即可,是今后的进展趋势。 3. 总体设计 3.1 环锭细纱机牵伸系统改造 改造后可实现静态、动态实时任意调节牵伸倍数,从而实现各种新型花式纱线的开发与纺制;其中方案一适纺 4cm 以下短竹节长度的竹节纱,同时也适纺 4cm 以上较长竹节长度的竹节纱;方案二适纺 4cm 以上竹节长度长的竹节纱,方案三是一个完善系统,可任意设定动静态下的前罗拉与中后罗拉的速度,纺制各种类型的竹节纱。 3.2 转杯纺纱机的喂入系统机电一体化改造 改造后可实现静...

1、当您付费下载文档后,您只拥有了使用权限,并不意味着购买了版权,文档只能用于自身使用,不得用于其他商业用途(如 [转卖]进行直接盈利或[编辑后售卖]进行间接盈利)。
2、本站所有内容均由合作方或网友上传,本站不对文档的完整性、权威性及其观点立场正确性做任何保证或承诺!文档内容仅供研究参考,付费前请自行鉴别。
3、如文档内容存在违规,或者侵犯商业秘密、侵犯著作权等,请点击“违规举报”。

碎片内容

全数字式系列智能竹节纱生产装置

不二商店+ 关注
实名认证
内容提供者

我是你的不二选择

确认删除?
VIP
微信客服
  • 扫码咨询
会员Q群
  • 会员专属群点击这里加入QQ群
客服邮箱
回到顶部